lemon-mirror:
Home >> Nissan-Datsun >> 2005 >> Pathfinder LE, RWD >> Repair and Diagnosis >> Engine Performance >> Engine Control System >> ASCD Indicator >> Wiring Diagram

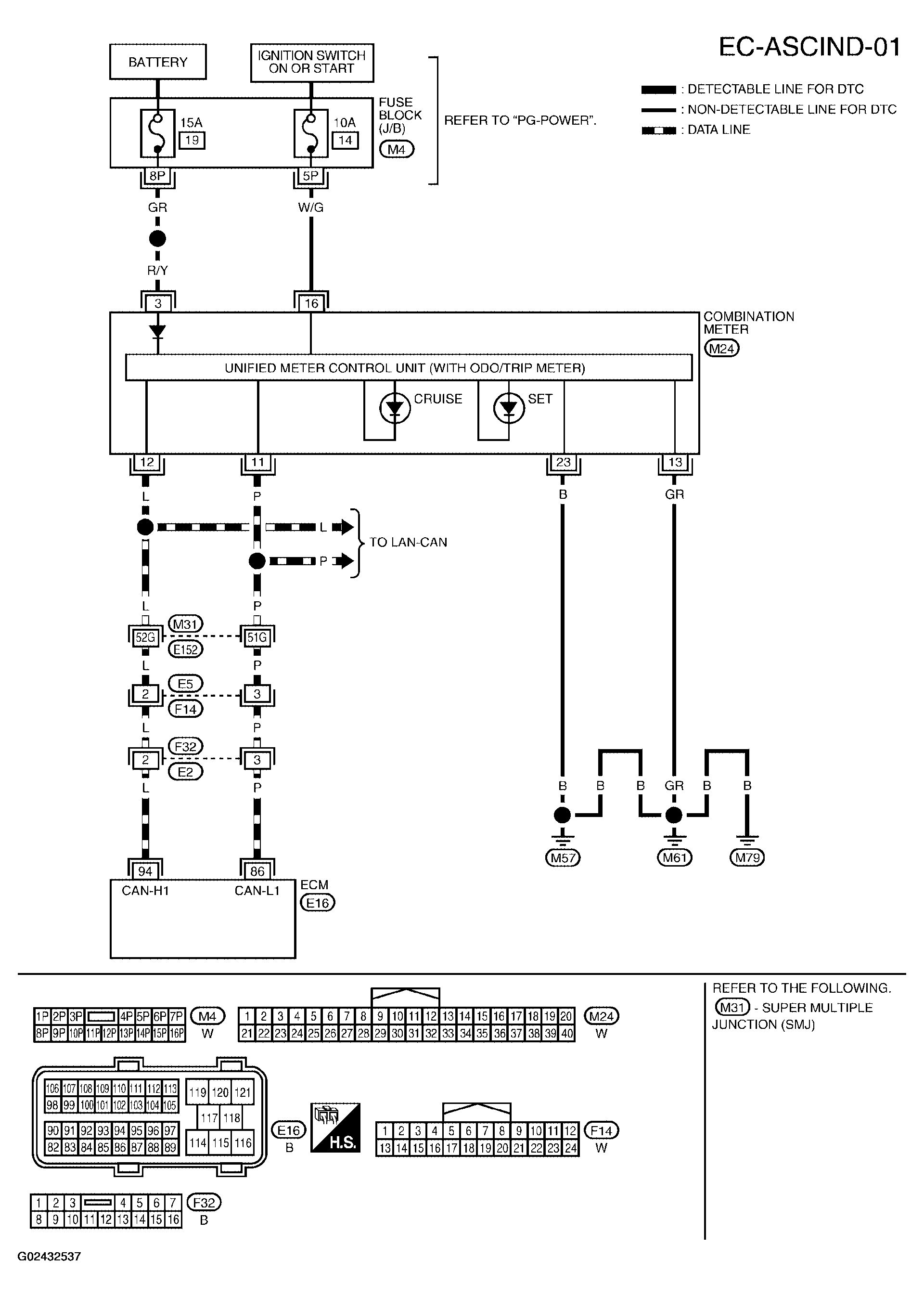
ASCD Indicator: Wiring Diagram

Fig 1: Wiring Diagram - ASCD Indicator (EC-ASCIND-01)
G02432537Courtesy of NISSAN MOTOR CO., U.S.A.