lemon-mirror:
Home >> Nissan-Datsun >> 2005 >> Quest Base >> Repair and Diagnosis >> Engine Performance >> Engine Control System >> ASCD Indicator >> Wiring Diagram

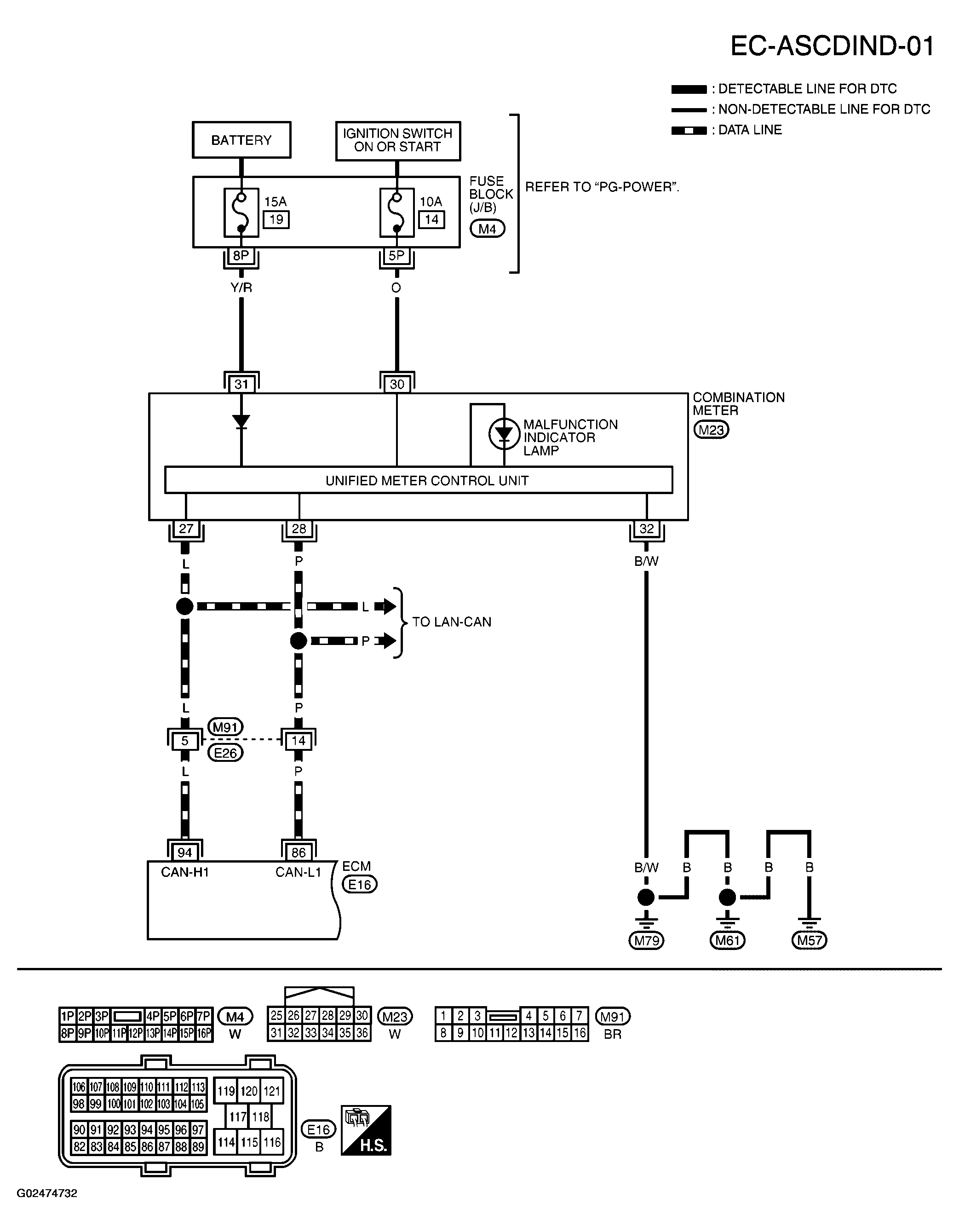
ASCD Indicator: Wiring Diagram

Fig 1: Wiring Diagram - ASCD Indicator - EC-ASCDIND-01
G02474732Courtesy of NISSAN MOTOR CO., U.S.A.