lemon-mirror:
Home >> Nissan-Datsun >> 2006 >> Altima SE-R, Automatic >> Repair and Diagnosis >> Engine Performance >> System >> Engine Control System - Component Testing (VQ35DE) >> ASCD Indicator >> Wiring Diagram

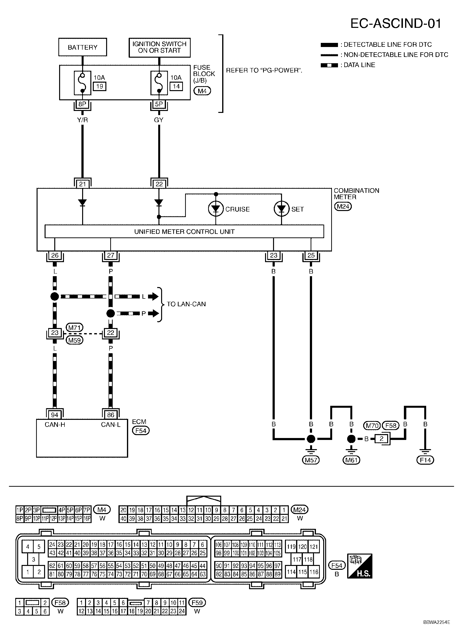
ASCD Indicator: Wiring Diagram

NOTE: For PG-POWER references, refer to POWER SUPPLY, GROUND & CIRCUIT ELEMENTS .
Fig 1: Identifying Wiring Diagram (EC-ASCIND-01)
G04167559Courtesy of NISSAN MOTOR CO., U.S.A.