lemon-mirror:
Home >> Nissan-Datsun >> 2007 >> Sentra SE-R >> Repair and Diagnosis >> Transmission >> Automatic Trans >> Continuously Variable Transmission (CVT) >> CVT System >> Hydraulic Control System

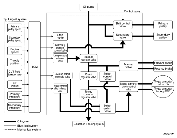
Hydraulic Control System

Fig 1: Hydraulic Control System Diagram
G04889152