lemon-mirror:
Home >> Nissan-Datsun >> 2012 >> Sentra SE-R >> Repair and Diagnosis >> Transmission >> Automatic Transmission (CVT) >> Service Information >> CVT System >> Control System

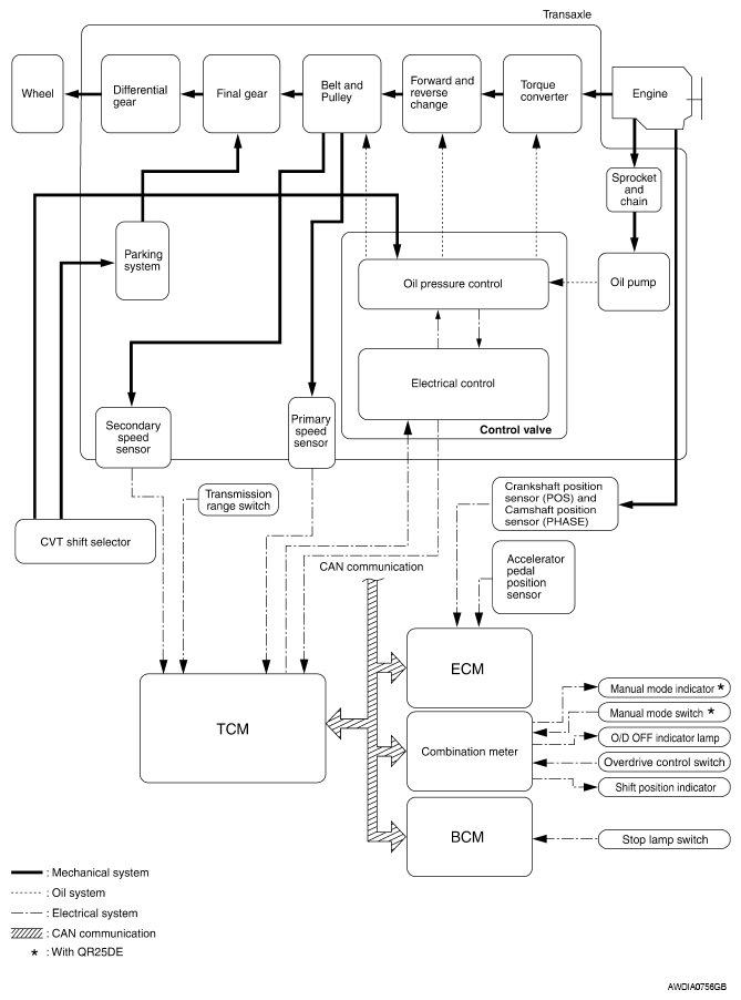
Control System

Fig 1: Identifying CVT Control System Diagram
G06552098Courtesy of NISSAN NORTH AMERICA, INC.