lemon-mirror:
Home >> Nissan-Datsun >> 2017 >> Sentra SR Turbo, Standard Trans >> Repair and Diagnosis >> Engine Performance >> System >> Engine Control System (Introduction) (1.6L) >> System Description >> System >> Engine Control System >> System Diagram

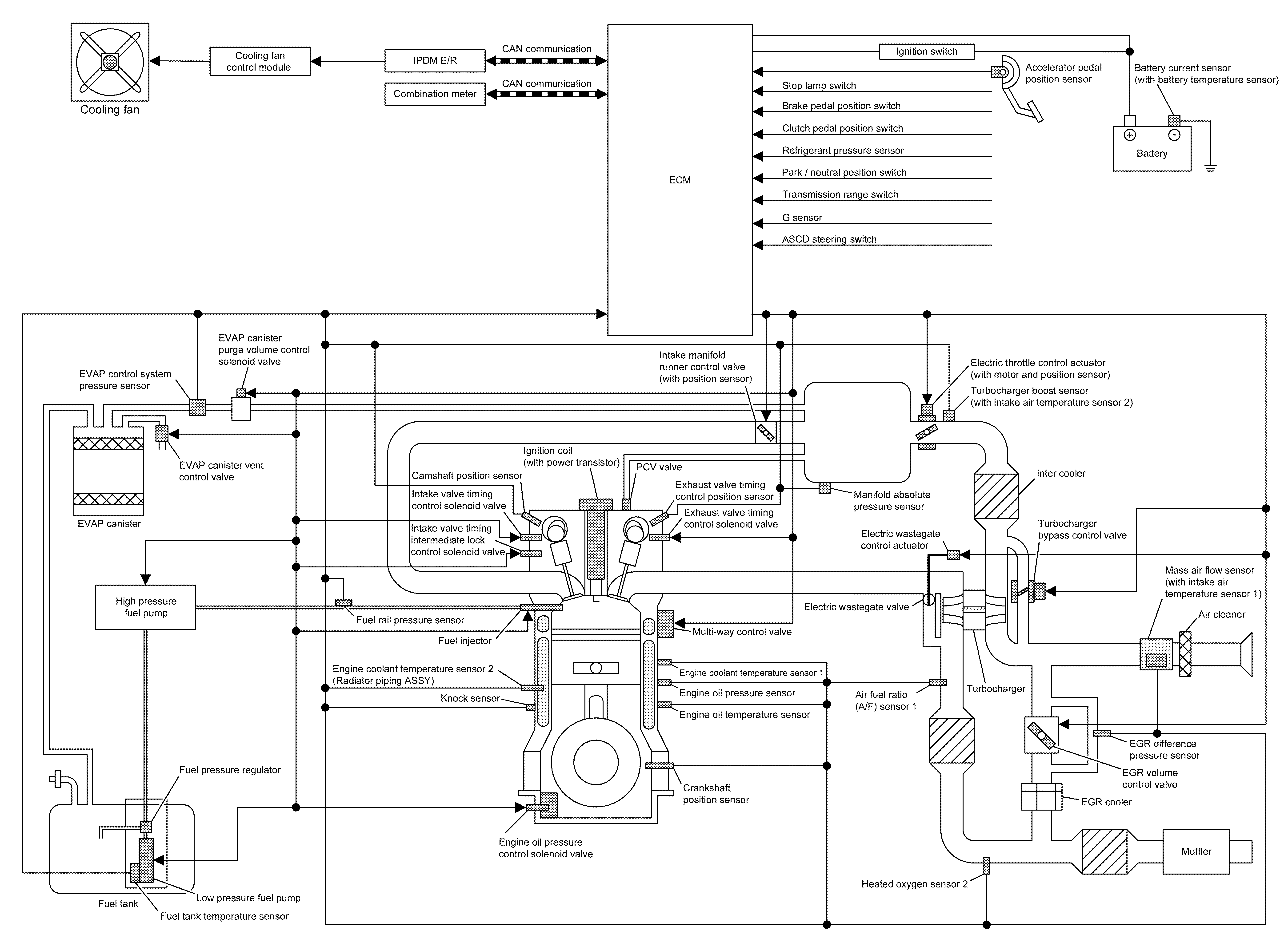
System Diagram

GNSJSBIA7177GB-177Courtesy of NISSAN NORTH AMERICA, INC.