lemon-mirror:
Home >> Nissan-Datsun >> 2022 >> Sentra S >> Repair and Diagnosis >> Electrical >> Body Electrical >> Power Control System >> System Description >> System >> Relay Control System >> System Description >> System Diagram

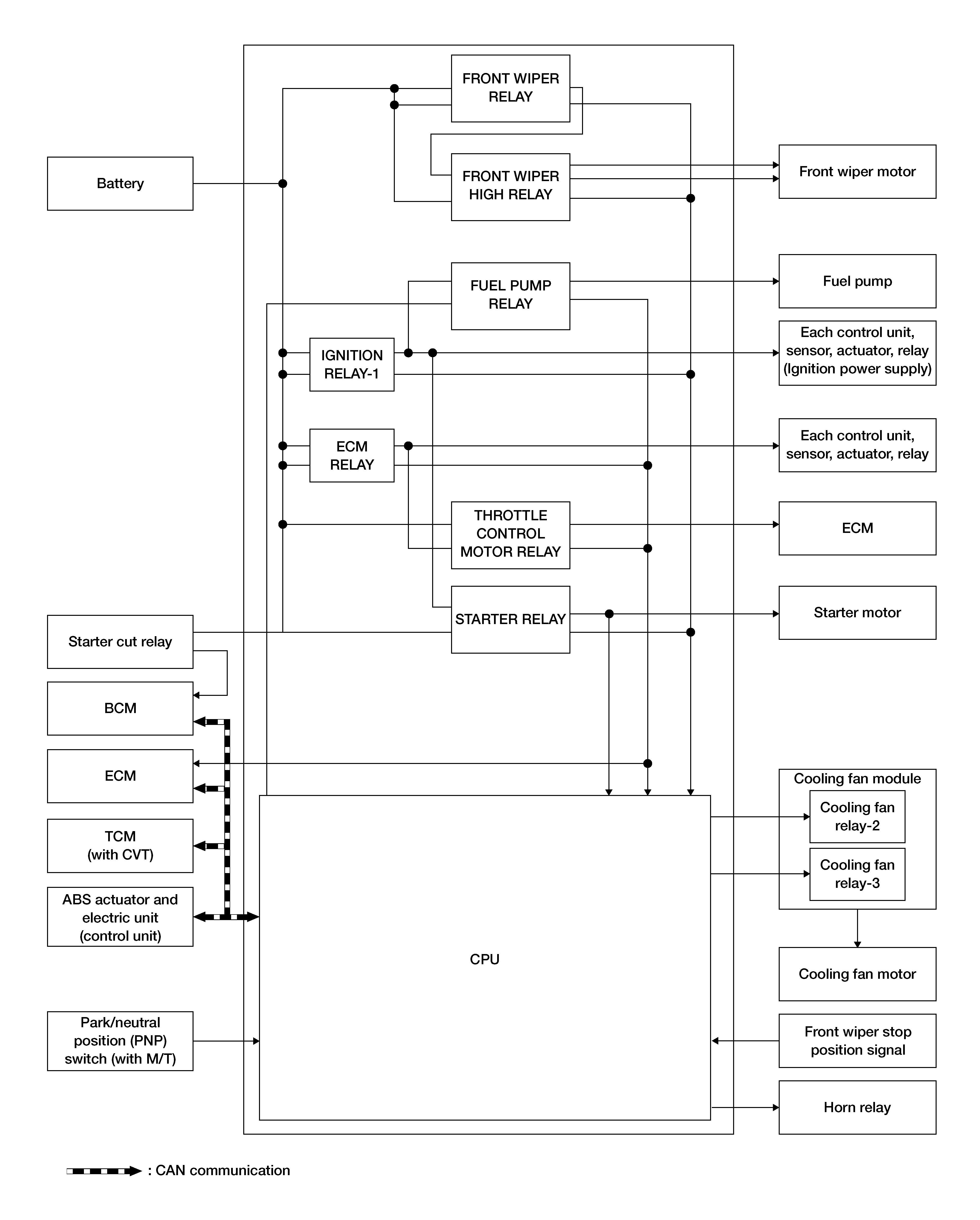
System Diagram

G05047482Courtesy of NISSAN NORTH AMERICA, INC.