lemon-mirror:
Home >> Nissan-Datsun >> 2023 >> Sentra S >> Repair and Diagnosis >> Restraints >> Restraints Control Systems >> Airbag Control System >> Basic Inspection >> Diagnosis And Repair Work Flow >> Work Flow

Work Flow

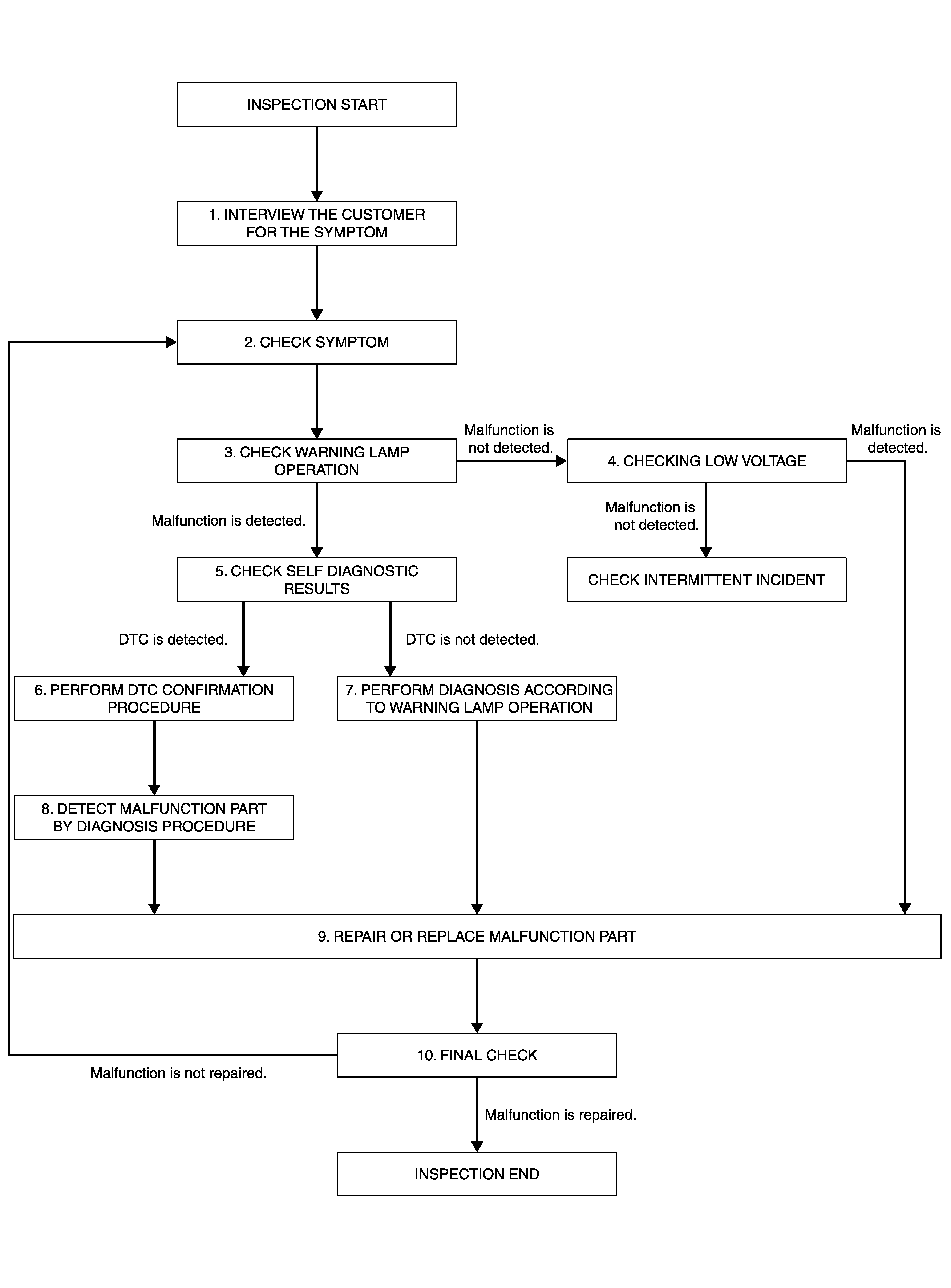
OVERALL SEQUENCE 

GNSDB47887Courtesy of NISSAN

DETAILED FLOW 

  1. INTERVIEW THE CUSTOMER FOR THE SYMPTOM 
    1. Interview the customer for the symptom (the condition and the environment when the incident/malfunction occurs).

    >>

    GO TO 2.

  2. CHECK SYMPTOM 
    1. Check the symptom from the customer information.

    >>

    GO TO 3.

  3. CHECK WARNING LAMP OPERATION 
    1. Check air bag warning lamp operation in the user mode. Refer to On Board Diagnosis Function .

    Are any malfunction detected?

    YES>>

    GO TO 5.

    NO>>

    GO TO 4.

  4. CHECK LOW VOLTAGE 
    1. SYMBOL CONSULT Check low voltage.

    Are any malfunction detected?

    YES>>

    GO TO 9.

    NO>>

    Check intermittent incident. Refer to Intermittent Incident .

  5. CHECK SELF DIAGNOSTIC RESULT 
    1. SYMBOL CONSULT Check "Self Diagnostic Result" or diagnosis mode. If it is impossible to switch to diagnosis mode, follow the same procedure that DTC is not detected.
      NOTE: SYMBOL Perform the following procedure if DTC is detected:
      • Record DTC. (Print them out.)
      • Erase self diagnostic result.
      • Study the relationship between the malfunction that DTC or air bag warning lamp indicates and the symptom that the customer describes.
      • Check related service bulletins for information.

    Is DTC detected?

    YES>>

    GO TO 6.

    NO>>

    GO TO 7.

  6. PERFORM DTC CONFIRMATION PROCEDURE 
    1. Perform DTC CONFIRMATION PROCEDURE for the DTC.

    >>

    GO TO 8.

  7. PERFORM DIAGNOSIS ACCORDING TO WARNING LAMP OPERATION 
      1. Check air bag warning lamp operation in the user mode. Refer to On Board Diagnosis Function .
      2. Perform Diagnosis Procedure for the air bag warning lamp operation. Refer to Trouble Diagnosis with CONSULT  or Trouble Diagnosis without CONSULT .

    >>

    GO TO 9.

  8. DETECT MALFUNCTIONING PART BY DIAGNOSTIC PROCEDURE 
    1. Inspect according to Diagnostic Procedure of the DTC.

    >>

    GO TO 9.

  9. REPAIR OR REPLACE THE MALFUNCTION PART 
    1. Repair or replace the malfunctioning part.

    >>

    GO TO 10.

  10. FINAL CHECK 
    1. Check self diagnostic result and air bag warning lamp operation in the user mode.

    Is the malfunction repaired?

    YES>>

    Inspection End.

    NO>>

    GO TO 2.