lemon-mirror:
Home >> Oldsmobile >> 1990 >> Custom Cruiser >> Repair and Diagnosis >> Engine Performance >> System >> Engine Controls - System/Component Tests >> Engine Sensors & Switches >> Coolant Level Sensor/Coolant Level Light

Coolant Level Sensor/Coolant Level Light

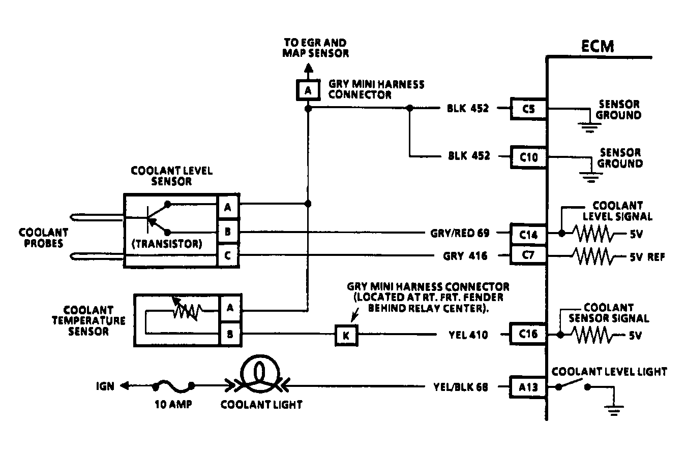
  1. Ensure radiator coolant level is full and Codes 14, 26 and 32 are not set. Correct as necessary. Turn ignition on and note coolant level light. It should be on as a bulb check. If not, go to step 2). Start engine and note coolant level light. It should be off. If light stays on and coolant level is not low, check for a short in the bulb ground circuit. If short is not present, connect a test light to battery voltage and touch ECM coolant level light driver terminal. If test light illuminates, go to step 4).
  2. Disconnect ECM connector containing coolant level light driver terminal. Turn ignition on. Using a jumper wire, ground ECM coolant level light driver terminal. If light does not illuminate, check for an open in the coolant level light circuit, including a bad bulb. If light does illuminate, ECM driver is faulty.
  3. Disconnect coolant level sensor harness connector (located on right side of radiator), coolant light should come on again. If it does, no problem is present. If light does NOT come on again, check for terminal "B" circuit of sensor shorted to ground.
  4. Disconnect sensor wiring harness connector. Connect jumper wire between harness side terminal "B" to ground. If coolant light does not go out, go to step 5). If coolant light does go out, check circuit between wiring harness side terminals "A" and "C" to ECM. If circuit is okay, replace defective coolant level sensor.
  5. Using a voltmeter, check for 5 volts at harness side terminals "B" and "C". See Fig 1. If 5 volts is not available, check for open circuit, faulty ECM connection or faulty ECM. If both terminals read 5 volts, disconnect ECM connector. Check sensor terminal "B" and "C" circuits for short to voltage or each other. If circuits are okay, ECM is faulty.
Fig 1: Coolant Level Sensor Circuit
G90I09028Courtesy of GENERAL MOTORS CORP.