lemon-mirror:
Home >> Oldsmobile >> 1992 >> Cutlass Supreme Base >> Repair and Diagnosis >> Body & Frame >> Door Locks >> Remote Keyless Entry System >> Testing

Remote Keyless Entry System: Testing

Fig 1: System Diagnosis (1 of 3)
G50G08424Courtesy of GENERAL MOTORS CORP.
Fig 2: System Diagnosis (2 of 3)
G50J08425Courtesy of GENERAL MOTORS CORP.
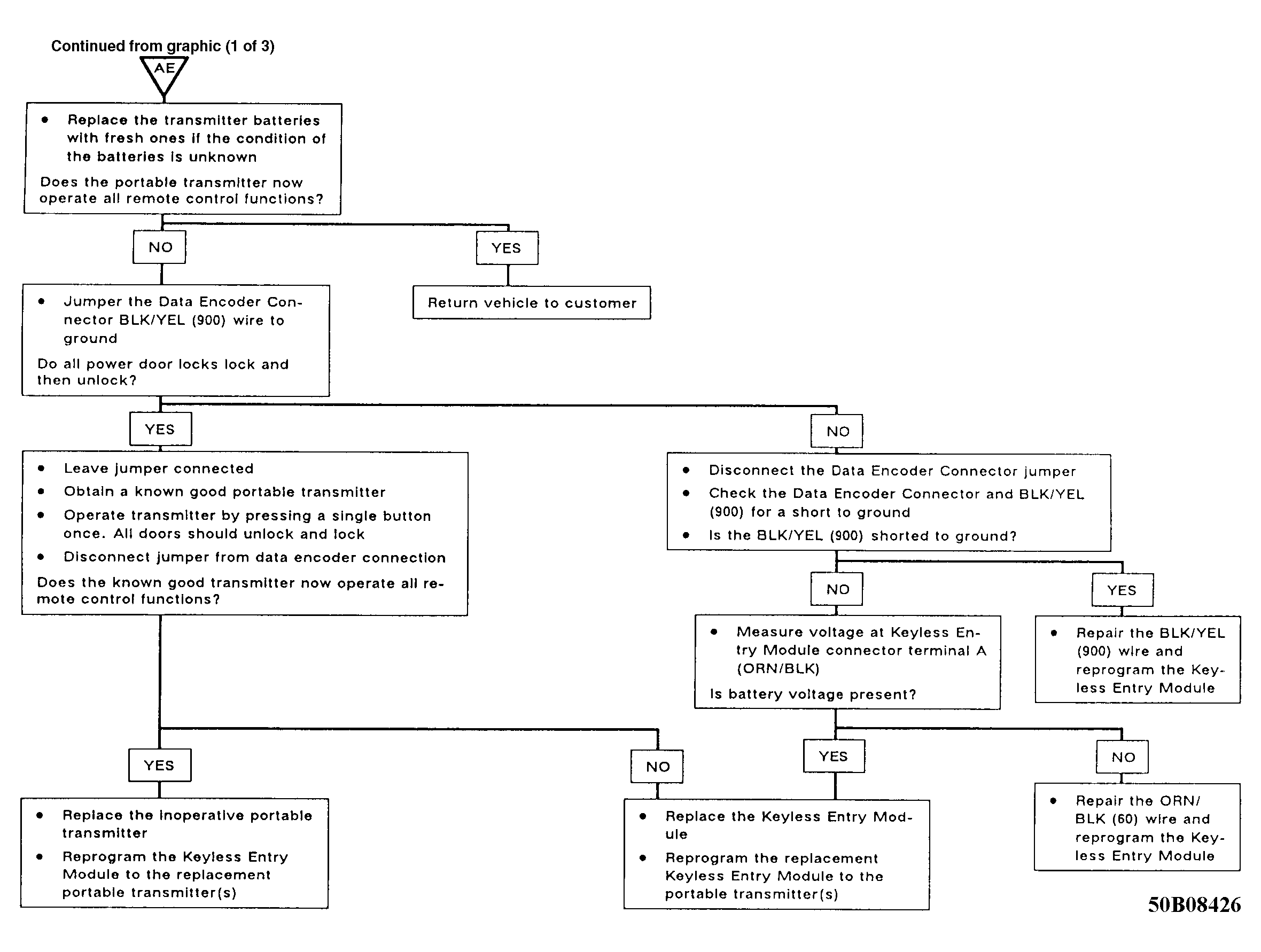
Fig 3: System Diagnosis (3 of 3)
G50B08426Courtesy of GENERAL MOTORS CORP.
KEYLESS ENTRY COMPONENT LOCATION

Component Location
Component Center Behind Right Side Of Instrument Panel
Data Encoder Right Side Of Luggage Compartment, Above Wheelhouse
Door Lock Motor In Lower Rear Of Respective Door
Fuse Block Behind Right Side Of Instrument Panel
Keyless Entry Module Right Side Of Rear Shelf
Power Door Lock Relay On Right Shroud, Above Center Access Hole
RS Electrical Center Right Hand Front Of Engine Compartment, Front of Strut Tower
Transaxle Position Switch Left Of Engine, On Transaxle