lemon-mirror:
Home >> Pontiac >> 1993 >> LeMans VL >> Repair and Diagnosis >> Engine Performance >> System >> Engine Controls - Basic Testing >> Diagnostic Charts >> Chart A-7 Fuel System Diagnosis >> Notes

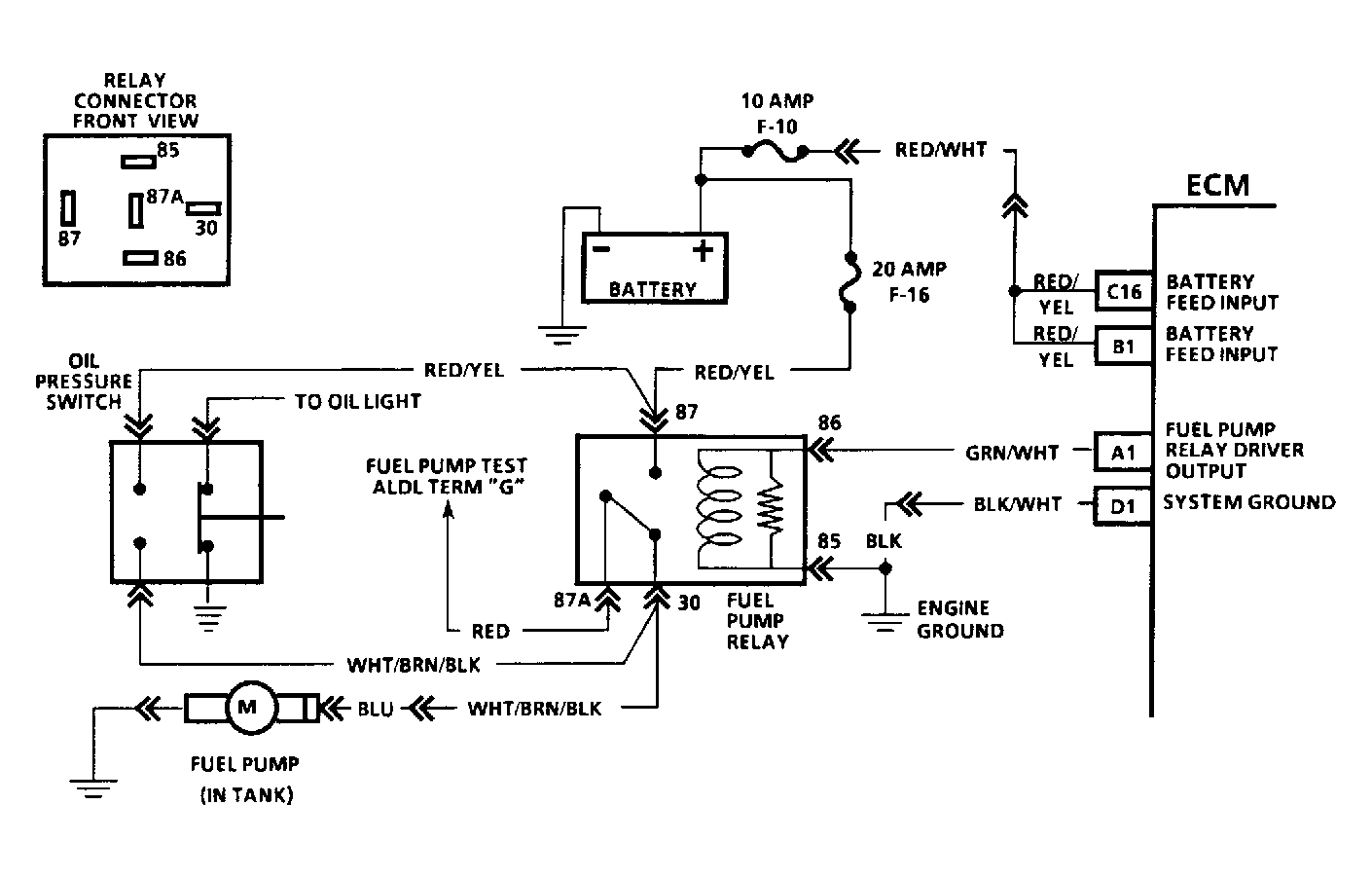
Chart A-7 Fuel System Diagnosis: Notes

With ignition on, the ECM activates fuel pump relay, which energizes the in-tank electric fuel pump. The fuel pump operates as long as ECM receives an ignition reference pulse. If there is no ignition reference pulse, fuel pump stops within 2 seconds.

The fuel pump delivers fuel to the TBI unit, where pressure is controlled at 9-13 psi. Excess fuel is returned to fuel tank. The fuel pump test terminal is located on engine, near distributor. When engine is stopped, fuel pump can be turned on by applying battery voltage to test terminal.

NOTE: For circuit number identification, refer to wiring diagram in CHART A-5. See Figure and Figure .