lemon-mirror:
Home >> Pontiac >> 2005 >> Aztek Base, FWD >> Repair and Diagnosis >> Transmission >> Automatic Trans >> Automatic Transaxle - Introduction & Repair Instructions >> Component Locator >> Disassembled Views

Disassembled Views

Fig 1: Case and Associated Parts Disassembled View (1 of 4)
GM1174468Courtesy of GENERAL MOTORS CORP.
Callout Component Name
3 Transmission Case Assembly
53 Control Valve Body Cover
54 Control Valve Body Cover Gasket
56 Control Valve Body Cover Bolt M 8 X 1.25 X 25
57 Control Valve Body Cover TORX® Head Bolt M 8 X 1.25 X 21
58 Control Valve Body Cover to Case Stud M 8 X 1.25 X 24
59 Control Valve Body Cover to Case Cover Seal
200 Oil Pump Assembly - Model Dependent
200 Oil Pump Assembly - Model Dependent
225 Wiring Harness Assembly (IMS)
226 Wiring Harness Clip
230 Pump Cover to Case Cover Bolt M 6 X 1.0 X 95.0
231 Pump Body to Case Bolt M6 X 1.0 X 87.5
300 Control Valve Body Assembly - Model Dependent
300 Control Valve Body Assembly - Model Dependent
368 Spacer Plate and Gaskets/Control Valve Body Bolt
368 Spacer Plate and Gaskets/Control Valve Body Bolt
372 1/4 Ball Check Valve
372 5/16 Ball Check Valve
373 Ball Check Valve
373 Ball Check Valve
374 Control Valve Body Bolt M 6 X 1.0 X 65.0
375 Control Valve Body to Case Bolt M 6 X 1.0 X 60.0
375 Control Valve Body to Case Bolt M 6 X 1.0 X 60.0
376 Control Valve Body to Case Bolt M 6 X 1.0 X 30.0
377 Control Valve Body to Case Cover Bolt M 6 X 1.0 X 45.0
378 Control Valve Body to Case Cover Bolt M 6 X 1.0 X 55.0
380 Control Valve Body to Case Bolt M 8 X 1.25 X 90.0
381 Control Valve Body to Case Bolt M 6 X 1 X 20.0
382 TCC Solenoid Valve Screen/Seal Assembly
382 TCC Solenoid Valve Screen/Seal Assembly
384 Control Valve Body to Case Bolt M 6 X 1.0 X 85.0
390 Temperature Sensor Clip
391 Transmission Fluid Temperature Sensor
391 Transmission Fluid Temperature Sensor
395 Transmission Fluid Pressure (TFP) Manual Valve Position Switch Assembly
396 Control Valve Body Spacer Plate and Gasket Assembly
Fig 2: Case and Associated Parts (2 of 4)
GM1480135Courtesy of GENERAL MOTORS CORP.
Callout Component Name
1 Torque Converter Assembly
2 Torque Converter Bushing
3 Transmission Case
4 Right Axle Oil Seal Assembly
5 Case Extension Bolt M 10 X 1.5 X 35.0
6 Case Extension Assembly
7a Front Differential Carrier Bushing
7b Output Shaft Bearing Assembly
8 Case Extension Seal
9 Vehicle Speed Sensor Bolt M 8 X 1.25 X 12.0
10 Vehicle Speed Sensor Assembly
11 Vehicle Speed Sensor O-Ring Seal
12 FWD Servo Cover Bolt M 6 X 1.0 X 20.0
13 Forward Band Servo Cover
14 Forward Band Servo Cover Seal
15 Forward Band Servo Pin Retaining Ring
16 Forward Band Servo Piston
18 Forward Band Servo Piston Oil Seal Ring
19 Forward Band Servo Piston Cushion Outer Spring
20 Forward Servo Cushion Spring Retainer
21 Forward Band Servo Piston Apply Pin
22 Forward Band Servo Piston Return Spring
23 Transmission Oil Pan Bolt M 6 X 1.0 X 17.0
24 Transmission Oil Pan
25 Transmission Oil Pan Gasket
26 Transmission Oil Pan Magnet
27 Oil Dam
37 Transmission Vent Assembly
38 Oil Pressure Test Hole Plug 1/8 - 27 NPTF
39 Reverse Band Servo Cover Retaining Ring
40 Reverse Band Servo Cover
41 Reverse Band Servo Cover O-Ring Seal
42 Reverse Band Servo Pin Retaining Ring
43 Reverse Band Servo Piston Oil Seal Ring
44 Reverse Band Servo Piston
45 Reverse Band Servo Piston Cushion Spring
46 Reverse Band Servo Piston Cushion Spring Retainer
47 Reverse Band Servo Piston Cushion Spring Inner
48 Reverse Band Servo Piston Apply Pin
49 Reverse Band Servo Piston Return Spring
60 Clip, Oil Cooler Quick Connect
60 Clip, Oil Cooler Quick Connect
61 Transmission Oil Cooler Pipe Fitting 9/16-18 UNF
62 Transmission Oil Cooler Pipe Fitting 9/16-18 UNF
65 Forward Band Servo Piston Cushion Inner Spring
100 Transmission Oil Filter Assembly
101 Transmission Oil Filter Seal Assembly
227 Oil Pump Drive Shaft Assembly
228 Oil Pump Drive Shaft Seal
372 Case Cover Ball Check Valve
372 Case Cover Ball Check Valve
400 Complete Case Cover Assembly
Fig 3: Case and Associated Parts Disassembled View (3 of 4) - Without Touch Activated Power
GM1202050Courtesy of GENERAL MOTORS CORP.
Callout Component Name
3 Transmission Case
400 Complete Case Cover Assembly
432 4th Clutch Shaft Thrust Washer
433 Case Cover Bolt/Screw TORX® Special M6 X 1.0 X 32.0
434 Case Cover Bolt/Screw M6 X 1.0 X 40.0
435 Case Cover Bolt/Screw M8 X 1.25 X 50.0
436 Case Cover Bolt/Screw M6 X 1.0 X 30.0
501 4th Clutch Fiber Plate Assembly
501 4th Clutch Fiber Plate Assembly
502 4th Clutch Steel Plate
502 4th Clutch Steel Plate
504 4th Clutch Shaft Assembly
505 4th Clutch Shaft Thrust Washer
506 Driven Sprocket
507 Drive Link Assembly
508 Driven Sprocket Thrust Washer
509 Drive Shaft Retaining Ring
510a Standard Output Shaft
510b Heavy Duty Output Shaft
513 Turbine Shaft Oil Seal Ring
514 Drive Sprocket Thrust Washer
515 Drive Sprocket Retaining Ring
516 Drive Sprocket
517 Drive Sprocket Thrust Washer
518 Turbine Shaft
519 Turbine Shaft Oil Seal Ring
520 Turbine Shaft O-Ring Seal
521 Drive Sprocket Support Bearing Assembly
522 Drive Sprocket Support
523 Drive Sprocket Support Bushing
524 Drive Sprocket Support Bolt/Screw M8 X 1.25 X 24.0
525 Torque Converter Oil Seal Assembly
526 Case Cover Pin
526 Case Cover Pin
527 Speed Sensor Reluctor Wheel Assembly
528 4th Clutch Apply Plate
Fig 4: Case and Associated Parts Disassembled View (3 of 4) - With Touch Activated Power
GM1202054Courtesy of GENERAL MOTORS CORP.
Callout Component Name
3 Transmission Case
400 Complete Case Cover Assembly
432 4th Clutch Shaft Thrust Washer
433 Case Cover Bolt/Screw TORX® Special M6 X 1.0 X 32.0
434 Case Cover Bolt/Screw M6 X 1.0 X 40.0
435 Case Cover Bolt/Screw M8 X 1.25 X 50.0
436 Case Cover Bolt/Screw M6 X 1.0 X 30.0
502 4th Clutch Steel Plate
504 4th Clutch Shaft Assembly
505 4th Clutch Shaft Thrust Washer
506 Driven Sprocket
507 Drive Link Assembly
508 Driven Sprocket Thrust Washer
509 Drive Shaft Retaining Ring
510a Standard Output Shaft
510b Heavy Duty Output Shaft
513 Turbine Shaft Oil Seal Ring
514 Drive Sprocket Thrust Washer
515 Drive Sprocket Retaining Ring
516 Drive Sprocket
517 Drive Sprocket Thrust Washer
518 Turbine Shaft
519 Turbine Shaft Oil Seal Ring
520 Turbine Shaft O-Ring Seal
521 Drive Sprocket Support Bearing Assembly
522 Drive Sprocket Support
523 Drive Sprocket Support Bushing
524 Drive Sprocket Support Bolt/Screw M8 X 1.25 X 24.0
525 Torque Converter Oil Seal Assembly
526 Case Cover Pin
526 Case Cover Pin
527 Speed Sensor Reluctor Wheel Assembly
528 4th Clutch Apply Plate
529 4th Clutch Fiber Plate Assembly
529 4th Clutch Fiber Plate Assembly
530 4th Clutch Steel Plate
530 4th Clutch Steel Plate
Fig 5: Case and Associated Parts Disassembled View (4 of 4)
GM49405Courtesy of GENERAL MOTORS CORP.
Callout Component Name
3 Transmission Case Assembly
103 2-1 Manual Band Servo Cover Bolt/Screw M8 X 1.25 X 25.0 (3)
104 2-1 Manual Band Servo Cover
105 2-1 Manual Band Servo Cover Seal
106 2-1 Manual Band Servo Piston Pin Retaining Ring
107 2-1 Manual Band Servo Piston Seal
108 2-1 Manual Band Servo Piston
109 2-1 Manual Band Servo Piston Cushion Spring
110 2-1 Manual Band Servo Piston Spring Retainer
111 2-1 Manual Band Servo Piston Pin
112 2-1 Manual Band Servo Piston Spring
113 2-1 Manual Band Servo Piston Cylinder O-Ring Seal
114 2-1 Manual Band Servo Piston Cylinder
115 2-1 Manual Band Servo Exhaust Screen Assembly
117a Forward Band Anchor Pin
117b Reverse Band Anchor Pin
120 Thermo Element Plate Pin
121 Thermo Element
122 Thermo Element Plate
123 Thermo Element Plate Center Pin
124 Forward Band Servo Oil Pipe
125 2-1 Manual Band Servo Oil Pipe
126 Lube Oil Pipe
127 Lube Oil Hose Clamp
127 Lube Oil Hose Clamp
128 Lube Oil Hose
129 Lube Oil Pipe Retainer
130 Lube Oil Pipe and Washer Assembly
131 Accumulator Cover Bolt/Screw M6 X 1.0 X 28.0 (11)
132 Accumulator Cover
134 Accumulator Cover Spacer Plate Assembly
135a 1-2 Accumulator Piston Pin
135b 2-3 Accumulator Piston Pin
136a 1-2 Accumulator Piston
136b 2-3 Accumulator Piston
137a 1-2 Accumulator Piston Oil Seal Ring
137b 2-3 Accumulator Piston Oil Seal Ring
138 2-3 Accumulator Piston Outer Spring
139 1-2 Accumulator Piston Cushion Spring
140 1-2 and 2-3 Accumulator Housing
142 1-2 Accumulator Piston Outer Spring
143 2-3 Accumulator Piston Cushion Spring
Fig 6: Oil Pump Assembly
GM1493991Courtesy of GENERAL MOTORS CORP.
Callout Component Name
201 Pump Cover
209 Oil Pump Vane Ring
209 Oil Pump Vane Ring
210 Oil Pump Selective Rotor
211 Oil Pump Selective Vane
212 Oil Pump Slide Oil Seal Ring
213 Oil Pump Slide O-Ring Seal
214 Oil Pump Selective Slide
215 Oil Pump Slide Pivot Pin
220 Oil Pump Slide Seal
221 Oil Pump Slide Seal Support
227 Oil Pump Body
228 Oil Pump Body Alignment Pin
229 Oil Pump Base
230 Oil Pump Prime Spring
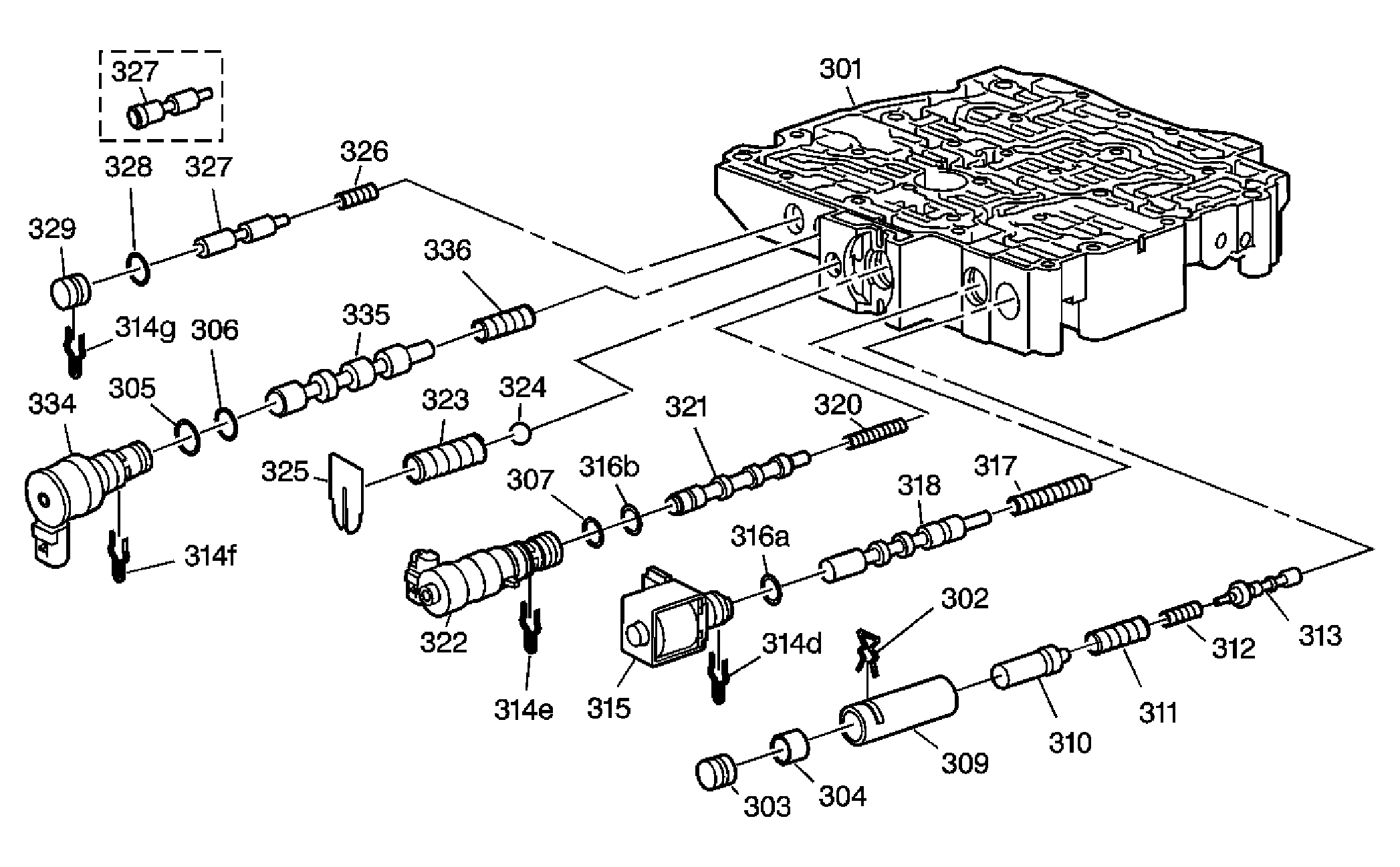
Fig 7: Control Valve Body Assembly Disassembled View - (1 of 2)
GM1202055Courtesy of GENERAL MOTORS CORP.
Callout Component Name
301 Control Valve Body Machined
302 Line Boost Valve and Bushing Retainer
303 Line Boost Valve Bore Plug
304 Line Boost Valve
305 TCC PWM Solenoid Valve O-Ring Seal
306 TCC PWM Solenoid Valve O-Ring Seal
307 Pressure Control Solenoid Valve O-Ring Seal
309 Reverse Boost Valve Bushing
310 Reverse Boost Valve
311 Pressure Regulator Valve Spring Outer
312 Pressure Regulator Valve Inner Spring
313 Pressure Regulator Valve
314d 1-2, 3-4 Shift Solenoid Valve Retainer
314e Pressure Control Solenoid Valve Retainer
314f TCC PWM Solenoid Valve Retainer
314g TCC Regulator Apply Valve Bore Plug Retainer
315 1-2, 3-4 Shift Solenoid Valve Assembly
316a 1-2, 3-4 Shift Solenoid Valve O-Ring Seal
316b Pressure Control Solenoid Valve O-Ring Seal
317 1-2 Shift Valve Spring
318 1-2 Shift Valve
320 Torque Signal Regulator Valve Spring
321 Torque Signal Regulator Valve
322 Pressure Control Solenoid Valve Assembly
323 Line Pressure Relief Valve Spring
324 Line Pressure Relief Valve
325 Line Pressure Relief Valve Spring Retainer
326 TCC Regulator Apply Valve Spring
327 TCC Regulator Apply Valve - Some Models have touch activated Power
327 TCC Regulator Apply Valve - Some Models have touch activated Power
328 TCC Regulator Apply Valve Bore Plug O-Ring Seal
329 TCC Regulator Apply Valve Bore Plug
334 TCC PWM Solenoid Valve Assembly
335 TCC Control Valve
336 TCC Control Valve Spring
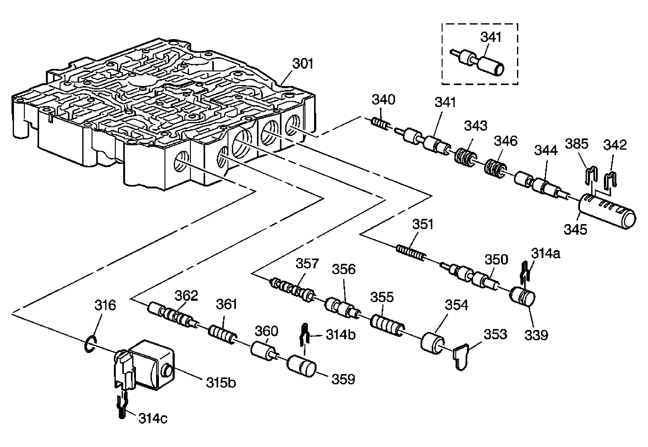
Fig 8: Control Valve Body Assembly Disassembled View - (2 of 2)
GM1202058Courtesy of GENERAL MOTORS CORP.
Callout Component Name
301 Machined Control Valve Body
314a 1-2 Accumulator Valve Retainer
314b 4-3 Manual Downshift Valve Retainer
314c 2-3 Shift Solenoid Valve Retainer
315b 2-3 Shift Solenoid Valve Assembly
316 O-Ring Seal
339 1-2 Accumulator Valve Bore Plug
340 3-4 Accumulator Valve Spring
341 3-4 Accumulator Valve - Some Models have touch activated Power
341 3-4 Accumulator Valve - Some Models have touch activated Power
342 2-3 Accumulator Valve Bore Plug Retainer
343 2-3 Accumulator Valve Bore Plug
344 2-3 Accumulator Valve
345 2-3 Accumulator Valve Bushing
346 2-3 Accumulator Valve Spring
350 1-2 Accumulator Valve
351 1-2 Accumulator Valve Spring
353 3-2 Manual Downshift Valve Retainer
354 3-2 Manual Downshift Valve Bore Plug
355 3-2 Manual Downshift Valve Spring
356 3-2 Manual Downshift Valve
357 2-3 Shift Valve
359 4-3 Manual Downshift Valve Bore Plug
360 4-3 Manual Downshift Valve
361 4-3 Manual Downshift Valve Spring
362 3-4 Shift Valve
385 2-3 Accumulator Valve Bushing Assembly Retainer
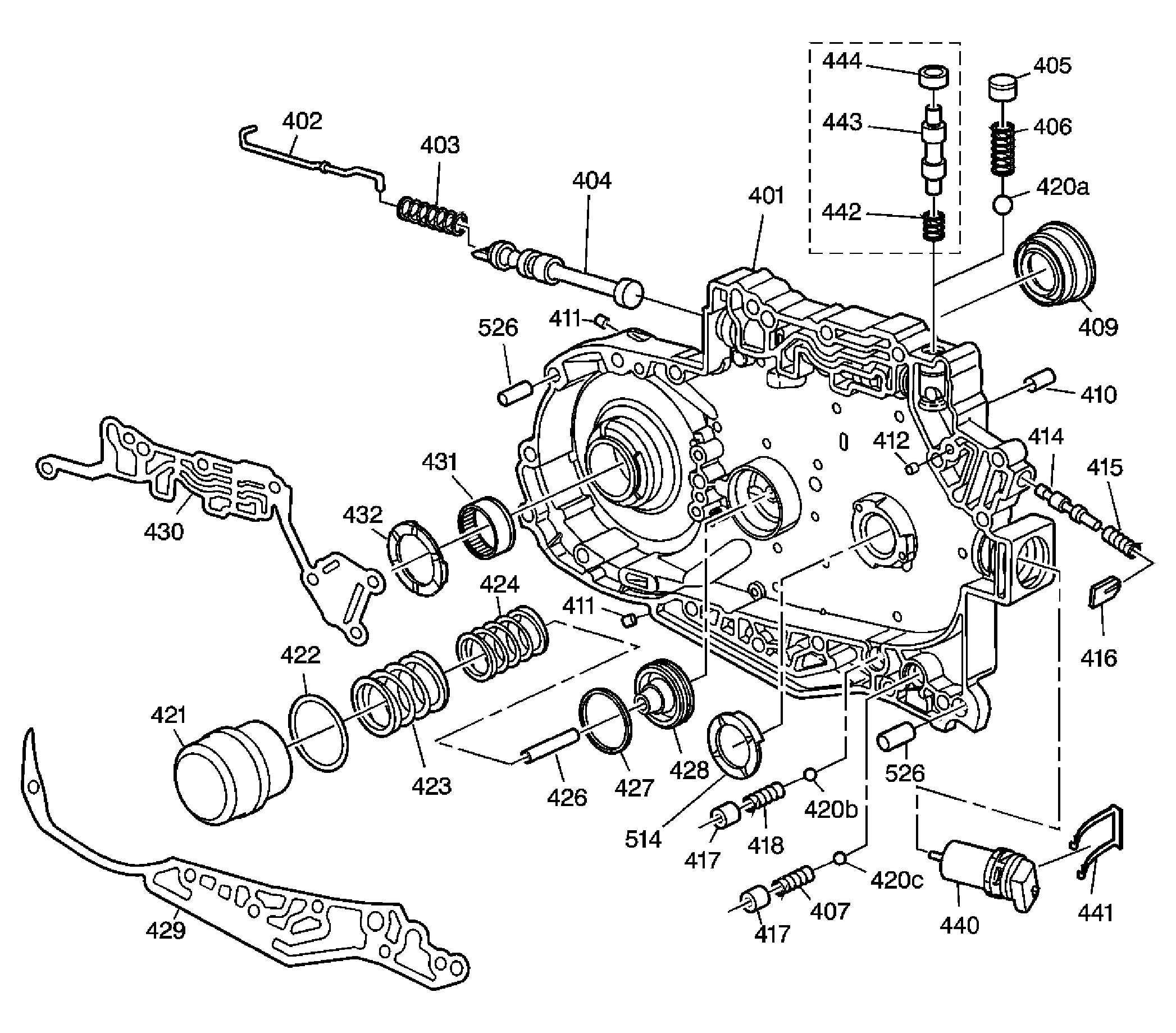
Fig 9: Case Cover Assembly
GM1480102Courtesy of GENERAL MOTORS CORP.
Callout Component Name
401 Case Cover
402 Manual Valve Link
403 Manual Valve Link Spring
404 Manual Valve
405 Low Blow Off Ball Valve Bore Plug
406 Low Blow Off Ball Valve Spring
407 Cooler Ball Valve Spring
409 Left Side Axle Oil Seal Assembly
410 Control Valve Body Alignment Sleeve
411 Bore Plug
411 Bore Plug
412 Orificed Cup Plug
414 Actuator Feed Limit Valve
415 Actuator Feed Limit Valve Spring
416 Actuator Feed Limit Valve Spring Retainer
417 Ball Valve Bore Plug
418 TCC Blow Off Ball Valve Spring
420a Low Blow Off Ball Valve
420b TCC Blow Off Ball Valve
420c Cooler Ball Valve
421 3-4 Accumulator Piston Cylinder
422 3-4 Accumulator Piston Cylinder O-Ring Seal
423 3-4 Accumulator Piston Outer Spring
424 3-4 Accumulator Piston Inner Spring
426 3-4 Accumulator Piston Pin
427 3-4 Accumulator Piston Oil Seal Ring
428 3-4 Accumulator Piston
429 Case Cover Lower Gasket
430 Case Cover Upper Gasket
431 Front Wheel Drive Shaft Bearing Assembly
432 Fourth Clutch Shaft Thrust Washer
440 Input Speed Sensor Assembly
441 Input Speed Sensor Clip
442 Low Regulator Valve Spring 3-4 Accumulator Valve - Some Models have touch activated Power
443 Low Regulator Valve 3-4 Accumulator Valve - Some Models have touch activated Power
444 Low Regulator Valve Bore Plug 3-4 Accumulator Valve - Some Models have touch activated Power
514 Drive Sprocket/Case Cover Thrust Washer
526 Case Cover Dowel Pin
526 Case Cover Dowel Pin
Fig 10: Internal Components Disassembled View (1 of 2)
GM897575Courtesy of GENERAL MOTORS CORP.
Callout Component Name
601 4th Clutch Spring Retaining Ring
602 4th Clutch Piston Return Spring Assembly
603 4th Clutch Piston Assembly
604 4th Clutch Piston Seal Outer
605 4th Clutch Piston Seal Inner
606 Drawn Cup Bearing Assembly
607 Orificed Cup Plug
608 Drive Link Lube Scoop
609 Driven Sprocket Support Assembly
610 Cup Plug
611 Thrust Washer Driven Sprocket Support 2nd Clutch Drum
613 Oil Seal Ring
614 Driven Sprocket Support Bushing
615 Reverse Band Assembly
616 75.5 OD X 8.0 Bushing
617 2nd Clutch Housing
618 Check Valve Retainer and Ball Assembly 2nd Clutch
619 70.0 OD X 11.0 Bushing
620 2nd Clutch Piston w/Molded Seal
621 2nd Clutch Apply Ring and Release Spring Assembly
622 Retaining Ring
623 2nd Clutch Plate Waved
624 2nd Clutch Plate Assembly Fiber
625 2nd Clutch Reaction Plate Steel
626 Backing Support Ring Plate Steel
627 2nd Clutch Retaining Ring Outer
628 Oil Seal Ring Input Shaft
629 Thrust Bearing Support Sprocket/Thrust Washer
630 Selective Thrust Washer Bearing/Input Clutch Hub
631 Input Shaft Bushing
632 Input Housing Sleeve and Shaft Assembly
633 Check Valve Retainer and Ball Assembly
634 Input Clutch Piston Seal Inner
635 Input Clutch Piston Seal Outer
636 Input Clutch Piston
637 Input Clutch Spring and Retainer Assembly
638 O-Ring Seal
639 3rd Clutch Piston Housing
640 Retaining Ring 3rd Clutch Piston Housing/Input Shaft
640 Retaining Ring 3rd Clutch Piston Housing/Input Shaft
641 3rd Clutch Piston Seal Inner
642 3rd Clutch Piston and Seal Assembly
643 3rd Clutch Spring Retainer and Guide Assembly
644 Thrust Bearing Assembly
645 3rd Clutch Plate Waved
646 3rd Clutch Plate Assembly OD Spline
647 3rd Clutch Plate Assembly ID Spline
648 3rd Clutch Backing Plate
649 3rd Clutch Backing Plate Retaining Ring
654 Input Clutch Apply Plate
655 Input Clutch Plate Waved
656 Input Clutch Plate Assembly Fiber - Sprag Model
657 Input Clutch Plate Steel
657 Input Clutch Plate Steel
658 Input Clutch Backing Plate Steel
659 Input Clutch Backing Plate Retaining Ring
716 2nd Clutch Apply Reaction Plate Tapered
723 4th Clutch Shaft to Input Housing Bearing
724 3rd Clutch Piston Housing Ball Check Valve Assembly
725 Input Clutch Plate Assembly Fiber - Pawl Model
Fig 11: Internal Components (2 of 2)
GM1568665Courtesy of GENERAL MOTORS CORP.
Callout Component Name
667 Input Sun Gear Spacer
668 Input Sun Gear
669 Reverse Reaction Drum
671 Input Sun Gear Thrust Bearing Assembly
672 Input Complete Carrier Assembly
673 Input Carrier/Reaction Carrier Lube Dam
674 Input/Reaction Carrier Thrust Bearing Assembly
675 Reaction Complete Carrier Assembly
676 Reaction Carrier/Sun Gear Thrust Bearing Assembly
677 Left Hand Reaction Sun Gear Bushing
678 Reaction Sun/Drum Gear Assembly
679 Right Hand Reaction Sun Gear Bushing
680 2/1 Manual Band Assembly
683 1/2 Support Roller Clutch Assembly
685 Thrust Bearing Assembly
686 1/2 Support Bushing
687 1/2 Support and Drum
688 Forward Band Assembly
689 Final Drive Sun Gear Shaft
690 Final Drive Internal Gear Bushing
690 Final Drive Internal Gear Bushing
691 Thrust Washer/Bearing 1/2 Support/Internal Gear
692 Retaining Ring Final Drive Internal Gear
693 Final Drive Internal Gear
694 Park Pawl Assembly
695 Thrust Bearing Assembly Internal Gear/Parking Gear
696 Parking Gear
697 Final Drive Sun Gear
698 Carrier/Sun Gear Thrust Bearing Assembly
699 Spiral Pinion Gear Pin Retaining Ring
700 Differential/Final Drive Carrier Assembly
701 Differential Pinion Shaft
702 Differential Pinion Shaft Retaining Pin
703 Thrust Washer Differential Pinion
703 Thrust Washer Differential Pinion
704 Differential Pinon Gear
704 Differential Pinon Gear
705 Differential Side Gear MN7 has unique left/right gears
705 Differential Side Gear MN7 has unique left/right gears
706 Bronze Thrust Washer Differential Side Gear
706 Bronze Thrust Washer Differential Side Gear
708 Pinion Thrust Washer Steel
708 Pinion Thrust Washer Steel
709 Roller Needle Bearing
710 Pinion Needle Bearing Spacer
711 Final Drive Planetary Pinion Gear
712 Planetary Pinion Gear Pin
713 Vehicle Speed Sensor Reluctor Wheel
714 Differential Carrier/Case Washer Thrust
715 Thrust Bearing Assembly
727 3rd Clutch Pawl Assembly
728 Input Clutch Pawl Assembly
Fig 12: Manual Shaft and Parking System Assembly Disassembled View
GM840829Courtesy of GENERAL MOTORS CORP.
Callout Component Name
800 Park Pawl Actuator Assembly
801 Manual Shift Shaft Pin
804 Manual Shift Detent Assembly
805 Manual Shift Detent Bolt/Screw
806 Manual Shift Shaft Seal Assembly
808 Park Pawl Actuator Guide Pin
809 Park Pawl Actuator Guide
810 Park Pawl Actuator Guide O-Ring Seal
811 Lever Assembly-Manual Shaft Detent with Internal Mode Switch (IMS)
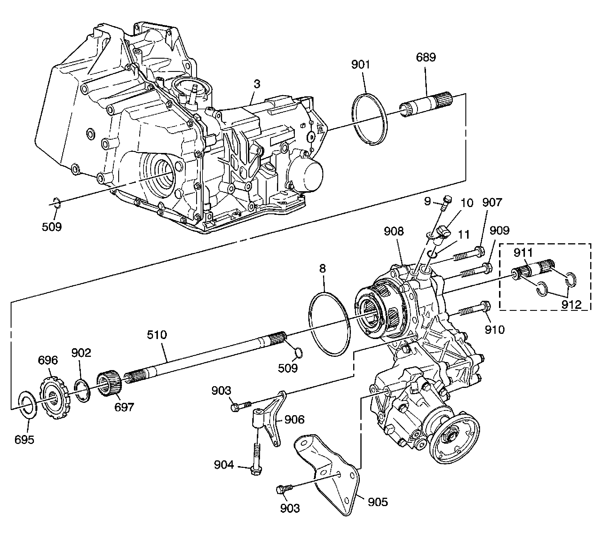
Fig 13: Transmission to Transfer Case Components Disassembled View
GM870722Courtesy of GENERAL MOTORS CORP.
Callout Component Name
3 Transmission Case
8 Case Extension Seal
9 Vehicle Speed Sensor Bolt M8 X 1.25 X 12.0
10 Vehicle Speed Sensor Assembly
11 Vehicle Speed Sensor O-Ring Seal
509 Output Shaft Snap Ring
509 Output Shaft Snap Ring
510 Output Shaft
689 Final Drive Sun Gear Shaft
695 Parking Gear Thrust Bearing
696 Parking Gear
697 Final Drive Sun Gear
901 Oil Dam
902 Selective Washer
903 Brace Bolts
903 Brace Bolts
904 Transfer Case Lower Brace Bolt
905 Side Brace
906 Lower Brace
907 Transfer Case to Case Bolts
908 Transfer Case Assembly
909 Transfer Case to Case Bolts
910 Transfer Case to Case Bolts
911 Output Stub Shaft
912 Output Stub Shaft Snap Ring