lemon-mirror:
Home >> Pontiac >> 2007 >> G5 Base, Automatic >> Repair and Diagnosis >> Steering >> Power Steering System >> Component Locator >> Power Steering Component Views

Power Steering Component Views

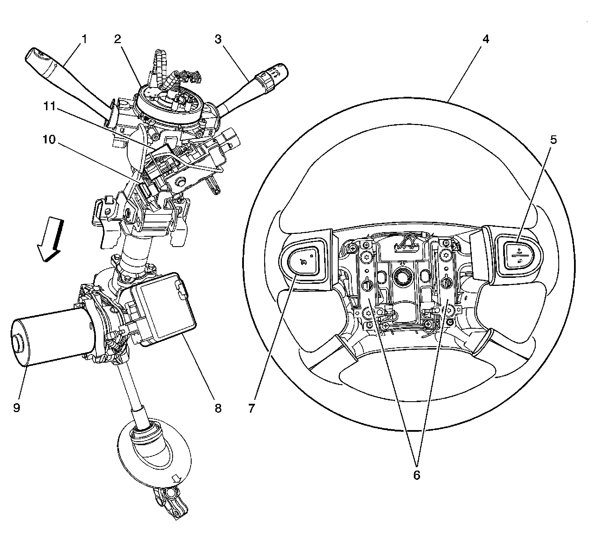
Fig 1: Steering Wheel and Column Components
GM1543927Courtesy of GENERAL MOTORS CORP.
Callout Component Name
1 Turn Signal/Multifunction Switch
2 Inflatable Restraint Steering Wheel Module Coil
3 Windshield Wiper/Washer Switch
4 Steering Wheel
5 Steering Wheel Controls - Right (UK3/K34)
6 Horn Switchs
7 Steering Wheel Controls - Left (UK3/K34)
8 Electronic Power Steering Control Module (EPS)
9 Electronic Power Steering (EPS) Control Motor
10 Ignition Switch
11 Ignition Lock Cylinder Control Solenoid (MN5)