lemon-mirror:
Home >> Saab >> 2001 >> 9-3 Base, 2D Hatchback, Automatic >> Repair and Diagnosis >> Engine Performance >> System >> TRIONIC T7 Fuel Control System >> Technical Description >> Ground >> Sensor ground

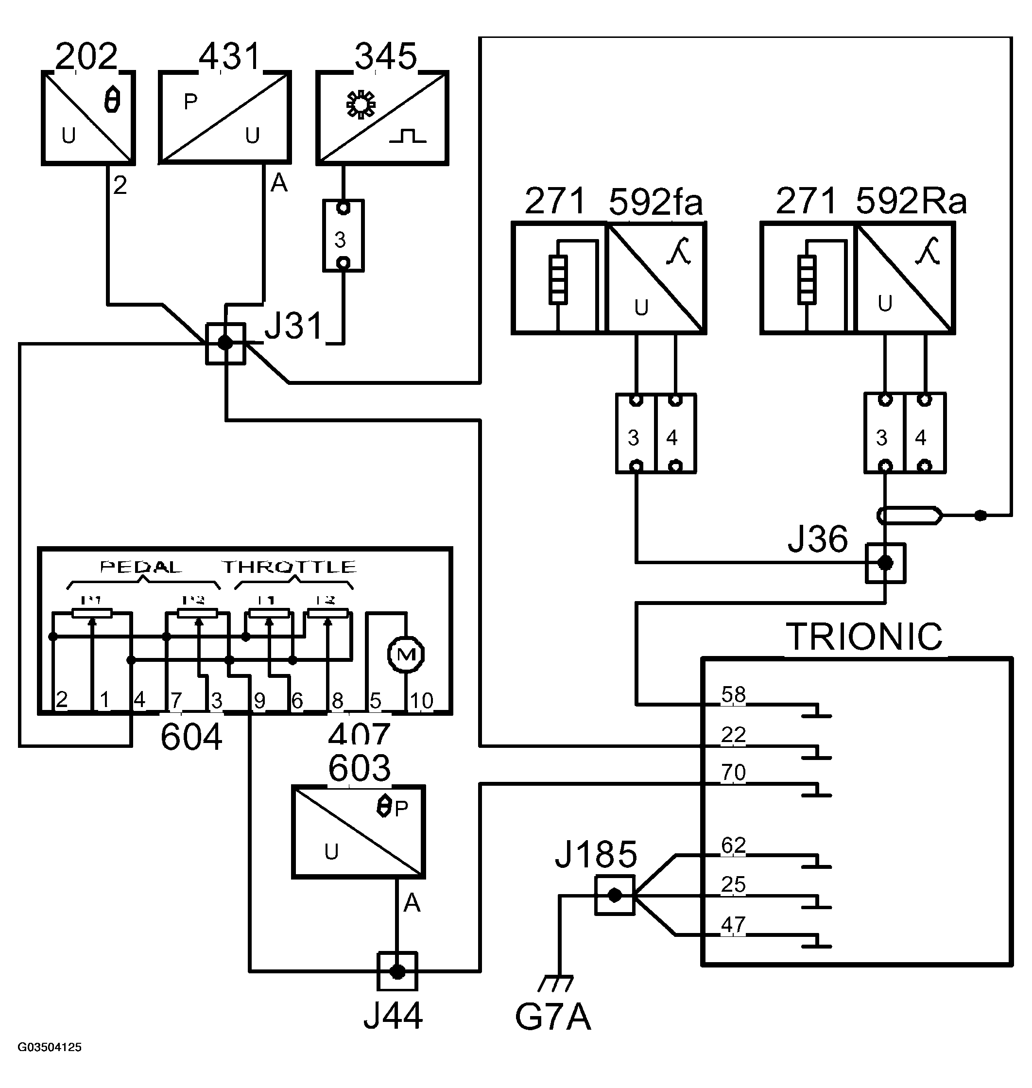
Sensor ground

The following sensors are grounded from control module pins 22 and 70. The two supplies are internally coupled together in the throttle body.

Fig 1: Identifying Ground Circuit Diagram For Control Module
G03504125Courtesy of SAAB-SCANIA OF AMERICA, INC.