lemon-mirror:
Home >> Saab >> 2001 >> 9-3 Base, 2D Hatchback, Automatic >> Repair and Diagnosis >> Transmission >> Automatic Trans >> Automatic Transmission >> Technical Description >> SPORT shifting program

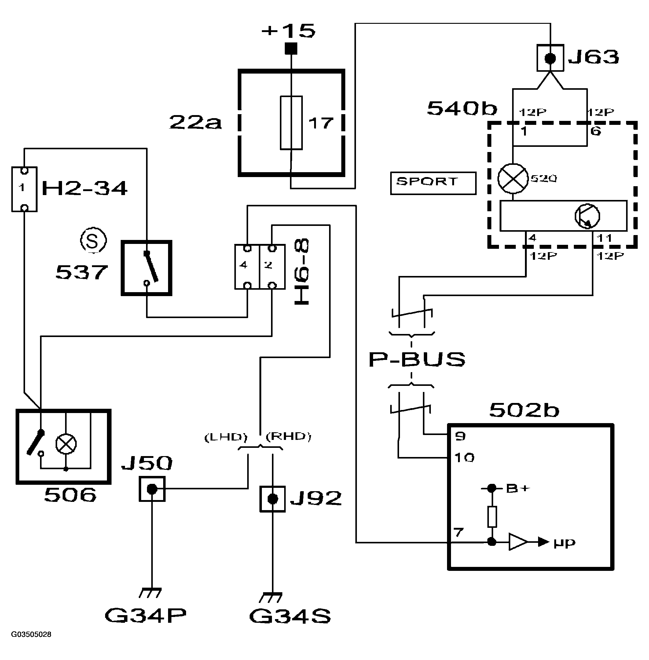
SPORT shifting program

The NORMAL program is always engaged from starting. The SPORT program makes the transmission shift up later and shifts down earlier than normal. The shifting points are adapted for improved performance. The shifting points when the accelerator is depressed lightly and depressed fully with kickdown are, however, identical for both programs. When the SPORT program is selected, the control module grounds pin 12 and the SPORT indicator lamp goes on. The indicator lamp is powered from +15 via the main instrument unit.

TCM sends information on the current shifting program to the bus (used by MIU and Trionic) SPORT, unit ON/OFF. When SPORT is selected, bus information "SPORT ON" is sent. In this mode, Trionic increases the requested air mass/combustion, i.e. the throttle position is changed to attain increased power at the same accelerator position. The throttle position is not changed until the position of the accelerator pedal deviates from the position it was in when the SPORT button was pressed. This change adapts shifting points to improve performance and makes driving feel sportier. The main instrument unit turns on the SPORT indicator lamp when the SPORT program is selected.

Fig 1: Identifying Sport Shifting Program Communication
G03505027Courtesy of SAAB-SCANIA OF AMERICA, INC.
Fig 2: Sport Shifting Program - Crimp
G03505028Courtesy of SAAB-SCANIA OF AMERICA, INC.

The SPORT program will be disengaged if: