lemon-mirror:
Home >> Saab >> 2004 >> 9-5 Linear, Automatic >> Repair and Diagnosis >> Transmission >> Automatic Trans >> Automatic Transmission >> Technical Description >> WINTER shifting program

WINTER shifting program

Fig 1: Identifying WINTER Communication Diagram (1 Of 2)
G03743993Courtesy of SAAB-SCANIA OF AMERICA, INC.
Fig 2: Identifying WINTER Communication Diagram (2 Of 2)
G03743994Courtesy of SAAB-SCANIA OF AMERICA, INC.

In order to make it easier to pull away in icy road conditions there is a WINTER gear change program. If the WINTER program is selected and the selector lever is in position D the vehicle will pull away in 3rd gear and thereafter change up normally to 4th and 5th gear.

With the selector lever in position 3 only 3rd gear will be used.

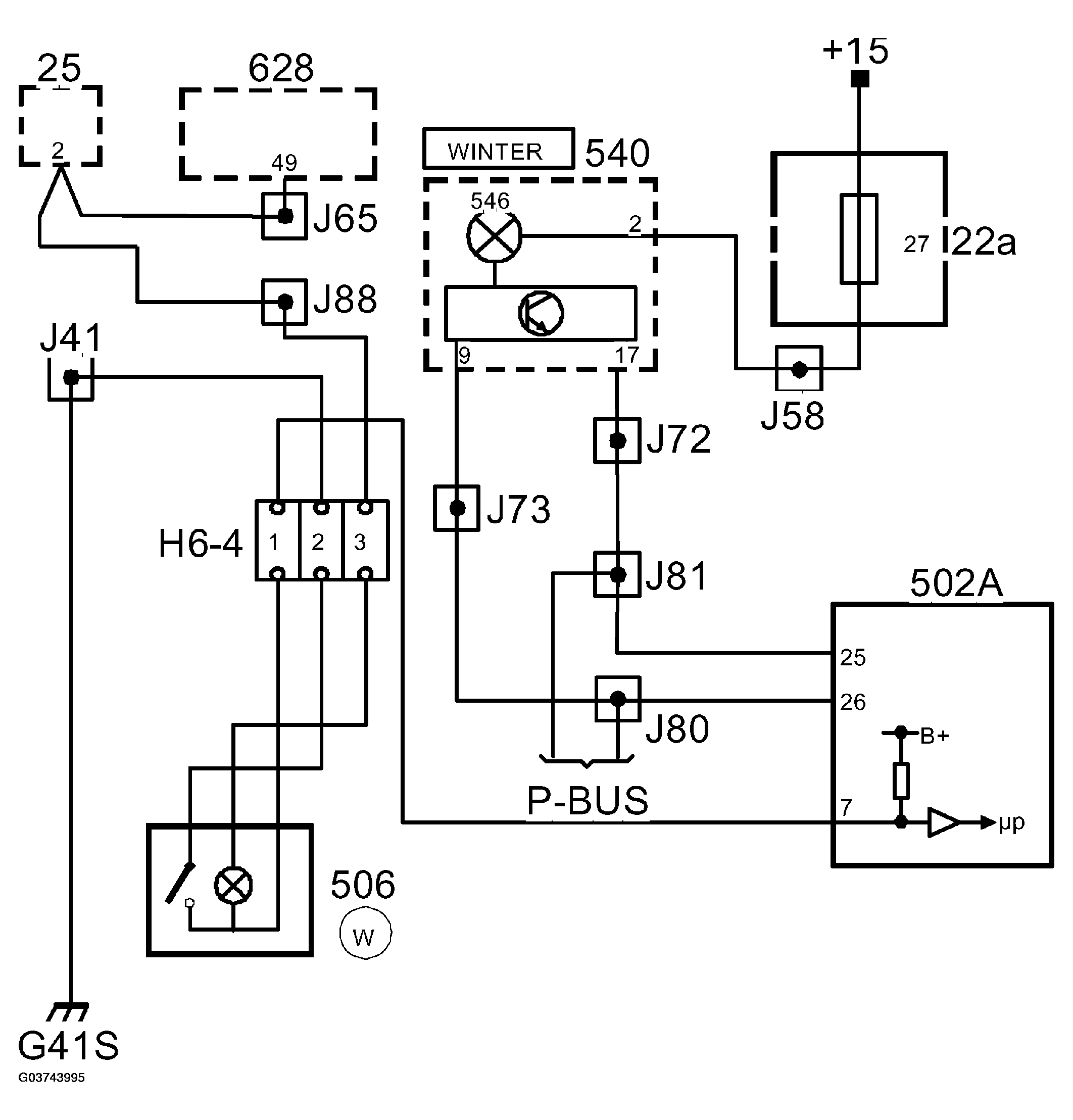
A switch button located on the gear selector console makes it possible to choose between the WINTER and NORMAL gear change programs.

The switch button has two connections, one to the control module pin 7 (A) and the other to the grounding point G41S. The control module supplies B+ on pin 7 (A). When the button is depressed the circuit is grounded and a change between the WINTER and NORMAL program occurs.

The TCM sends information on the current mode as bus information WINTER, unit ON/OFF. In connection with bus information "WINTER ON", the main instrument unit turns on the WINTER indicator lamp.

Fig 3: Connection Diagram
G03743995Courtesy of SAAB-SCANIA OF AMERICA, INC.

WINTER program functions in the different selector lever positions:

WINTER PROGRAM FUNCTIONS SPECIFICATION

P WINTER can be selected.
R WINTER can be selected.
N WINTER can be selected.
D The WINTER program operates on gears 3, 4, and 5. The SPORT program cannot be selected and is disconnected when WINTER is selected. When Kickdown is activated the normal gear change program is temporarily selected.
M WINTER cannot be selected
L WINTER cannot be selected.

WINTER will be disconnected if: