lemon-mirror:
Home >> Saab >> 2005 >> 9-5 Linear, Automatic >> Repair and Diagnosis >> Electrical >> Horns >> Lighting And Signaling Systems >> Technical Description >> Interior Lighting >> Notes

Interior Lighting: Notes

The car's interior lighting is switched on and off automatically or manually depending on the setting of the selector switch (1-0-2). The selector has the following functions:

  1. 1 - Interior lighting on.
  2. 0 - Automatic switching
  3. 2 - Interior lighting off.
    Fig 1: Identifying Interior Lighting (1-0-2)
    G03869884Courtesy of SAAB-SCANIA OF AMERICA, INC.
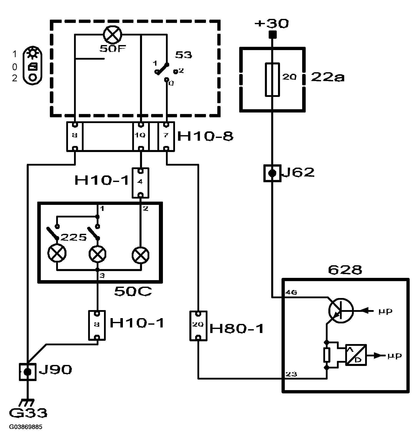
    Fig 2: Identifying Interior Lighting (1-0-2) Wiring Diagram
    G03869885Courtesy of SAAB-SCANIA OF AMERICA, INC.