lemon-mirror:
Home >> Saab >> 2005 >> 9-5 Linear, Automatic >> Repair and Diagnosis >> Engine Performance >> TRIONIC T7 Fuel Control System, 4-CYL. >> Technical Description >> Purging >> Diagnostics >> Notes

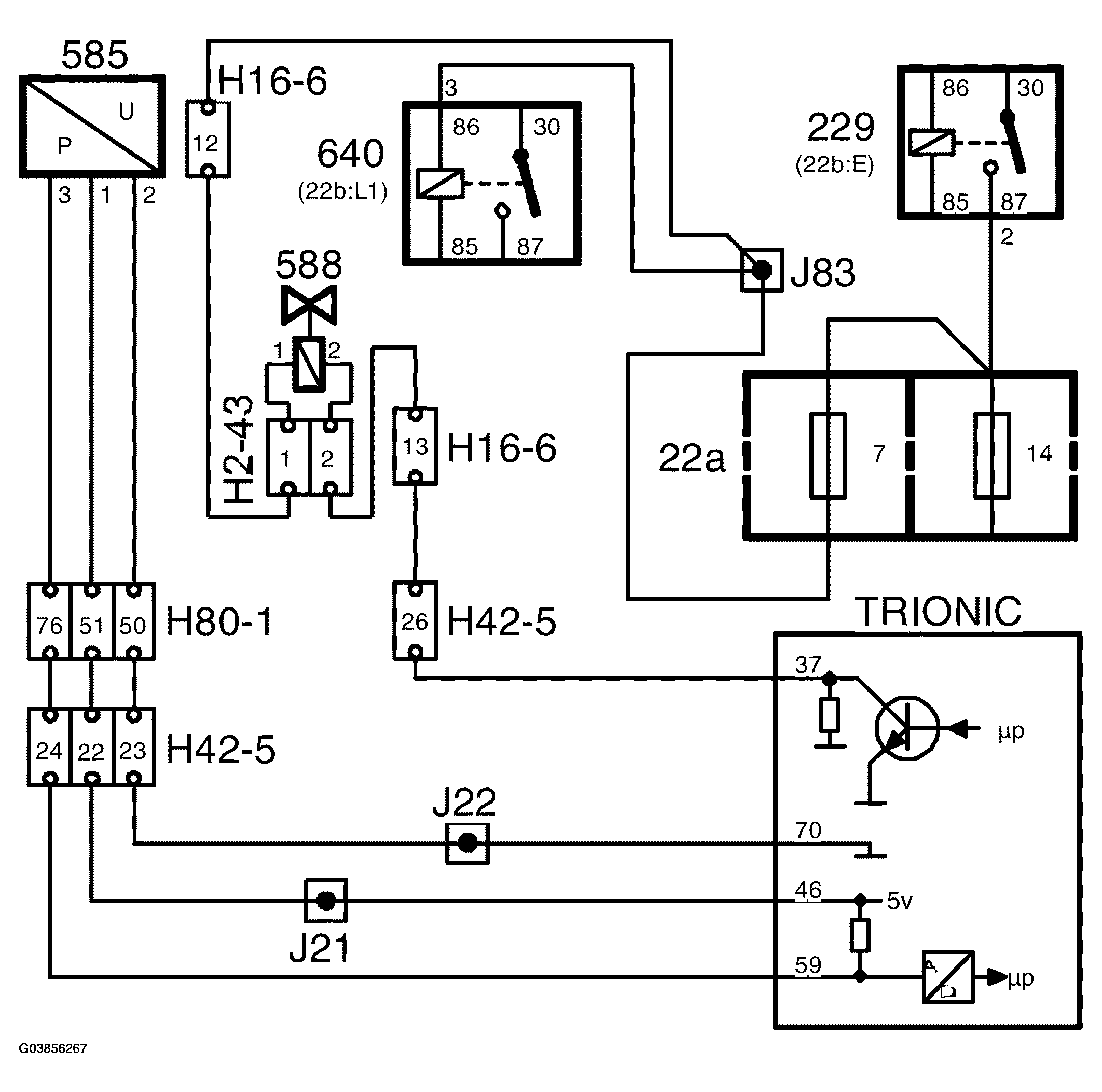
Technical Description: Purging: Diagnostics: Notes

Fig 1: Integrity Diagnosis - Circuit Diagram
G03856267Courtesy of SAAB-SCANIA OF AMERICA, INC.

Pressure sensor