lemon-mirror:
Home >> Saab >> 2005 >> 9-5 Linear, Automatic >> Repair and Diagnosis >> Transmission >> Automatic Trans >> Automatic Transmission >> Technical description >> Engine torque >> Diagnostics

Engine torque: Diagnostics

If the function is faulty a diagnostic trouble code is generated in the engine system.

If bus communication with the engine control system has ceased a P1921 diagnostic trouble code is generated, the transmission goes into the limp-home mode.

Inaccurate information on the bus causes diagnostic trouble code P1971 to be generated. Depending on the fault, the TCM may activate the emergency operation program (Limp-Home mode).

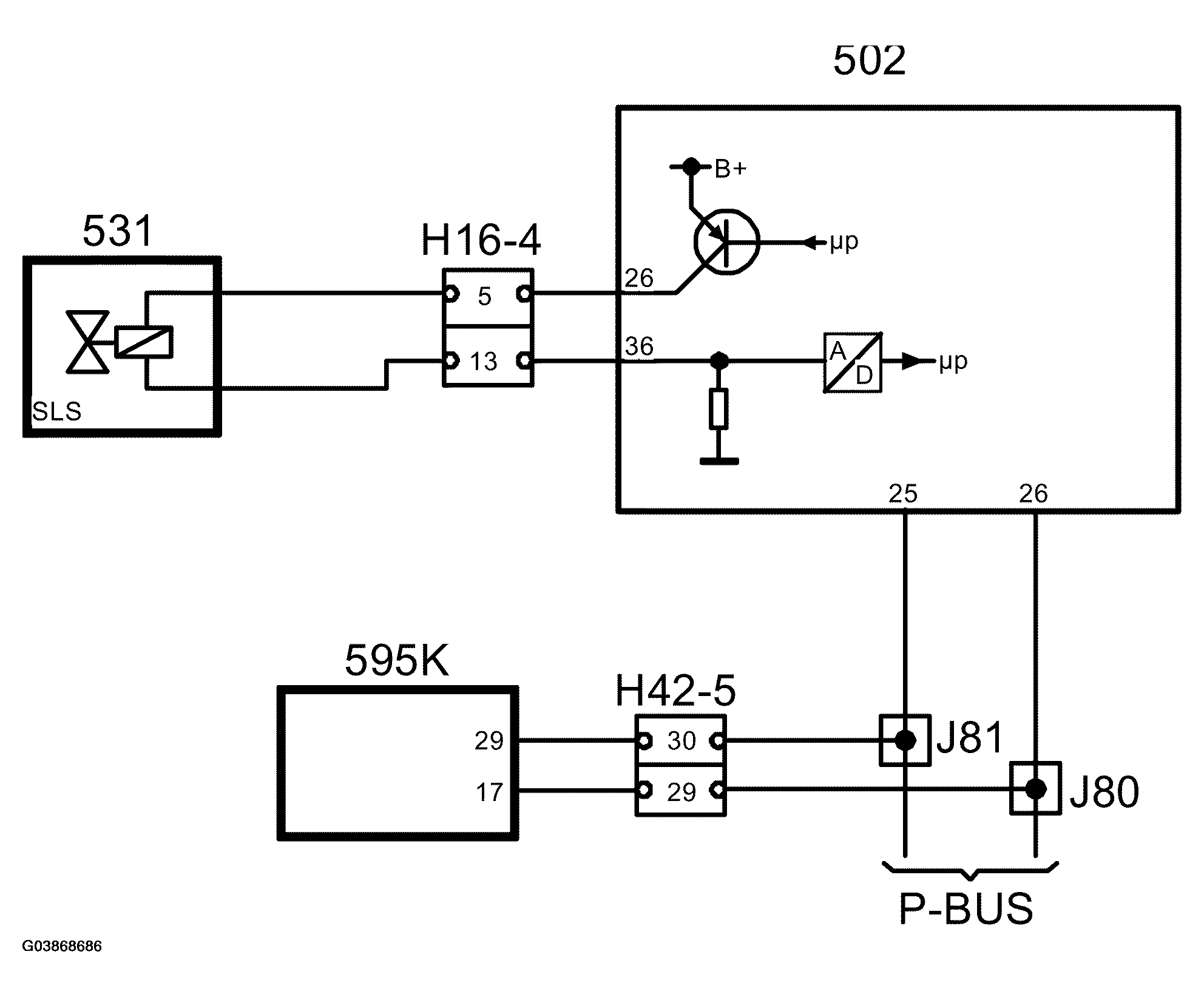
Fig 1: Connection Diagram
G03868686Courtesy of SAAB-SCANIA OF AMERICA, INC.