lemon-mirror:
Home >> Saab >> 2005 >> 9-5 Linear, Automatic >> Repair and Diagnosis >> Transmission >> Automatic Trans >> Automatic Transmission >> Technical description >> SPORT shifting program

SPORT shifting program

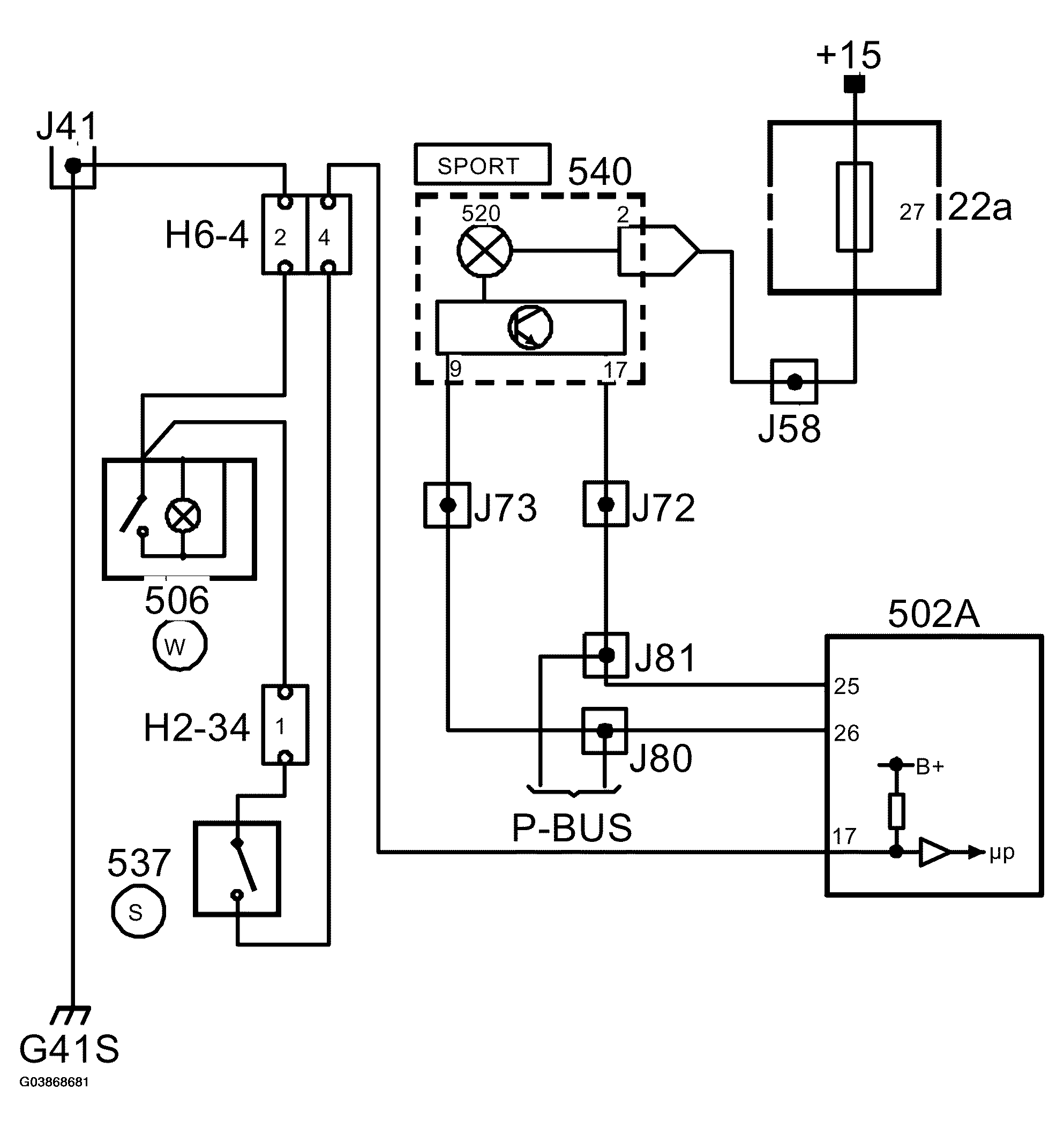
A spring loaded switch button located on the top of the selector lever allows the possibility of shifting between the gear change programs NORMAL and SPORT. The button has two connections, one to the control module pin 17 (A) and the other to the grounding point G41S. The control module supplies B+ on pin 17 (A). When the button is depressed the circuit is grounded and a change between the gear change programs occurs.

SPORT can be activated in selector positions N and D.

The NORMAL program is always engaged from starting.

The TCM transmits information on the bus about the current gear change program including the message SPORT with value ON/OFF. (This is used by MIU and Trionic). When SPORT is selected the message "SPORT ON" is transmitted. In this position Trionic increases the air mass/combustion demand which, for a given accelerator position, results in an increased throttle opening and thus increased power. The throttle position is not changed until the accelerator position changes from the position it had when the SPORT button was depressed. This change causes the gear change points to be adapted to performance. The gear change points for both programs are however identical at moderate and fully open throttle positions. The SPORT indicator light on the main instrument panel is illuminated when the SPORT program is selected. If while SPORT is selected (in position D) the selector is moved to position M, the "SPORT" text on the MIU will be removed. The SPORT function is always activated in position M but this is not indicated by text on the MIU.

Diesel engine D223L:  Diesel driven vehicles have only one appropriate gear change program and there is therefore no communication with engine control system in this respect.

The SPORT program is disengaged:

Fig 1: Identifying SPORT Communication Diagram (1 Of 2)
G03868679Courtesy of SAAB-SCANIA OF AMERICA, INC.
Fig 2: Identifying SPORT Communication Diagram (2 Of 2)
G03868680Courtesy of SAAB-SCANIA OF AMERICA, INC.