lemon-mirror:
Home >> Saab >> 2007 >> 9-7X 4.2i >> Repair and Diagnosis >> Transmission >> Automatic Trans >> Shift Lock Control >> Schematic and Routing Diagrams >> Shift Lock Control Schematics

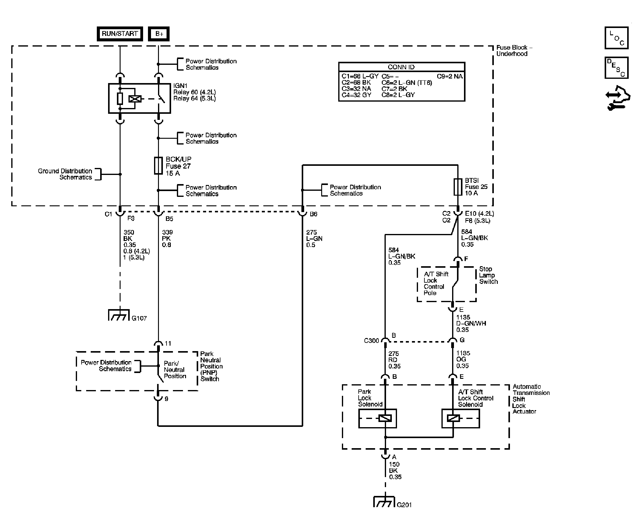
Shift Lock Control Schematics

Fig 1: Shift Lock Control Schematics
GM1749287Courtesy of GENERAL MOTORS CORP.