lemon-mirror:
Home >> Saturn >> 2007 >> Sky Base, Automatic >> Repair and Diagnosis >> External Pages >> Different car >> Section 249 (Keyless Entry System And Remote Functions) >> Schematic and Routing Diagrams >> Remote Function Schematics

Remote Function Schematics

WARNING: This page is about a different car, the 2010 Pontiac G5 and 2010 Chevrolet Cobalt. However, it is still accessible from the selected car via links, so may be relevant.
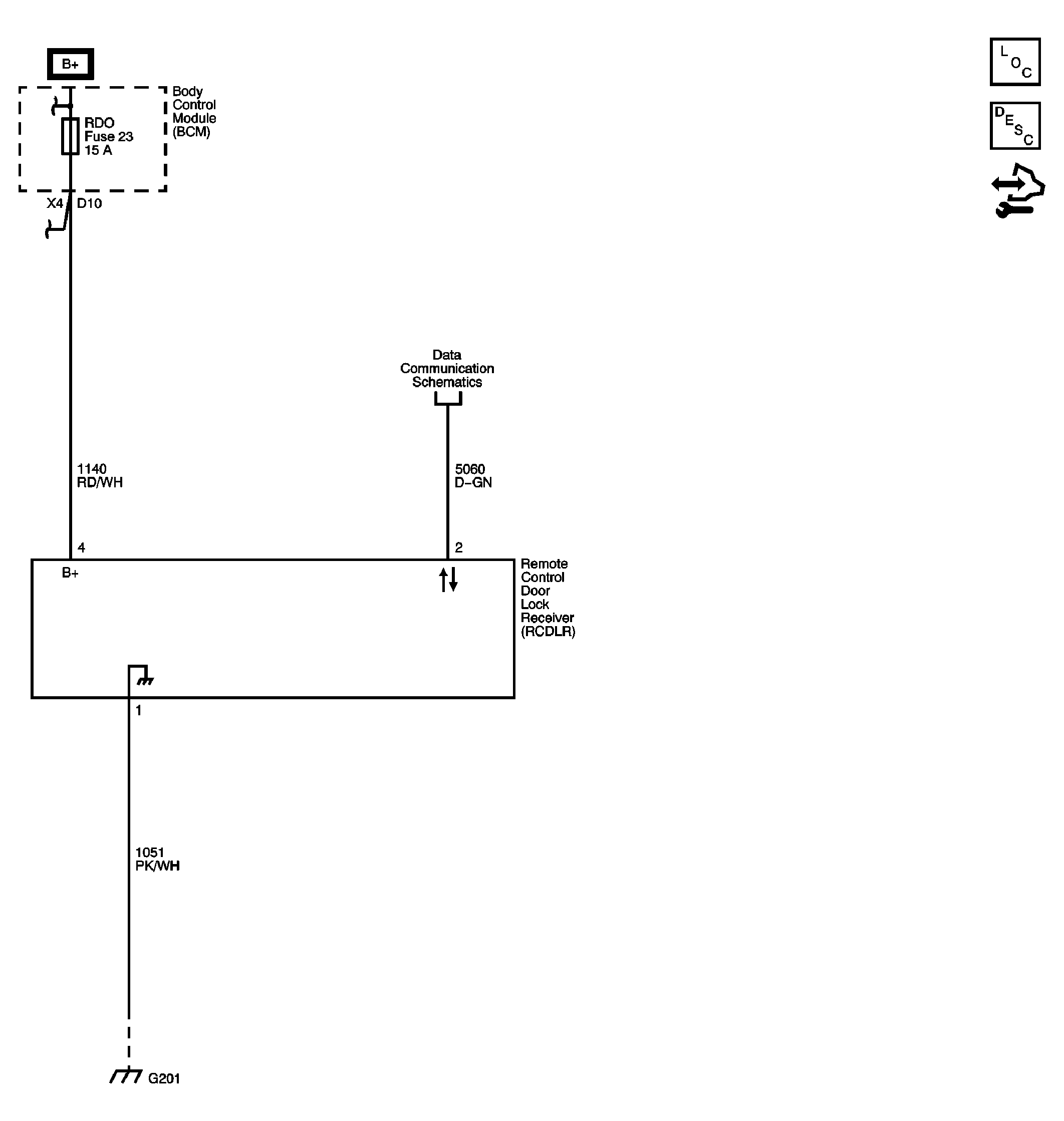
Fig 1: Keyless Entry (AP3) or Remote Start (AU0)
GM2249221Courtesy of GENERAL MOTORS CORP.