lemon-mirror:
Home >> Saturn >> 2009 >> Vue Red Line, FWD >> Repair and Diagnosis >> Electrical >> Component Locations >> Electrical Component Locator >> Component Location Graphics

Component Location Graphics

NOTE: Figures may show multiple component locations. Refer to appropriate table for proper figure references.
Fig 1: Front Engine Compartment
G00457639Courtesy of GENERAL MOTORS CORP.
Fig 2: Front Of Engine (LAT)
G00457640Courtesy of GENERAL MOTORS CORP.
Fig 3: Top Of Engine (LAT)
G00457641Courtesy of GENERAL MOTORS CORP.
Fig 4: Top Of Engine (LAT)
G00457642Courtesy of GENERAL MOTORS CORP.
Fig 5: Front Of Engine (LE5)
G00457643Courtesy of GENERAL MOTORS CORP.
Fig 6: Front Of Engine (LY7)
G00457645Courtesy of GENERAL MOTORS CORP.
Fig 7: Top Of Engine (LY7)
G00457647Courtesy of GENERAL MOTORS CORP.
Fig 8: Rear Of Engine (LY7)
G00457648Courtesy of GENERAL MOTORS CORP.
Fig 9: Rear Of Engine (LCS)
GM2084258Courtesy of GENERAL MOTORS CORP.
Fig 10: Right Side Of Engine (LCS)
GM1906534Courtesy of GENERAL MOTORS CORP.
Fig 11: Top View Of Engine Compartment (LZ4)
G00457649Courtesy of GENERAL MOTORS CORP.
Fig 12: LAT Engine With ME7 Transmission
G00457651Courtesy of GENERAL MOTORS CORP.
Fig 13: Automatic Transmission Electronic Components
G00457652Courtesy of GENERAL MOTORS CORP.
Fig 14: Front Fascia Components
G00457653Courtesy of GENERAL MOTORS CORP.
Fig 15: Front Engine Compartment
G00457654Courtesy of GENERAL MOTORS CORP.
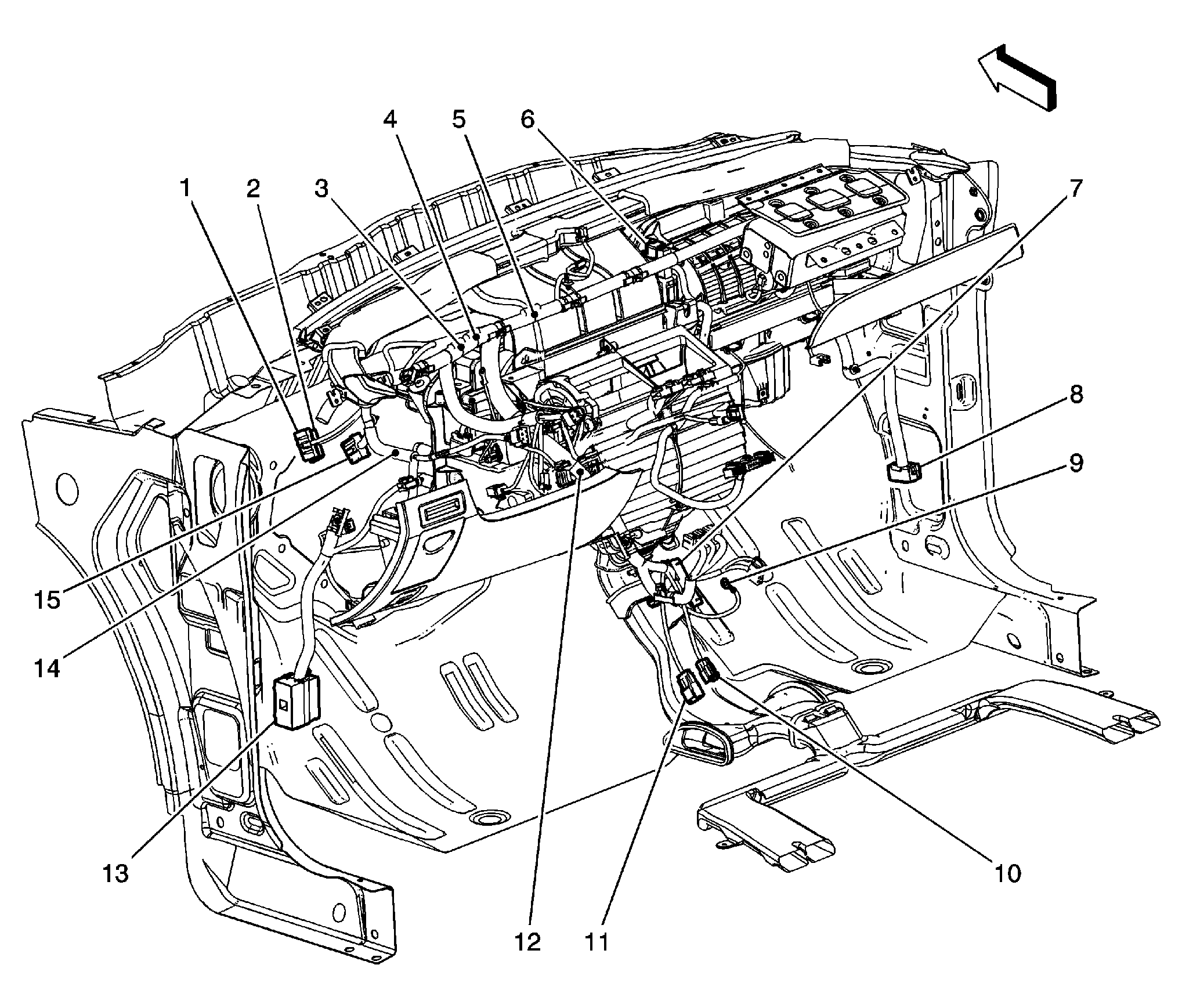
Fig 16: Instrument Panel Overview
G00457655Courtesy of GENERAL MOTORS CORP.
Fig 17: Lower Left Side Of Instrument Panel
G00457656Courtesy of GENERAL MOTORS CORP.
Fig 18: Instrument Panel Components
G00457657Courtesy of GENERAL MOTORS CORP.
Fig 19: HVAC Module Components
G00457658Courtesy of GENERAL MOTORS CORP.
Fig 20: HVAC Module Components
G00457659Courtesy of GENERAL MOTORS CORP.
Fig 21: Steering Column Components
G00457661Courtesy of GENERAL MOTORS CORP.
Fig 22: Passenger Compartment
G00457662Courtesy of GENERAL MOTORS CORP.
Fig 23: Drivers Seat
G00457663Courtesy of GENERAL MOTORS CORP.
Fig 24: Front Passenger Seat
G00457664Courtesy of GENERAL MOTORS CORP.
Fig 25: Park Brake Switch
G00457665Courtesy of GENERAL MOTORS CORP.
Fig 26: Inflatable Restraint Roof Rail Modules
G00457666Courtesy of GENERAL MOTORS CORP.
Fig 27: Headliner Components
G00457667Courtesy of GENERAL MOTORS CORP.
Fig 28: Sunroof Components (CF5)
G00457668Courtesy of GENERAL MOTORS CORP.
Fig 29: Driver Door Components
G00457669Courtesy of GENERAL MOTORS CORP.
Fig 30: Passenger Door Components
G00457670Courtesy of GENERAL MOTORS CORP.
Fig 31: Left Rear Door Components
G00457671Courtesy of GENERAL MOTORS CORP.
Fig 32: Door Right Rear Components
G00457672Courtesy of GENERAL MOTORS CORP.
Fig 33: Evaporative Emissions (EVAP) Canister Vent Solenoid Valve
G00457673Courtesy of GENERAL MOTORS CORP.
Fig 34: Front Wheel Speed Sensors & Fuel Pressure Sensor
G00457674Courtesy of GENERAL MOTORS CORP.
Fig 35: Fuel Tank Components
G00457675Courtesy of GENERAL MOTORS CORP.
Fig 36: Rear Frame & Underbody Components
G00457676Courtesy of GENERAL MOTORS CORP.
Fig 37: Forward light & Front Side Marker Harness
G00457677Courtesy of GENERAL MOTORS CORP.
Fig 38: Left Rear Of Engine (LAT)
G00457679Courtesy of GENERAL MOTORS CORP.
Fig 39: Engine Electrical (LAT)
G00457680Courtesy of GENERAL MOTORS CORP.
Fig 40: Front Of Engine (LE5)
G00457681Courtesy of GENERAL MOTORS CORP.
Fig 41: Rear Of Engine (LE5)
G00457682Courtesy of GENERAL MOTORS CORP.
Fig 42: Rear Of Engine (LY7)
G00457684Courtesy of GENERAL MOTORS CORP.
Fig 43: Engine (LE5) & Transmission (MN5)
G00457685Courtesy of GENERAL MOTORS CORP.
Fig 44: Body Harness - Engine Compartment (LAT)
G00457688Courtesy of GENERAL MOTORS CORP.
Fig 45: Instrument Panel Harness
G00457689Courtesy of GENERAL MOTORS CORP.
Fig 46: Instrument Panel Harness To Steering Column/Electric Power Steering (EPS) Harness (LAT Or LE5)
G00457690Courtesy of GENERAL MOTORS CORP.
Fig 47: X210 & X214
G00457691Courtesy of GENERAL MOTORS CORP.
Fig 48: Front Passenger Compartment
G00457692Courtesy of GENERAL MOTORS CORP.
Fig 49: Floor Console
G00457693Courtesy of GENERAL MOTORS CORP.
Fig 50: Right Rear Cargo Area
G00457694Courtesy of GENERAL MOTORS CORP.
Fig 51: Driver Door
G00457695Courtesy of GENERAL MOTORS CORP.
Fig 52: Passenger Door
G00457696Courtesy of GENERAL MOTORS CORP.
Fig 53: Left Rear Door
G00457697Courtesy of GENERAL MOTORS CORP.
Fig 54: Right Rear Door
G00457698Courtesy of GENERAL MOTORS CORP.
Fig 55: Headliner & Sunroof Harness
G00457699Courtesy of GENERAL MOTORS CORP.
Fig 56: Liftgate Jumper/Liftgate Harness
G00457700Courtesy of GENERAL MOTORS CORP.
Fig 57: Forward Lamp & Front Side Marker Harness
G00457703Courtesy of GENERAL MOTORS CORP.
Fig 58: Fuse block
G00457704Courtesy of GENERAL MOTORS CORP.
Fig 59: Right Front Of Engine
G00469685Courtesy of GENERAL MOTORS CORP.
Fig 60: On Transmission
G00469687Courtesy of GENERAL MOTORS CORP.
Fig 61: Transmission
G00469688Courtesy of GENERAL MOTORS CORP.
Fig 62: Rear Fascia
G00469689Courtesy of GENERAL MOTORS CORP.
Fig 63: Engine Compartment
G00469690Courtesy of GENERAL MOTORS CORP.
Fig 64: Right Rear Head Liner
G00469691Courtesy of GENERAL MOTORS CORP.
Fig 65: Left Front Engine Compartment
G00469692Courtesy of GENERAL MOTORS CORP.
Fig 66: Front Of Engine
G00469695Courtesy of GENERAL MOTORS CORP.
Fig 67: Front Center Of Engine Compartment
G00469693Courtesy of GENERAL MOTORS CORP.
Fig 68: Left "A" Pillar
G00469694Courtesy of GENERAL MOTORS CORP.
Fig 69: Liftgate
G00469697Courtesy of GENERAL MOTORS CORP.
Fig 70: Engine Harness
G00469698Courtesy of GENERAL MOTORS CORP.
Fig 71: Luggage Compartment Floor
GM2104933Courtesy of GENERAL MOTORS CORP.
Fig 72: Engine Grounds
G00469700Courtesy of GENERAL MOTORS CORP.
Fig 73: Left Rear Luggage Compartment
G00469696Courtesy of GENERAL MOTORS CORP.
Fig 74: Under Floor Console
G00469686Courtesy of GENERAL MOTORS CORP.