lemon-mirror:
Home >> Scion >> 2009 >> xB Automatic >> Repair and Diagnosis >> Electrical >> Body Electrical >> OEM System Circuits >> Light Reminder >> Notes

Light Reminder: Notes

Fig 1: Light Reminder - Circuit Diagram (1 Of 3)
G07601150Courtesy of © TOYOTA, LICENSE AGREEMENT TMS1002
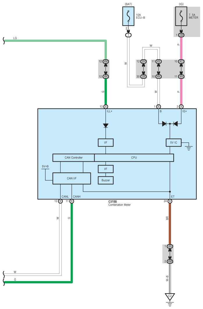
Fig 2: Light Reminder - Circuit Diagram (2 Of 3)
G07601151Courtesy of © TOYOTA, LICENSE AGREEMENT TMS1002
Fig 3: Light Reminder - Circuit Diagram (3 Of 3)
G07601152Courtesy of © TOYOTA, LICENSE AGREEMENT TMS1002