lemon-mirror:
Home >> Scion >> 2010 >> xB Automatic >> Repair and Diagnosis >> Electrical >> Body Electrical >> OEM System Circuits >> Light Reminder >> Notes

Light Reminder: Notes

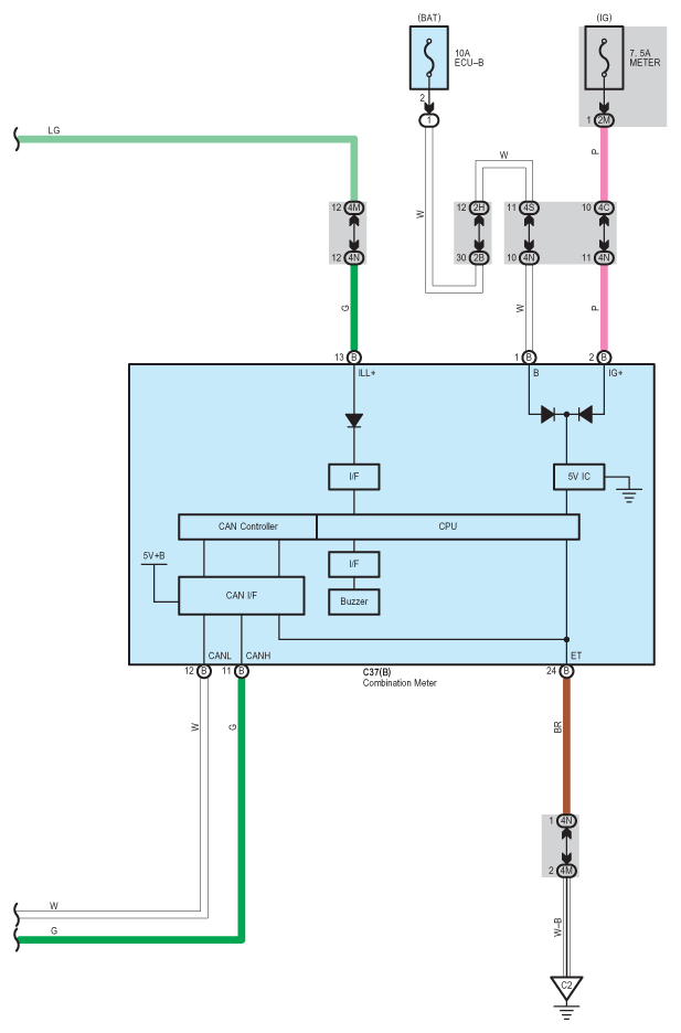
Fig 1: Light Reminder - Circuit Diagram (1 Of 3)
G07569334Courtesy of © TOYOTA, LICENSE AGREEMENT TMS1002
Fig 2: Light Reminder - Circuit Diagram (2 Of 3)
G07569335Courtesy of © TOYOTA, LICENSE AGREEMENT TMS1002
Fig 3: Light Reminder - Circuit Diagram (3 Of 3)
G07569336Courtesy of © TOYOTA, LICENSE AGREEMENT TMS1002