lemon-mirror:
Home >> Scion >> 2011 >> tC Automatic >> Repair and Diagnosis >> Electrical >> Body Electrical >> OEM System Circuits >> Back Door Opener >> Notes

Back Door Opener: Notes

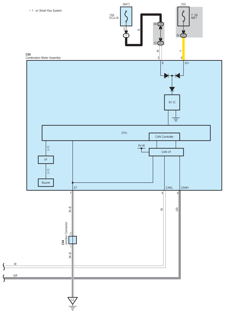
Fig 1: Back Door Opener - Circuit Diagram (1 Of 5)
G07619569Courtesy of © TOYOTA, LICENSE AGREEMENT TMS1002
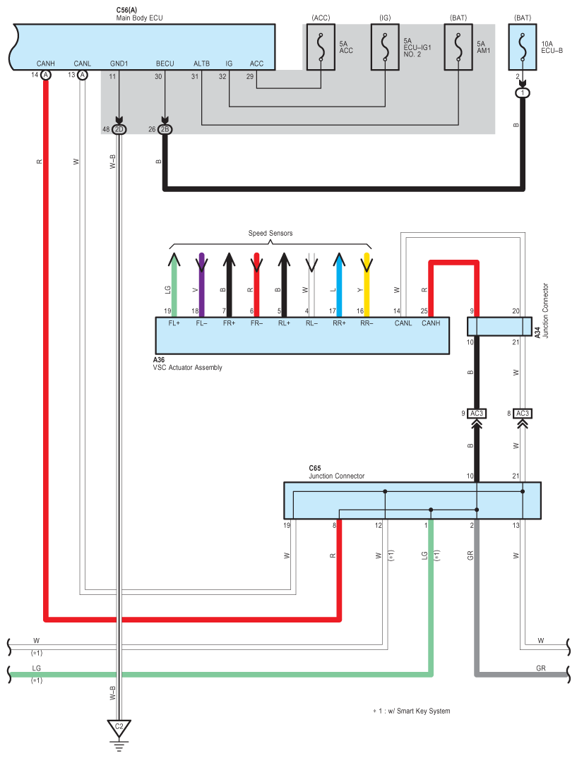
Fig 2: Back Door Opener - Circuit Diagram (2 Of 5)
G07619570Courtesy of © TOYOTA, LICENSE AGREEMENT TMS1002
Fig 3: Back Door Opener - Circuit Diagram (3 Of 5)
G07619571Courtesy of © TOYOTA, LICENSE AGREEMENT TMS1002
Fig 4: Back Door Opener - Circuit Diagram (4 Of 5)
G07619572Courtesy of © TOYOTA, LICENSE AGREEMENT TMS1002
Fig 5: Back Door Opener - Circuit Diagram (5 Of 5)
G07619573Courtesy of © TOYOTA, LICENSE AGREEMENT TMS1002