lemon-mirror:
Home >> Scion >> 2011 >> tC Automatic >> Repair and Diagnosis >> Electrical >> Body Electrical >> OEM System Circuits >> Smart Key System >> Notes

Smart Key System: Notes

Fig 1: Smart Key System - Circuit Diagram (1 Of 15)
G07619491Courtesy of © TOYOTA, LICENSE AGREEMENT TMS1002
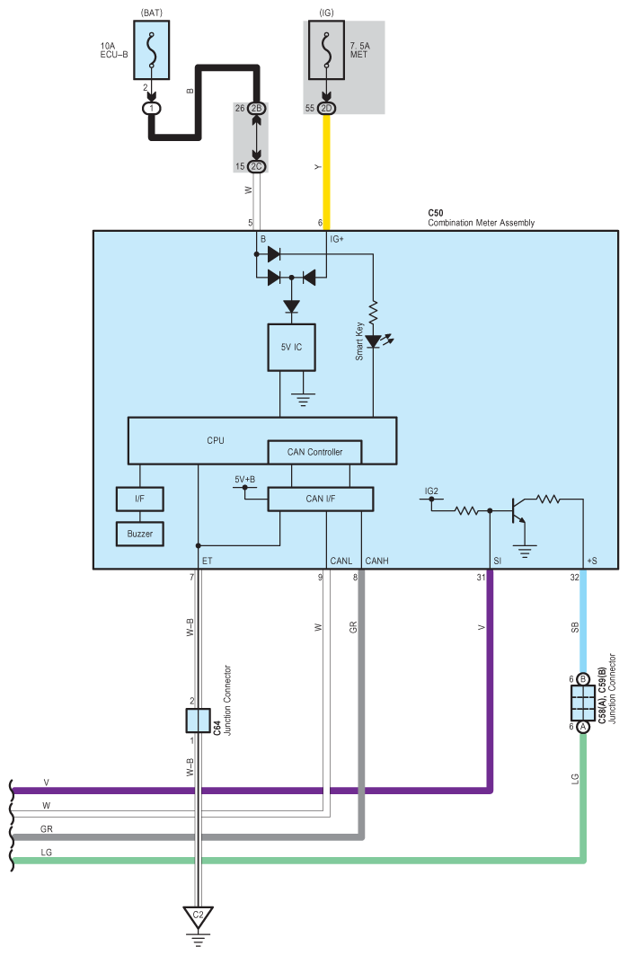
Fig 2: Smart Key System - Circuit Diagram (2 Of 15)
G07619492Courtesy of © TOYOTA, LICENSE AGREEMENT TMS1002
Fig 3: Smart Key System - Circuit Diagram (3 Of 15)
G07619493Courtesy of © TOYOTA, LICENSE AGREEMENT TMS1002
Fig 4: Smart Key System - Circuit Diagram (4 Of 15)
G07619494Courtesy of © TOYOTA, LICENSE AGREEMENT TMS1002
Fig 5: Smart Key System - Circuit Diagram (5 Of 15)
G07619495Courtesy of © TOYOTA, LICENSE AGREEMENT TMS1002
Fig 6: Smart Key System - Circuit Diagram (6 Of 15)
G07619496Courtesy of © TOYOTA, LICENSE AGREEMENT TMS1002
Fig 7: Smart Key System - Circuit Diagram (7 Of 15)
G07619497Courtesy of © TOYOTA, LICENSE AGREEMENT TMS1002
Fig 8: Smart Key System - Circuit Diagram (8 Of 15)
G07619498Courtesy of © TOYOTA, LICENSE AGREEMENT TMS1002
Fig 9: Smart Key System - Circuit Diagram (9 Of 15)
G07619499Courtesy of © TOYOTA, LICENSE AGREEMENT TMS1002
Fig 10: Smart Key System - Circuit Diagram (10 Of 15)
G07619500Courtesy of © TOYOTA, LICENSE AGREEMENT TMS1002
Fig 11: Smart Key System - Circuit Diagram (11 Of 15)
G07619501Courtesy of © TOYOTA, LICENSE AGREEMENT TMS1002
Fig 12: Smart Key System - Circuit Diagram (12 Of 15)
G07619502Courtesy of © TOYOTA, LICENSE AGREEMENT TMS1002
Fig 13: Smart Key System - Circuit Diagram (13 Of 15)
G07619503Courtesy of © TOYOTA, LICENSE AGREEMENT TMS1002
Fig 14: Smart Key System - Circuit Diagram (14 Of 15)
G07619504Courtesy of © TOYOTA, LICENSE AGREEMENT TMS1002
Fig 15: Smart Key System - Circuit Diagram (15 Of 15)
G07619505Courtesy of © TOYOTA, LICENSE AGREEMENT TMS1002