lemon-mirror:
Home >> Scion >> 2012 >> iQ >> Repair and Diagnosis >> Engine Performance >> Fuel Delivery >> Fuel System (Inspection) >> Fuel System >> System Diagram >> System Diagram

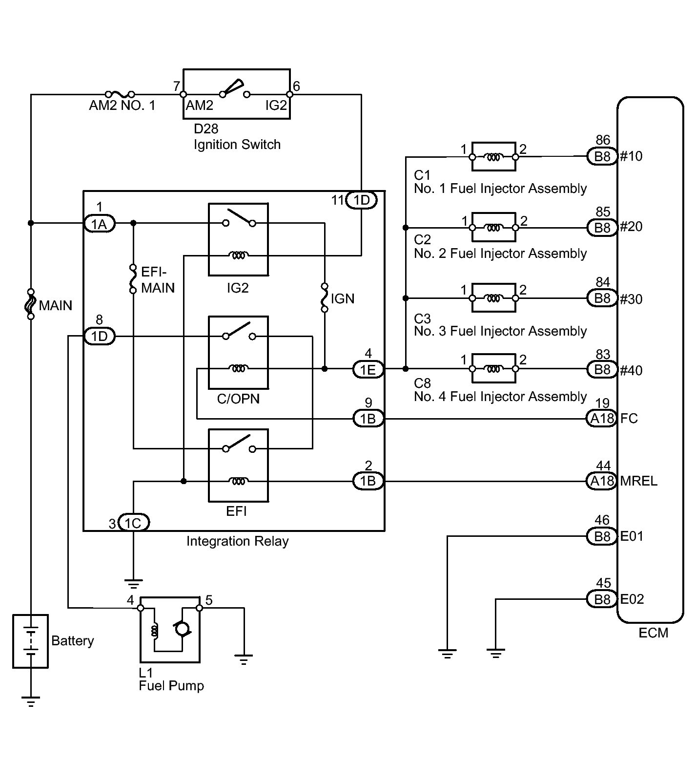
System Diagram

Fig 1: Fuel System Diagram
GTY346672Courtesy of © TOYOTA, LICENSE AGREEMENT TMS1002