lemon-mirror:
Home >> Scion >> 2012 >> xB Automatic Trans >> Repair and Diagnosis >> Electrical >> Body Electrical >> OEM System Circuits >> Light Reminder >> Notes

Light Reminder: Notes

Fig 1: Light Reminder Wiring Diagram (1 Of 3)
G08760753Courtesy of © TOYOTA, LICENSE AGREEMENT TMS1002
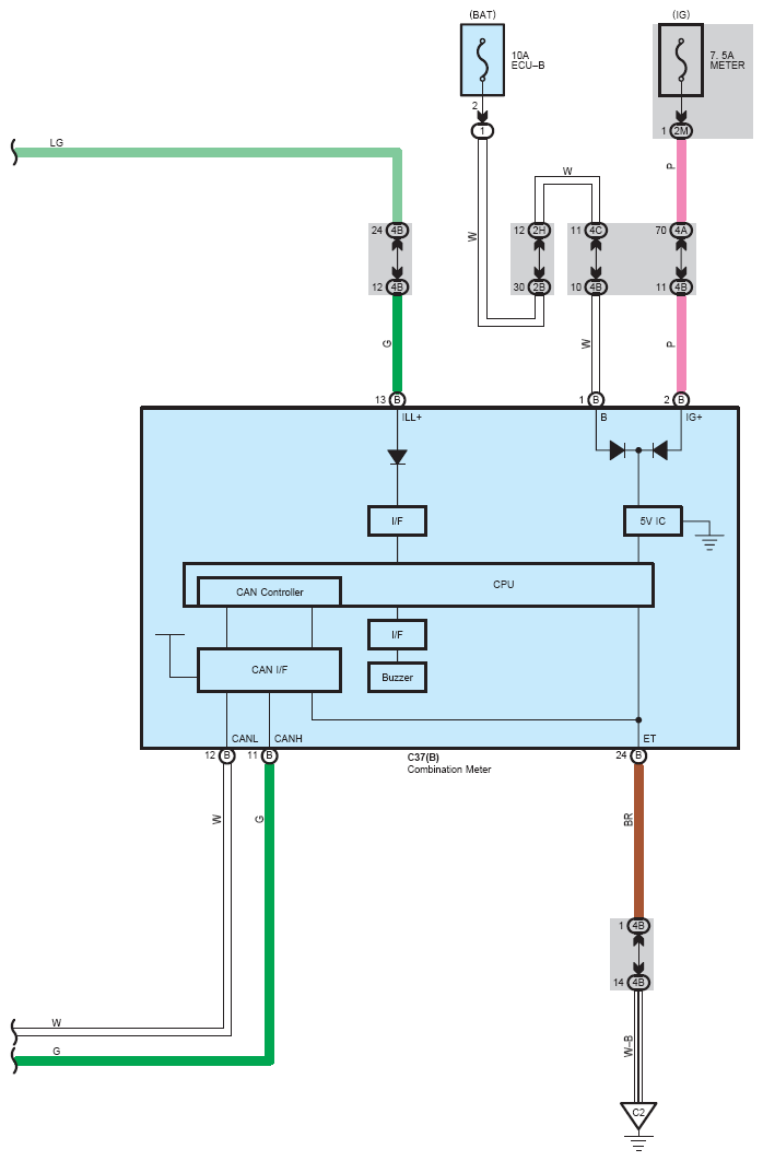
Fig 2: Light Reminder Wiring Diagram (2 Of 3)
G08760754Courtesy of © TOYOTA, LICENSE AGREEMENT TMS1002
Fig 3: Light Reminder Wiring Diagram (3 Of 3)
G08760755Courtesy of © TOYOTA, LICENSE AGREEMENT TMS1002