lemon-mirror:
Home >> Subaru >> 1989 >> RX Automatic >> Repair and Diagnosis >> Engine Performance >> System >> Tests W/Codes - MPFI >> Code Charts >> Code 12

Code 12

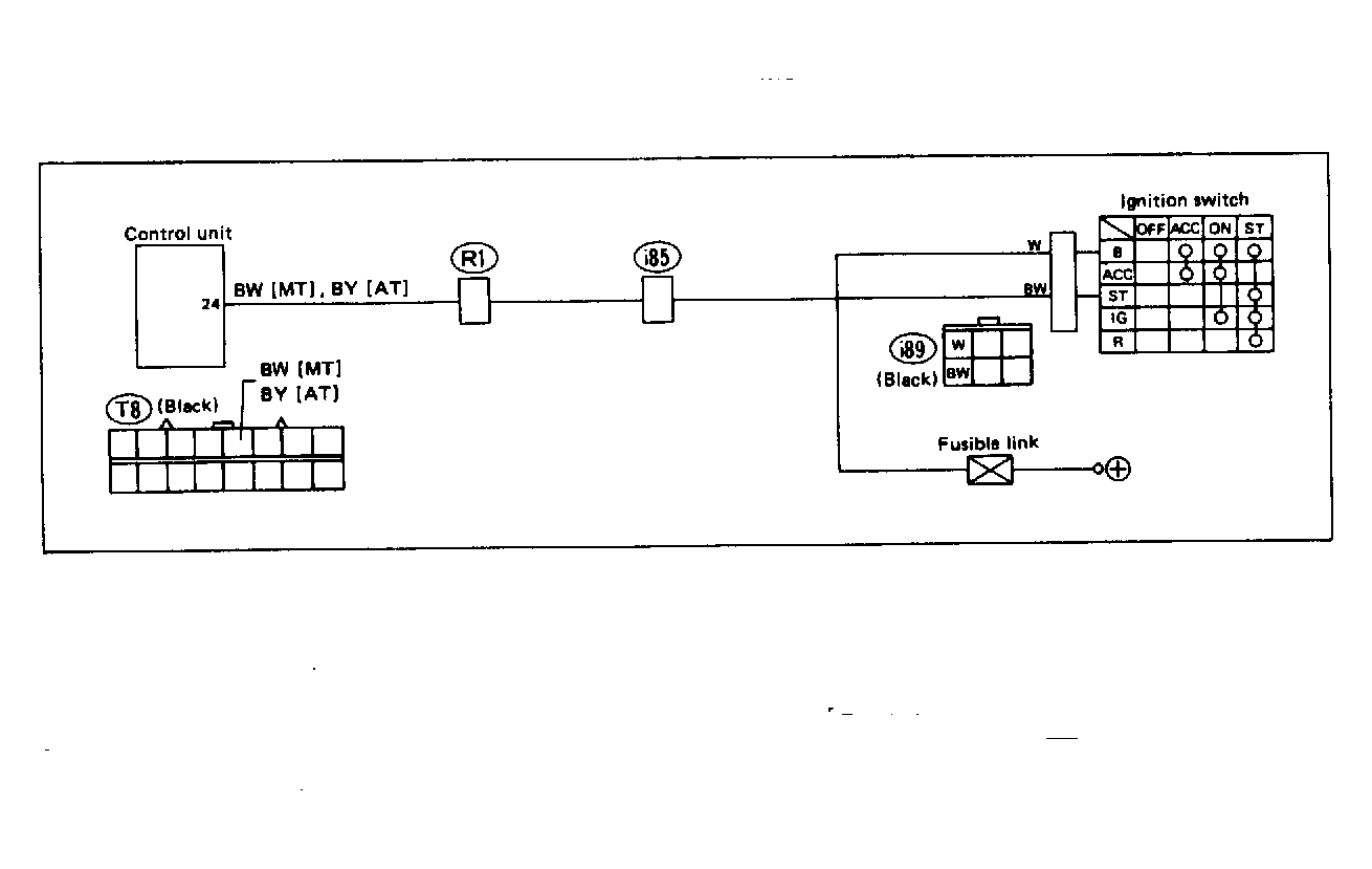
Fig 1: Trouble Code 12: Starter Switch - Wiring Diagram
G118382Courtesy of SUBARU OF AMERICA, INC.
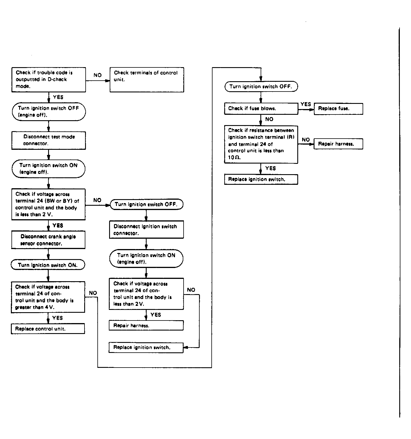
Fig 2: Trouble Code 12: Starter Switch - Flow Chart
G121903Courtesy of SUBARU OF AMERICA, INC.