lemon-mirror:
Home >> Subaru >> 1989 >> RX Automatic >> Repair and Diagnosis >> Engine Performance >> System >> Tests W/Codes - MPFI >> Code Charts >> Notes

Code Charts: Notes

Fig 1: No Trouble & Trouble - Basic Operation Charts
G118371Courtesy of SUBARU OF AMERICA, INC.
Fig 2: Trouble Codes Identification
G118372Courtesy of SUBARU OF AMERICA, INC.
Fig 3: List of Specification Codes
G121901Courtesy of SUBARU OF AMERICA, INC.
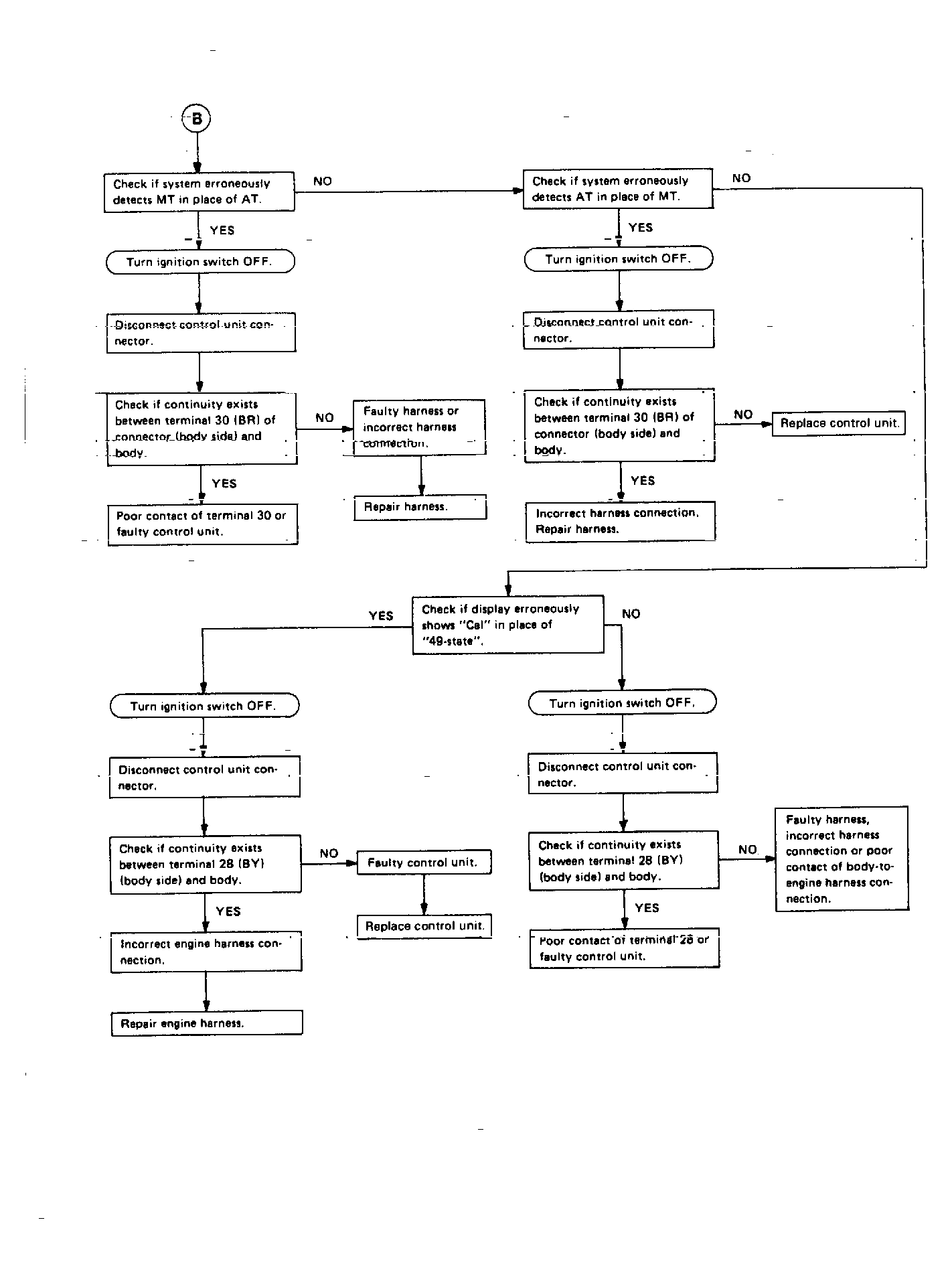
Fig 4: Basic Troubleshooting Procedures
G118373Courtesy of SUBARU OF AMERICA, INC.
Fig 5: Read Memory Mode (1 of 3)
G118374Courtesy of SUBARU OF AMERICA, INC.
Fig 6: Read Memory Mode (2 of 3)
G118375Courtesy of SUBARU OF AMERICA, INC.
Fig 7: Read Memory Mode (3 of 3)
G118376Courtesy of SUBARU OF AMERICA, INC.
Fig 8: D-Check Mode
G118377Courtesy of SUBARU OF AMERICA, INC.
Fig 9: Clear Memory Mode
G118378Courtesy of SUBARU OF AMERICA, INC.
Fig 10: Trouble Codes & Symptoms Due to Poor Contact of Control Unit Connector Terminal
G119379Courtesy of SUBARU OF AMERICA, INC.