lemon-mirror:
Home >> Subaru >> 1992 >> Justy Base >> Repair and Diagnosis >> Engine Performance >> System >> Engine Controls - Tests W/Codes - PFI >> Diagnostic Code Chart >> Basic Trouble Shooting Procedures

Basic Trouble Shooting Procedures

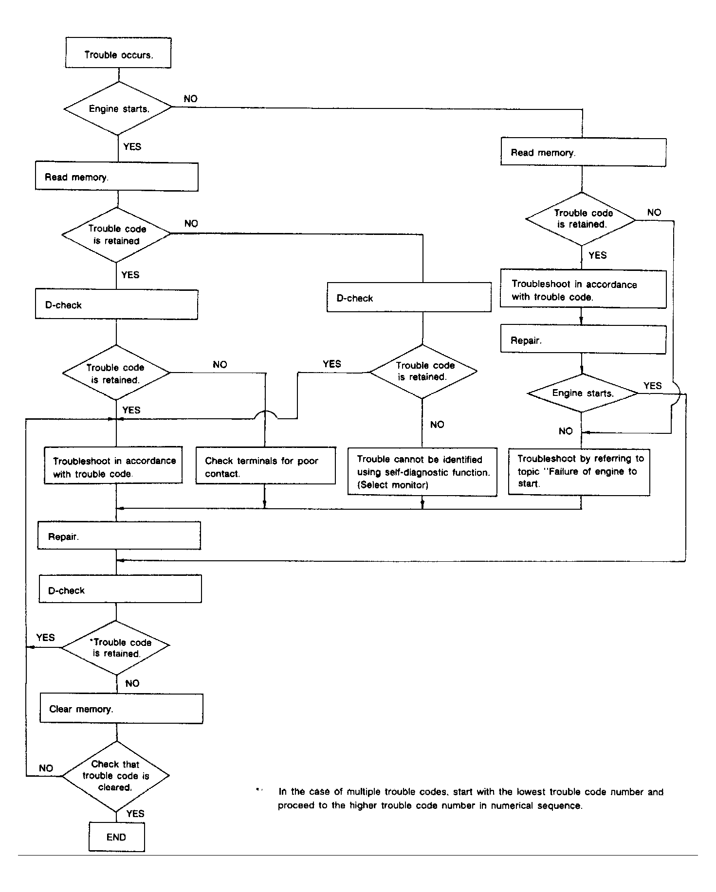
Fig 1: Flow Chart - Basic Trouble Shooting Procedures
G90D18765