lemon-mirror:
Home >> Subaru >> 1994 >> Loyale Automatic >> Repair and Diagnosis >> Engine Performance >> System >> Engine Controls - Tests W/Codes >> Diagnostic Code Testing >> Code 14 - Fuel Injector

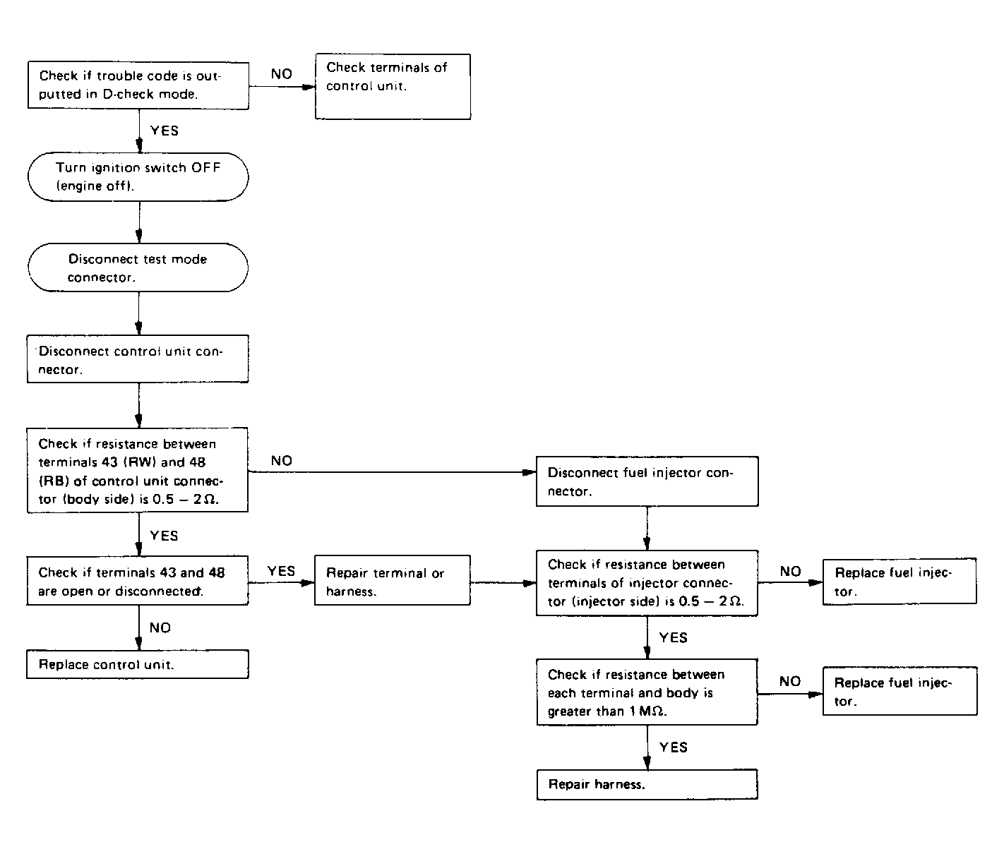
Code 14 - Fuel Injector

Fig 1: Code 14 - Wiring Schematic
G91D18393Courtesy of SUBARU OF AMERICA, INC.
Fig 2: Code 14 - Diagnostic Flowchart
G90A21865Courtesy of SUBARU OF AMERICA, INC.