lemon-mirror
:
Home
>>
Subaru
>>
2001
>>
Outback Base, Automatic
>>
Repair and Diagnosis
>>
Transmission
>>
Automatic Trans
>>
Diagnostics
>>
Diagnostic Procedure with Trouble Code
>>
Code 33: Front Vehicle Speed Sensor
>>
Trouble Symptom
Code 33: Front Vehicle Speed Sensor: Trouble Symptom
Erroneous idling.
Engine stalls.
Poor driving performance.
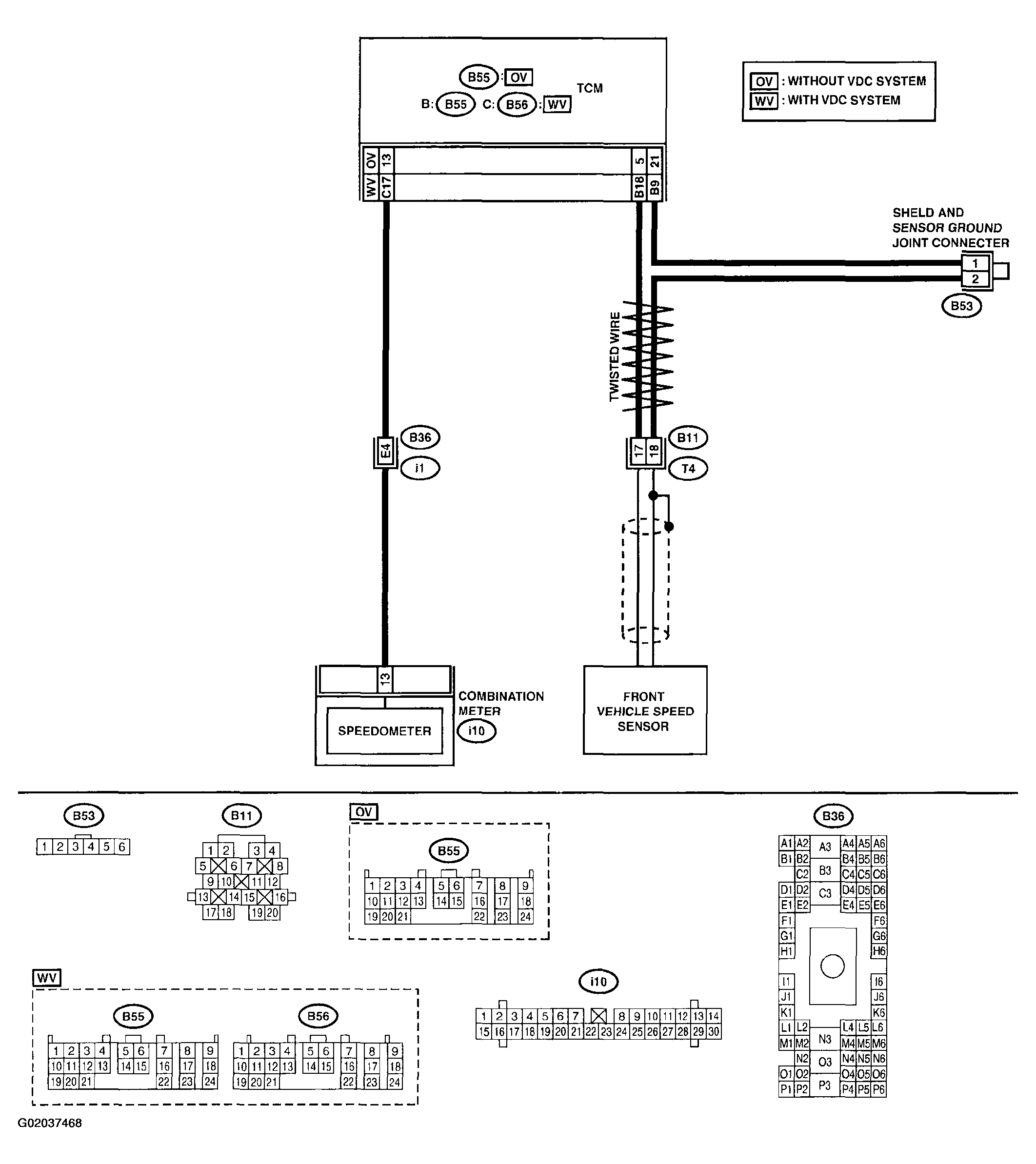
Fig 1: Trouble Code 33 - Front Vehicle Speed Sensor Wiring Diagram
Fig 2: Trouble Code 33 - Diagnostic Chart (1 Of 3)
Fig 3: Trouble Code 33 - Diagnostic Chart (2 Of 3)
Fig 4: Trouble Code 33 - Diagnostic Chart (3 Of 3)