lemon-mirror:
Home >> Subaru >> 2002 >> Forester Base >> Repair and Diagnosis >> Body & Frame >> Windows >> Power Windows >> Description & Operation >> Notes

Description & Operation: Notes

WARNING: Before leaving the vehicle, always remove the key from the ignition switch for safety. Never allow an unattended child to remain in the vehicle. Failure to follow this procedure could result in injury to a child operating the power window.
CAUTION: When electrical connectors are disconnected, always conduct an operational check after reconnecting them. Avoid impact and damage to glass.
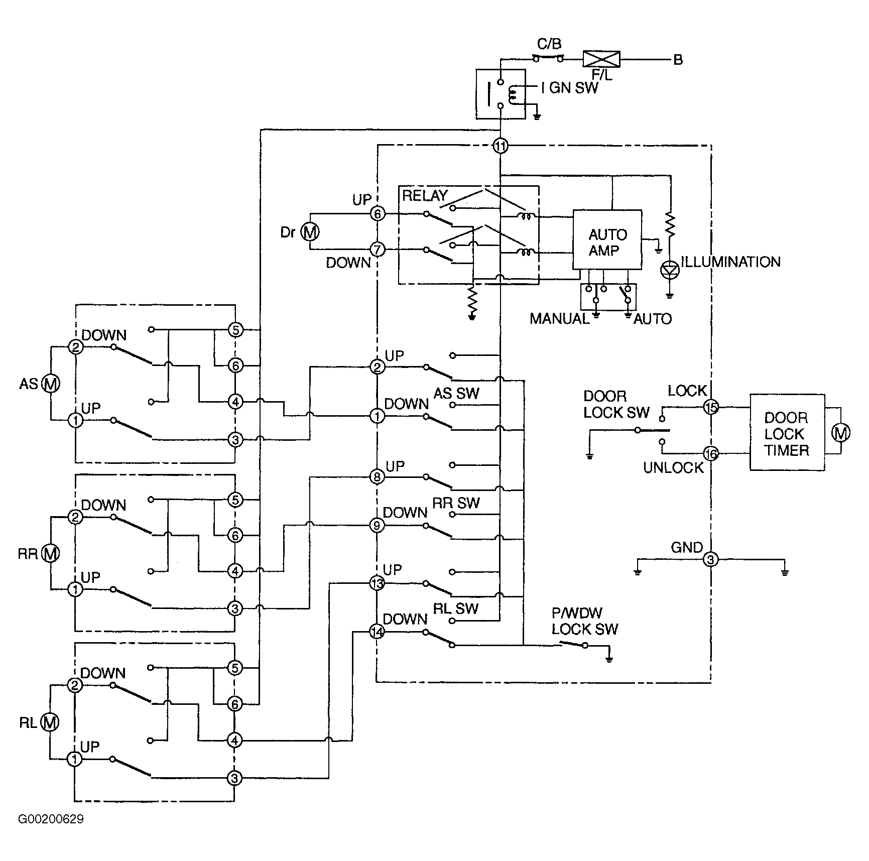
NOTE: For safety reasons, the power window system is designed to operate only when the ignition switch is in the ON position.

The power window system consists of regulator motors and switches for individual doors, relays, and a circuit breaker unit. Each door window opens/closes by pushing down/pulling up on the switch. Only the driver's door window switch has a 2-stage mechanism. When the switch is pushed lightly and held in the pushed position, the window continues to lower until the switch is released. When the switch is pushed down fully, the window lowers to the end position automatically. See Figure for the circuit diagram.