Engine Control Module (ECM) Reprogramming (WQW-58R)
Publication date: 2017-08-14Reference number: WQW-58R
Supersedes refnos: WQW-58
ENGINE CONTROL MODULE (ECM) REPROGRAMMING
SERVICE CAMPAIGN BULLETIN
| SUBARU: | 2015 WRX; 2014-2015 Forester |
APPLICABILITY
2015 MY WRX 2.0L DIT Models 2014-2015 MY Forester 2.0L DIT Models
INTRODUCTION
Subaru of America, Inc. has determined that vehicles affected by this Service Program require ECM reprogramming.
This bulletin includes the service procedure for diagnosis and repair of customer concerns involving engine idle roughness or, in some cases, engine noise and/or damage resulting from spark knock (pre-ignition). The Engine Control Module logic has also been optimized requiring the ECM reprogramming.
The new logic optimizes the ECM for control of the following parameters:
- Change to Fuel Cut control when fuel level is extremely low/near empty
- Change to improve idle smoothness/quality
- Change to boost pressure control under wide-open throttle (WOT) conditions.
Under certain high engine load driving conditions, spark knock can occur which results in elevated cylinder temperatures and pressures. Over time, excessive erosion of the spark plugs and possible damage to the pistons can be consequences of continued operation with these conditions present.
AFFECTED VEHICLES
- Certain 2015 model year WRX 2.0L DIT (Direct Injection Turbo) vehicles
- Certain 2014-2015 model year Forester 2.0L DIT vehicles
Not all vehicles listed below are covered by this service program. Coverage for all affected vehicles must be confirmed by using the Vehicle Coverage Inquiry function on subarunet.com. This data is scheduled to be available in the system when owner notification begins.
| MODEL YEAR | MODEL | STARTING PRODUCTION DATE | ENDING PRODUCTION DATE |
|---|---|---|---|
| 2015 | WRX 2.0L DIT | January 17, 2014 | September 26, 2014 |
| 2014 & 2015 | Forester 2.0L DIT | January 15, 2013 | November 4, 2014 |
OWNER NOTIFICATION
Notification letters will be sent by First Class mail to owners of all potentially affected vehicles in early February, 2016. A copy of the letter is included at the end of this bulletin.
RETAILER AFFECTED VIN LISTS
Each Subaru retailer will receive an affected VIN list from their Zone Office when owner notification begins. Vehicles will be assigned to retailers in the affected VIN list as follows:
- Original vehicle owners are assigned to the original selling retailer when their current address is within a 100 mile radius of that retailer.
- If the original selling retailer is inactive, the VIN has been assigned to the nearest active retailer.
- For any new owners or when original owners live more than 100 miles from the original selling retailer, the VIN has been assigned to the nearest active retailer.
SUBARU RETAILER PROGRAM RESPONSIBILITY
Retailers are to promptly perform the applicable service procedures to correct all affected vehicles in their inventory. Additionally, whenever a vehicle subject to this service program is taken into inventory or in for service, necessary steps should be taken to ensure the Service Program has been performed before selling or releasing the vehicle.
Any vehicles listed in a Service Program that are in the retailer's stock must be:
- Immediately identified
- Tagged or otherwise marked to prevent their delivery or use prior to inspection and/or repair
- Repaired in accordance with the repair procedures outlined in this Service Program bulletin.
PACK FILE APPLICABILITY
| MODEL/MODEL YEAR | TRANSMISSION | PAK FILE NAME | NEW ECM PART NUMBER | OLD ECM PART NUMBERS | NEW CID NUMBER | |||
|---|---|---|---|---|---|---|---|---|
| 2015MY WRX 2.0L | MT | 22765AG235.pak | 22765AG235 | 22765AG230, 31, 32, 33 & 34 | LF75300S | |||
| CVT | 22765AG245.pak | 22765AG245 | 22765AG240, 41, 42, 43 & 44 | LF75300T | ||||
| Forester Turbo | 2014 | CVT | 22611AW068.pak | 22611AW068 | 22611AW060, 61, 62, 63, 64, 65, 66 & 67 | AF56D00B | ||
| 2015 | 22765AG974.pak | 22765AG974 | 22765AG970, 71, 72 & 73 | LF61700B(1) | ||||
|
||||||||
MODIFIED VEHICLES
Aftermarket Engine Control Module (ECM) software changes may adversely affect the proper operation of some vehicles and prevent Subaru retailers from performing the ECM software logic update described in the WQW-58 customer letter. If unable to perform this update as a result of non-authorized modifications made to the vehicle's ECM, the vehicle must be returned to its original factory condition at the Owner's expense. In this case, the Owner must be informed of their options to return the ECM to original condition by one of the following methods:
- Owner removes non-authorized ECM modifications returning ECM to original condition
- Owner installs the original ECM
- Owner requests retailer install the original ECM (at vehicle Owner's expense)
- Owner installs a new factory ECM
- Owner requests retailer install a new factory ECM (at vehicle Owner's expense).
If aftermarket engine modifications are preventing completion of the engine inspection or repair procedures outlined in this service campaign, the customer must be informed of their options to:
- Owner removes the aftermarket engine modifications
- Owner requests the retailer remove the aftermarket modifications (at vehicle owner expense).
If any of the following conditions exist, the retailer must complete the Vehicle Modification and Accident Damage Form as found on Subarunet under Service/Forms.
- Owner declines to return the ECM to original factory condition, ECM modifications are preventing installation of required software update.
- Owner declines to remove the aftermarket engine modifications, Engine modifications are preventing completion of the engine testing or repair.
- Retailer determines the procedure cannot be performed with existing modifications. Engine or ECM modifications are preventing the retailer from completing some portion of the campaign procedures.
All completed Vehicle Modification and Accident Damage Forms must be forwarded to Claimsteam@subaru.com. A list of modifications and photos must be included. These forms will be used to document the condition(s) preventing the completion of this campaign and will be noted on the Coverage Inquiry Report located on subarunet.com/Service-Claims Entry/Info/Vehicle Inquiry (combined).
In addition, the following language must be noted on the Repair Order:
"Aftermarket Engine Control Module (ECM) software changes and/or aftermarket engine modifications are preventing completion of the service campaign described in the WQW-58 customer notification letter. Your Subaru retailer is unable to perform this update as a result of non-authorized modifications made to your vehicle's ECM or engine. Subaru will not be able to assist you until your vehicle is returned to its original factory condition. If this software update is not performed or if the installed aftermarket modifications cause similar engine damage as addressed in this Service Program, Subaru may not assist with any resulting repairs to the vehicle."
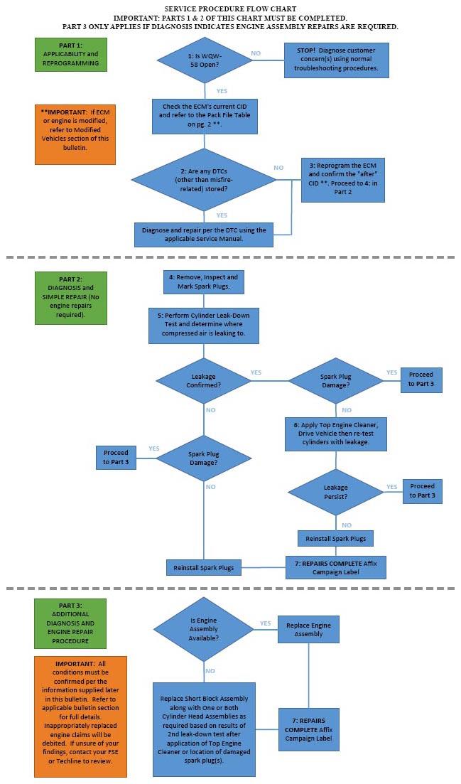
Follow the procedure steps below when a potentially affected vehicle presents for repair. Perform a Vehicle Inquiry before proceeding to Step 1 .
Step 1: Is WQW-58 open?
YES: Check the current CID of the ECM using SSM4. Refer to the above Pack File Applicability table and proceed to Step 2 .
NO: STOP. Do not proceed any further with this procedure. Diagnose any Customer concerns following normal troubleshooting procedures using the applicable Service Manual.
Step 2: Are there any DTCs (other than misfire related DTCs) stored in memory?
YES: Diagnose and repair as per the stored DTC(s) using the applicable Service Manual. When completed, proceed to Step 3 .
NO: Proceed to Step 3 .
Step 3: Reprogram the ECM following the currently established normal procedure. When complete, verify the "after" CID to comfirm successful reprogramming and record it on the repair order hard copy.
Step 4: Remove and inspect the spark plugs closely for any damage, erosion or melting. Inspect, rotate, turn upside-down and shake each spark plug to check for a cracked or loose porcelain insulator around the center electrode. Take note which cylinder(s) have spark plugs with verified damage and mark each plug, damaged or not, with the corresponding cylinder number.
Step 5: Perform a cylinder leak-down test on ALL 4 cylinders following the procedures supplied with the testing equipment being used. Record test results on the Repair Order hard copy. Due to differences in leak-down test equipment, an actual cylinder leakage specification cannot be provided. However, your results should be consistent from cylinder to cylinder. Large variations in cylinder leakage readings will direct you toward a problem cylinder. Experience with the test equipment being used and past engine failure diagnosis should be your guides for how much variation between cylinders is acceptable when damage has occurred to one or more cylinders. Contact your FSE or Techline to review if you are uncertain about your test results.
Evaluation of Test Results
- If the inspections performed in Step 4 above revealed spark plug damage, the engine assembly must be replaced (refer to Part 3 of Flow Chart) following the procedure in the applicable Service Manual.
- If no spark plug damage is found but high or inconsistent leak-down results are determined, reinstall the plugs and proceed to Step 6 .
- If the testing performed in Step 5 above revealed high cylinder leak down percentages as described in the test equipment instructions or inconsistencies between cylinders, use the table below as a guide to help determine where the compressed air is being lost. If it is determined the compressed air is leaking into the exhaust, or intake (heard escaping from the tail pipe or, throttle body), this would likely indicate a valve sealing concern. Proceed to Step 6. If it is determined the compressed air is leaking into the crankcase (heard escaping from the oil fill pipe and/or dipstick tube), proceed to Step 6 .
Step 6: Perform a top engine clean using SOA868V9160 Top Engine Cleaner and companion tool #SOA868V9430. When completed, road test the vehicle then perform Step 5 again and re-evaluate the results. If the results are now consistent between cylinders, the leakage was not a result of any mechanical concern. Reinstall the spark plugs to complete the procedure. If there is still significant or unusual leakage past the intake and/or exhaust valves, it is not related to this campaign. Diagnose and repair the engine following the procedures in the applicable Service Manual. If there is still significant or unusual leakage into the crankcase, proceed with replacing the engine assembly (refer to Part 3 of Flow Chart).
| Source of Compressed Air Loss: | Probable Cause: | ||
|---|---|---|---|
| Throttle Body | Intake Valve(s) Sealing (1) | ||
| Exhaust (Tail Pipe) | Exhaust Valve(s) Sealing (1) | ||
| Crankcase (Oil Fill/Dipstick Tube) | Piston Ring Sealing/Possible Ring Land(s) Damage | ||
|
|||
When diagnosis and/or leak-down testing has confirmed either spark plug damage and/or cylinder leakage into the crankcase, install a complete engine assembly (if available) following the procedure in the applicable Service Manual (refer to Part 3 of the Flow Chart). If a complete engine assembly is not available (and will be on backorder for 7 days or more), a new short block assembly must be used for the repair along with replacing the affected cylinder head (or heads) as required and described below.
Replacement Cylinder Heads
If diagnosis and/or leak-down testing has confirmed either spark plug damage and/or cylinder leakage into the crankcase, a complete "loaded" cylinder head assembly should be installed for the corresponding "side" of the engine identified as having damage along with the new short block assembly. EXAMPLE: If spark plug damage and/or leakage into the crankcase has identified an issue in cylinder #3, the 1-3 (right side) cylinder head must also be replaced along with the new short block assembly. Always review with your Parts Department and the applicable Service Manual to determine any other components which may be required.
If a complete "loaded" cylinder head assembly is not available, the replacement cylinder head must be "built" using a new "bare" head (bare heads include new valve guides) following the procedure in the applicable Service Manual. The valve train components are to be changed over from the original head assembly EXCEPT for the intake and exhaust valves from any affected cylinder(s) which must be replaced. The remaining valve train components (spring seats, valve springs, retainers and locks) along with the remaining miscellaneous components are all to be reused. A "bare" head will also require installation of new valve stem oil seals during reassembly. Always review with your Parts Department and the applicable Service Manual to determine any other components which may be required.
Because some engine assemblies are no longer in active production or available, the following substitutions must be used to complete those repairs if available.
REMINDER: Engine assembly replacement will only be required in a very limited number of cases.
- For 2014-15 Forester XT-order the 2017MY Forester XT Engine assembly p.n. 10100CC130 and replace the engine harness included on the 2017MY engine with a 2014/15MY engine harness, p.n. 24020AF363. If a new harness is unavailable, swap the original onto the new engine assembly to minimize downtime.IMPORTANT: Once the new harness is received, it MUST be installed ASAP.
- For 2015MY WRX, order the 2016MY WRX engine assembly as there is no difference between 2015-16MY engines. Order p.n. 10100CA550 for MT models and p.n. 10100CA560 for CVT models.
| WQW-58R Parts List ** | |
| 2014-15 Forester XT | 2015 WRX |
| Complete Engine Assembly | |
| 10100CC130 ** SEE "APPENDIX A " | 10100CA560 For CVT or 10100CA550 For 6MT |
|
NOTE:
For 2014-15 Forester, replace the engine harness on 10100CC130 engine assy. or any Short Block with 2014-2015 engine harness 24020AF363.
|
NOTE:
2015-2016 WRX engine assemblies are the same part number. No harness change required.
|
| Exhaust Gaskets | |
| 14038AA040 - Qty. 2 Up to May, 2015 or 14038AA050 - Qty. 2 May, 2015 and Forward | |
| If May, 2015 production date, decode by VIN | |
| OR, when Engine Assembly is not available: | |
| Short Block Assembly | Short Block Assembly |
| 2014-2015 Forester - 10103AC310 | 2015 WRX CVT and 6MT - 10103AC480 |
| Engine Gasket & Seal Kit | |
| All Models - 10105AB560 | |
| "Loaded" Cylinder Head | |
| 2014 Forester - 11018AA130 RH Side | 2015 WRX CVT - 11018AA440 RH Side |
| 2014 Forester - 11019AA110 LH Side | 2015 WRX CVT - 11019AA440 LH Side |
| 2015Forester - 11018AA210 RH Side | 2015 WRX 6MT - 11018AA430 RH Side |
| 2015 Forester - 11019AA210 LH Side | 2015 WRX 6MT - 11019AA430 LH Side |
| OR, when "Loaded" Cylinder Head(s) are not available: | |
| "Bare" Cylinder Head | |
| 11039AC400 RH Side | |
| 11063AB720 LH Side | |
| PLUS (items not included in Engine Gasket & Seal Kit) | |
| Intake Gaskets | |
| 14035AA630 - Qty. 4 | |
| Exhaust Gaskets | |
| 14038AA040 - Qty. 2 Up to May, 2015 or 14038AA050 - Qty. 2 May, 2015 and Forward If May, 2015 production date, decode by VIN |
|
| Liquid Gasket | |
| All Models - SOA5499100 | |
| Miscellaneous Related Hard Parts When Replacing Short Block and Cylinder Head(s) | |
| 17540AA370 Fuel Delivery Pipe Qty. 1 | |
| 17540AA380 Fuel Delivery Pipe Qty. 1 | |
| 16698AA110 O-Ring, Injector Qty. 4 | 16698AA160 O-Ring, Injector Qty. 4 |
| 16608AA070 Seal - Fuel Injector Qty. 8 | |
| 16677AA050 Ring - Back-Up Qty. 4 | |
| 16677AA060 Ring - Back-Up Qty. 4 | |
| 22401AA830 Spark Plug Qty. 4 | |
"APPENDIX A" IMPORTANT INFORMATION REGARDING RETROFITTING THE P.N. 10100CC130 ENGINE ASSEMBLY TO 2014-15MY FORESTER TURBO
WQW-58 Engine Assembly "Retrofit" Parts List
| Part Number: | Description: | Quantity: |
|---|---|---|
| 11821AA660 | CONN PCV | 1 |
| 11849AA160 | PIPE ASSY - PCV | 1 |
| 99081AA370 | HOSE COMPL - VACUUM | 1 |
| 13144AA200 | GUIDE - CHAIN | 1 |
| 805915040 | HOSE CLP - 15 | 1 |
| 99081AA370 | HOSE CP - VACUUM | 1 |
| 805918010 | HOSE CLAMP | 5 |
| O92315002 | 1 | |
| 13320AA021 | SPKT AY CMS, INT RH | 1 |
| 13321AA011 | SPKT AY CMS, EXH RH | 1 |
| 13322AA031 | SPKT AY CMS, INT LH | 1 |
| 13323AA011 | SPKT AY CMS, EXH RH | 1 |
| 22318AA060 | PIPE - VAC | 1 |
| 909205046 | CLIP | 1 |
| 22433AA691 | COIL ASSY - IGN | 4 |
| 24020AF363 | HARN - ENG | 1 |
| 14738AA130 | GSKT - EGR PIPE | 1 |
| 14738AA170 | 1 | |
| 14035AA620 | GSKT - INTAKE MAN | 8 |
| 15090KA000 | O-RING - OIL LEVEL | 1 |
| 806939060 | O-RING | 1 |
| 806912190 | 3 | |
| 806924120 | 1 | |
| 806916080 | 1 | |
| 806750080 | OIL SEAL | 1 |
| 14038AA040 | GSKT - EXHAUST MAN | 2 |
| 44011AG000 | GSKT - EXH PIPE REAR | 1 |
| 14497AA030 | GSKT - AIR INT DUCT | 1 |
| 17556AA000 | GSKT - UNION BANJO | 2 |
Additional Tips:
- When installing the new engine harness assembly:
- After removing the "old" timing chain guide and sprockets, mark them accordingly so they do not get confused with the new replacement parts.
- Always confirm the reluctor between the flex plate and crankshaft flange on the new engine matches the original BEFORE reinstalling the assembly.
- Confirm the new engine assembly has both alignment dowels installed (and none in the transmission).
Step 7: When the required repairs are complete, confirm the running condition of the engine. If the engine runs normally, no further action is required. Affix the campaign sticker to the radiator support and release the vehicle.
- If the GR8 indicates the vehicle's battery must be charged, charge the battery using the GR8 before proceeding to reprogram the vehicle while using the Power Supply Mode.
- Control module failures as a result of battery discharge during reprogramming are not a matter for warranty. Should any DTCs reset after the reprogramming update is performed, diagnose per the procedure outlined in the applicable Service Manual.
STATE EMISSION TESTING ADVISORY
After ECM reprogramming, the OBD system's readiness code monitors will reset to "incomplete". Normally, the vehicle needs to be driven under a variety of conditions before the readiness code monitors will indicate "complete". (See State I/M Program Advisory Bulletin number 11-120-12R, dated 2-02-2016 for details.)
SERVICE PROGRAM IDENTIFICATION LABEL
Type or print the necessary information on a Service Program identification label. The completed label should be attached to the vehicle's upper radiator support.
Additional labels are available through normal parts ordering channels. The part number is MSA6P1302. Ordering qty 1 = 1 sheet of 20 labels.
| PART NUMBER | APPLICABILITY | DESCRIPTION | ORDER QUANTITY |
|---|---|---|---|
| MSA6P1302 | All models | Campaign Completion Labels (contains one sheet of 20 labels) | 1 |
CALIFORNIA "VEHICLE EMISSION RECALL - PROOF OF CORRECTION" CERTIFICATE
The California Air Resources Board and the Department of Motor Vehicles Registration/Recall Program requires that all emission related Recall/Campaign or Service Program repairs be completed before a vehicle registration is renewed. Please provide owners of vehicles registered in the state of California a completed "Vehicle Emission Recall - Proof of Correction" certificate. Vehicle owners should be advised to retain this certificate because the California Department of Motor Vehicles may require they provide proof this service program repair has been completed.
Additional certificates are available through normal parts ordering channels using part number MSA6P1301. Quantity 1 = 1 booklet of 50 certificates.
CLAIM REIMBURSEMENT AND ENTRY PROCEDURES
Credit to perform this service program will be based on the submission of properly completed repair order information. Retailers may submit claims through subarunet.com. Enter the Recall Claim the same day as the recall is performed to update the recall status to "Completed".
| VEHICLES WITH MODIFICATIONS | |||||||
| OUTCOME | LABOR DESCRIPTION | LABOR OPERATION # | LABOR TIME | CLAIM TYPE | CAMPAIGN CODE | ||
| Campaign incomplete due to modifications | MODIFIED VEHICLE CID AND CVN CHECKS | B114-660 | 0.4 | PA | BAX-58 | ||
| MODIFIED VEHICLE ENGINE CHECKS | C114-661 | 0.4 | |||||
| ECM/Engine Inspection ONLY, NO Repairs Made. | |||||||
| WQW-58 SERVICE PROGRAM WITH NO ENGINE OR PART REPLACEMENT | |||||||
| OUTCOME | LABOR DESCRIPTION | LABOR OPERATION # | LABOR TIME | CLAIM TYPE | CAMPAIGN CODE | ||
| Spark Plugs - OK Leak-Down Test - OK ECM is up-to-date(1) | INCLUDES: CID CHECK, SPARK PLUG REMOVAL FOR INSPECTION, MARKING, REINSTALLATION, CYLINDER LEAK-DOWN TEST, ECM CHECK FOR REPROGRAMMING | B114-550(1) | 3.3 | RC | WQW-58 | ||
| Spark Plugs - OK Leak-Down Test - N/G ECM is up-to-date(1) | INCLUDES: CID CHECK, SPARK PLUG REMOVAL FOR INSPECTION, MARKING, REINSTALLATION, CYLINDER LEAK DOWN TEST, ECM CHECK FOR REPROGRAMMING | B114-666(1) | 3.3 | ||||
| OUTCOME | LABOR DESCRIPTION | LABOR OPERATION # | LABOR IME | CLAIM TYPE | CAMPAIGN CODE | ||
| Top Engine Clean | HIGH FIRST LEAK-DOWN TEST RESULT, PERFORM TOP ENGINE CLEAN, ROAD TEST & PERFORM 2ND LEAK-DOWN TEST | C114-663 | 2.2 | RC | WQW-58 | ||
| If ECM is not up-to-date | ECM REPROGRAMMING | C114-558 | 0.3 | ||||
| Top Engine Cleaner Corrected Cylinder Leakage Condition. | |||||||
|
|||||||
| COMPLETE ENGINE ASSEMBLY REPLACEMENT | |||||||||
| OUTCOME | LABOR DESCRIPTION | LABOR OPERATION # | LABOR IME | CLAIM TYPE | CAMPAIGN CODE | ||||
| Spark Plugs - and/or Leak-Down Test - N/G ECM up-to-date(2) | INCLUDES: CID CHECK, SPARK PLUG REMOVAL FOR INSPECTION, MARKING, REINSTALLATION, LEAK-DOWN TEST, ENGINE REPLACEMENT AND ECM CHECK FOR REPROGRAMMING | B114-662(2) | 7.6 | RC | WQW-58 | ||||
| Top Engine Clean (if required)(1) | HIGH FIRST LEAK-DOWN TEST RESULT, PERFORM TOP ENGINE CLEAN, ROAD TEST & PERFORM 2ND LEAK-DOWN TEST | C114-663 | 2.2 | ||||||
| When Applicable | ENGINE HARNESS CHANGEOVER TO REPLACEMENT ENGINE ASSEMBLY WHEN REQUIRED ON APPLICABLE FORESTER MODELS | C114-556 | 1.9 | ||||||
| If ECM is not up-to-date | ECM REPROGRAMMING | C114-558 | 0.3 | ||||||
| SHORT BLOCK REPLACEMENT FOR WHEN COMPLETE ENGINE ASSEMBLY IS NOT AVAILABLE | |||||||||
| OUTCOME | LABOR DESCRIPTION | LABOR OPERATION # | LABOR IME | CLAIM TYPE | CAMPAIGN CODE | ||||
| Spark Plugs - and/or Leak-Down Test - N/G ECM up-to-date(2) | INCLUDES: CID CHECK, SPARK PLUG REMOVAL FOR INSPECTION, MARKING & REINSTALLATION, LEAK DOWN TEST AND ECM CHECK FOR REPROGRAMMING | B114-664(2) | 3.3 | RC | WQW-58 | ||||
| Top Engine Clean (if required)(1) | HIGH FIRST LEAK-DOWN TEST RESULT, PERFORM TOP ENGINE CLEAN, ROAD TEST & PERFORM 2ND LEAK-DOWN TEST | C114-663 | 2.2 | ||||||
| Spark Plugs - and/or Leak-Down Test - N/G Only one bank affected | SHORT BLOCK AND ONE COMPLETE CYLINDER HEAD ASSEMBLY REPLACED | C114-551 | 11.8 | ||||||
| Spark Plugs - and/or Leak-Down Test - N/G Both banks affected | SHORT BLOCK AND BOTH COMPLETE CYLINDER HEAD ASSEMBLIES REPLACED | C114-554 | 12.2 | ||||||
| OUTCOME | LABOR DESCRIPTION | LABOR OPERATION # | LABOR IME | CLAIM TYPE | CAMPAIGN CODE | ||||
| Includes time for changeover of all cylinder head components including valve replacement when required | SHORT BLOCK AND ONE BARE CYLINDER HEAD REPLACED | C114-571 | 13.4 | RC | WQW-58 | ||||
| SHORT BLOCK AND BOTH BARE CYLINDER HEADS REPLACED | C114-574 | 14.6 | |||||||
| If ECM is not up-to-date | ECM REPROGRAMMING | C114-558 | 0.3 | ||||||
|
NOTE:
Failed Leak-Down Testing, Top Engine Cleaner Did Not Correct Cylinder Leakage Condition.
|
|||||||||
| POST-REPAIR CONCERN | |||||
|---|---|---|---|---|---|
| OUTCOME | LABOR DESCRIPTION | LABOR OPERATION # | LABOR IME | CLAIM TYPE | CAMPAIGN CODE |
| Spark Plugs - OK Leak-Down Test - OK ECM Reprogramming BUT engine operation issue(s) persist | INCLUDES: CID CHECK, SPARK PLUG REMOVAL FOR INSPECTION, MARKING, REINSTALLATION, LEAK-DOWN TEST, ECM REPROGRAMMING AND DATA FILE COLLECTION FOR SUBMISSION TO TECHLINE | B114-553 | 3.9 | WC | BAY-58 |
| Condition Occurred After Engine Repairs/Replacement Completed. MUST Review With Techline And/Or FSE Before Proceeding! | |||||
ADDITIONAL REQUIRED CLAIM CODING FOR USE WITH "APPENDIX A":
| Labor Description | Labor Operation # | Labor Time | Fail Code | NOTE: |
|---|---|---|---|---|
| RETROFIT 2017MY COMPLETE ENGINE ASSY. FOR USE IN PRIOR MY VEHICLE | C114-557 | 5.7 | WQW-58 | Must be used with B114-662 |
| RETROFIT 2017MY SHORT BLOCK ASSY. FOR USE IN PRIOR MY VEHICLE | C114-559 | 1.5 | Must be used with B114-664 |
IMPORTANT REMINDERS:
- SOA strongly discourages the printing and/or local storage of service information as previously released information and electronic publications may be updated at any time.
- Always check for any open recalls or campaigns anytime a vehicle is in for servicing.
- Always refer to STIS for the latest service information before performing any repairs.
OWNER NOTIFICATION LETTER
Subaru of America, Inc
Subaru Plaza
PO Box 6000
Cherry Hill, NJ 08034-6000
800-782-2783
www.subaru.com
Subaru Service Program WQW-58
February 2016
Dear Subaru Owner:
We would like to thank you for your selection of a Subaru vehicle. We take pride in our products and are committed to your continued satisfaction.
Subaru has developed a modification to the Engine Control Module (ECM) software logic due to a possible pre-ignition issue on certain 2015 model year WRX vehicles and certain 2014 and 2015 model year 2.0XT Forester vehicles, equipped with a 2.0 liter turbocharged engine.
You received this notice because our records indicate that you currently own one of these vehicles.
DESCRIPTION
Under certain high engine load driving conditions, engine combustion may occur prior to spark ignition resulting in elevated cylinder temperatures and pressures. This could cause a rough idle and engine noise, and if left unaddressed it could lead to excessive erosion of the spark plugs and possible engine damage.
REPAIR
The repair will be performed at no cost to you. Subaru will inspect your vehicle and reprogram the ECM. If any related spark plug or engine damage is detected during the inspection, your vehicle will be repaired.
WHAT YOU SHOULD DO
You should immediately contact your Subaru retailer (dealer) for an appointment to have this repair performed.
HOW LONG WILL THE REPAIR TAKE?
The time to perform the inspection and reprogramming is approximately three hours. However, it may be necessary to leave your vehicle for a longer period of time on the day of your scheduled appointment to allow your Subaru retailer flexibility in scheduling, or for repair.
CALIFORNIA REGISTERED OWNERS
The California Air Resources Board requires that emission related campaigns be completed prior to California's vehicle registration renewal process; without this repair, you will not be able to register your vehicle during your next annual registration. Upon completion of this campaign, your California dealer will complete and provide you a "Proof of Correction Certificate." If required, present the certificate to the California Department of Motor Vehicles (the "DMV") when renewing your California registration as proof of campaign completion. If the DMV does not request the certificate, we recommend that you keep it for your records.
In addition, the State of California requires that every vehicle must pass an emission test (SMOG Check) every two years and before it is sold. Without the service we are providing at no charge, your vehicle may not pass this test.
CHANGED YOUR ADDRESS OR SOLD YOUR SUBARU?
If you have moved or sold your vehicle, please complete the enclosed prepaid postcard and mail it to us. Or if you prefer to update this information online, please go to www.subaru.com, select 'Customer Support,' then select 'Address Update' or 'Ownership Update' from the drop down menu.
IF YOU NEED FURTHER ASSISTANCE:
To locate the nearest Subaru retailer you can access our website at www.subaru.com and select 'Find a Retailer.'
For additional information, please go to: http://www.wqw58.service-campaign.com.
If you need additional assistance, please contact us directly:
- By e-mail: Go to www.subaru.com, Customer Support and select "Contact Us"
- By telephone: 1-800-SUBARU3 (1-800-782-2783)
Monday through Thursday between 7:30 a.m. and 8:00 p.m. ET
Friday between 10:30 a.m. and 5:00 p.m. ET
Saturday between 9:00 a.m. and 3:30 p.m. ET
- By U.S. Postal mail: Write us at Subaru of America, Inc., Attn: Customer-Retailer Services Department, P.O. Box 6000, Cherry Hill, NJ 08034-6000
Please contact us immediately if the Subaru retailer fails or is unable to make the necessary repairs free of charge.
Your continued satisfaction with your Subaru is important to us. Please understand that we have taken this action in the interest of your vehicle's proper operation. We sincerely apologize for any inconvenience this matter may cause and urge you to schedule an appointment as soon as possible to have this repair performed.
Sincerely,
Subaru of America, Inc.
Notice to Lessors: Under Federal law the lessor of a vehicle who receives this letter must provide a copy of it to the vehicle lessee(s) within 10 business days from receipt. The lessor must also keep a record of the lessee(s) to whom this letter is sent, the date sent, and the applicable vehicle identification number (VIN). (For the purposes of this section, a lessor means a person or entity that in the last twelve months prior to the date of this notification has been the owner, as referenced on the vehicle's title, of any five or more leased vehicles. A leased vehicle is a vehicle leased to another person for a term of at least four months.)
A subsidiary of Fuji Heavy Industries Ltd.