lemon-mirror:
Home >> Subaru >> 2016 >> BRZ Series.HyperBlue >> Repair and Diagnosis >> Engine Performance >> System >> Engine Control System Diagnostics - System & Circuit Checks >> EVAP System >> Circuit description

Circuit description

Fig 1: Locating EVAP System Components
G10212953Courtesy of SUBARU OF AMERICA, INC.
NOTE: The canister pressure sensor, canister filter, and leak detection pump are integrated into the canister pump module.
Fig 2: EVAP System Diagram
G10212954Courtesy of SUBARU OF AMERICA, INC.
CAUTION: In this vehicle, the EVAP system is not sealed even if the vent valve is turned to ON. In order to check for possible leakage from EVAP system, disconnect the air inlet drain hose, and apply pressure from the barometric pressure side of the canister.

With the engine running, under the specified condition (closed loop, etc.), the ECM opens the purge VSV and purges the fuel vapor accumulated in the canister to the intake manifold. The ECM changes the duty cycle ratio of the purge VSV and controls the purge flow rate.

The purge flow rate is determined by the intake manifold pressure. Pressure in the canister via vent valve ensures the retention of the purge flow when the negative (vacuum) pressure is applied to the canister.

In order to confirm the appropriate operation of the EVAP system, the following 2 monitors work.

  1. Purge flow monitor

    The purge flow monitor consists of two monitors. First monitoring is performed every time, and the second monitoring is performed as necessary.

    • First monitoring

      With the engine running, when the purge VSV is ON (open), the ECM monitors the purge flow by measuring the fluctuation in EVAP pressure. If the pressure variation exceeds the threshold value, the ECM initiates second monitoring.

    • Second monitoring

      The vent valve turns to ON (Closed) and EVAP pressure monitoring is carried out. If the pressure fluctuation exceeds the threshold, the ECM judges that the purge VSV is in the stuck close status and illuminates the MIL, and stores DTC P0441 (2 trip detection logic).

Atmospheric pressure measurement:

In order to securely perform a reliable malfunction detection, the ECM measures the fluctuation in barometric pressure (before and after the purge flow monitor).

Fig 3: EVAP Purge Flow Diagram
G10212955Courtesy of SUBARU OF AMERICA, INC.
Parts Operation
Canister Contains activated charcoal to absorb the EVAP (evaporative emission) generated in the fuel tank.
Cutoff valve Located in the fuel tank. This valve is designed to prevent the accidental fuel spill when the vehicle overturns.
Purge VSV (vacuum switching valve) Opens and closes the line between canister and intake manifold. The ECM controls the EVAP purge flow by the purge VSV. The ECM opens the purge VSV to release the evaporative emission absorbed by the canister into the intake manifold. Amount of evaporative emission released into the intake manifold controlled by the purge VSV duty cycle (energized time) (Open: ON, Close: OFF)
Fuel tank vent valve Located in the fuel tank. Purges the fuel vapor generated during refueling into the canister. Also detects the highest fuel level in the fuel tank.
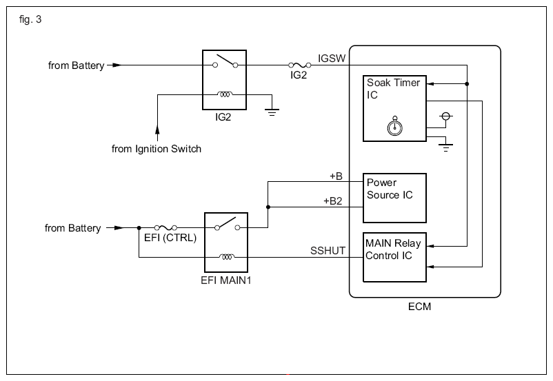
Soak timer Integrated into the ECM. In order to ensure the accuracy of the EVAP monitor, 5-hours (+/-15 min.) measurement is performed after ignition switch has been turned to OFF. This will lower the fuel temperature and stabilize the EVAP pressure. After approximately 5 hours have passed, the ECM will start up. (Fig 3)
Canister pump module Consists of the following components (a, b, c, d). The canister pump module cannot be disassembled.
(a) Vent valve Ventilates and closes the EVAP system. When the ECM turns on the valve, the EVAP system is closed. When the ECM turns off the valve, the EVAP system is ventilated. Closes the purge VSV, turns the vent valve to ON (close), and operates the leak detection pump. In order to inspect for EVAP leakage, build up negative pressure (vacuum) into the EVAP system. (Fig 3)
(b) Canister pressure sensor Indicates pressures such as voltage. The ECM applies the adjusted 5 V to the pressure sensor and monitors the EVAP system pressure using the feedback from the sensor. (Fig 3)
(c) Leak detection pump Builds up the negative pressure (vacuum) in the EVAP system for leak detection.
(d) Reference orifice Equipped with an opening of 0.02-in. dia. In order to monitor the standard pressure, closes the purge VSV, turns the vent valve to OFF, and operates the leak detection pump. Eventually, the negative pressure (vacuum) is built up through the orifice. Standard pressure indicates the small leakage from the EVAP.
Fig 4: Canister Pump Module Flow Diagram
G10212956Courtesy of SUBARU OF AMERICA, INC.
Fig 5: Canister Pressure Sensor Specification (Fig. 2)
G10212957Courtesy of SUBARU OF AMERICA, INC.
Fig 6: Soak Timer Circuit Diagram (Fig. 3)
G10212958Courtesy of SUBARU OF AMERICA, INC.