lemon-mirror:
Home >> Subaru >> 2016 >> BRZ Series.HyperBlue >> Repair and Diagnosis >> External Pages >> Different car >> Section 6 (Power Control System) >> Power Control System >> Circuit Figure

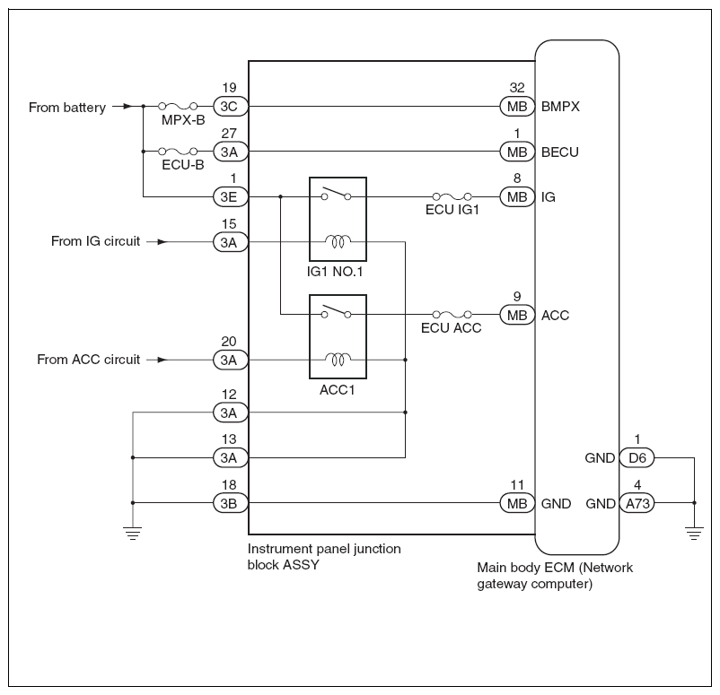
Circuit Figure

WARNING: This page is about a different car, the 2014 Subaru BRZ. However, it is still accessible from the selected car via links, so may be relevant.
Fig 1: Power Control System - Circuit Diagram
G08557349Courtesy of SUBARU OF AMERICA, INC.