lemon-mirror:
Home >> Subaru >> 2019 >> BRZ Limited, Standard Trans >> Repair and Diagnosis >> Electrical >> Body Electrical >> Power Control System >> Power Control System >> Circuit Figure

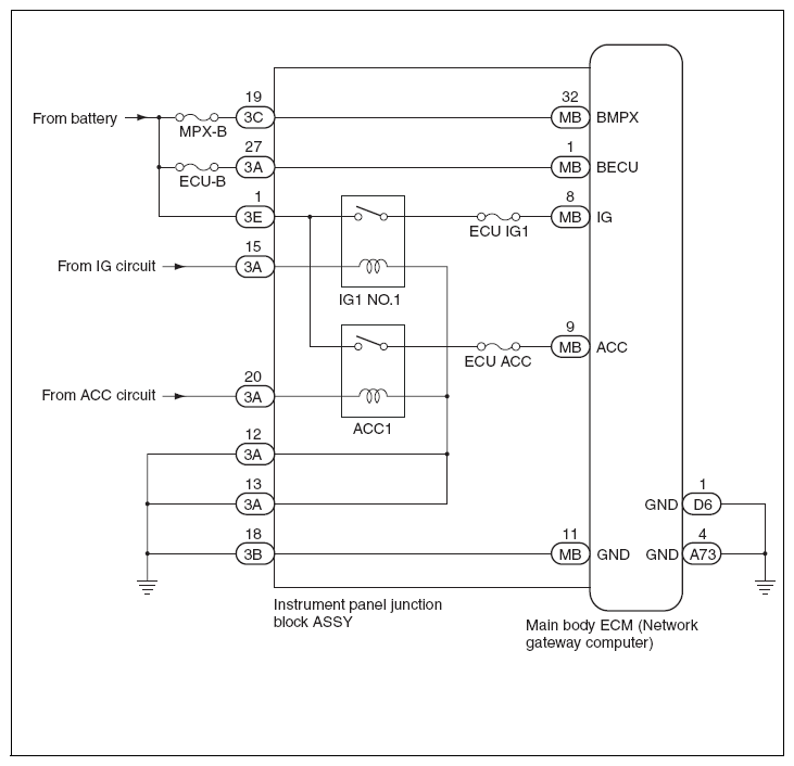
Circuit Figure

G12594699Courtesy of SUBARU OF AMERICA, INC.