lemon-mirror
:
Home
>>
Subaru
>>
2020
>>
Crosstrek Base, Standard Trans
>>
Repair and Diagnosis
>>
Transmission
>>
Automatic Trans
>>
Transmission Control System
>>
AT Shift Lock Control System
>>
Wiring Diagram
>>
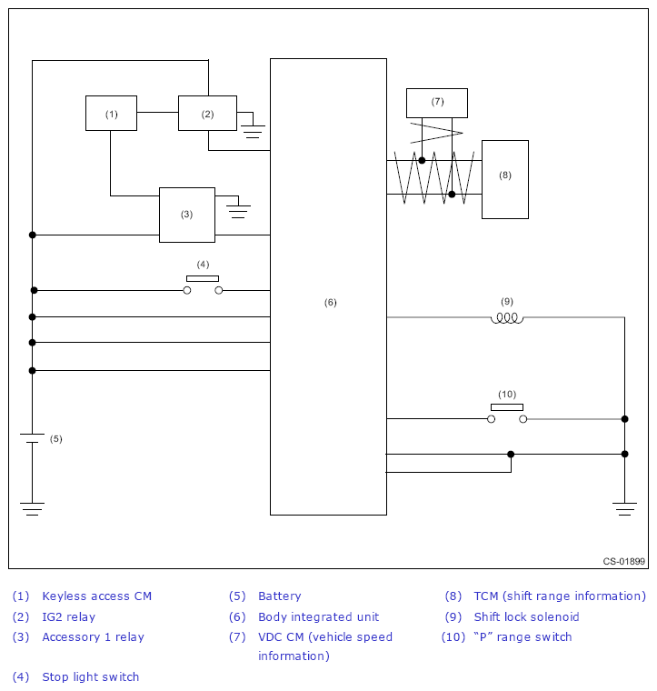
Model With Push Button Ignition Switch
Model With Push Button Ignition Switch
Except for Crosstrek hybrid model
Courtesy of SUBARU OF AMERICA, INC.
Crosstrek hybrid model
Courtesy of SUBARU OF AMERICA, INC.