Camera Adjustment, Inspection: Procedure: Notes
CAUTION:
Perform the stereo camera adjustment and inspection at curb weight without passengers.
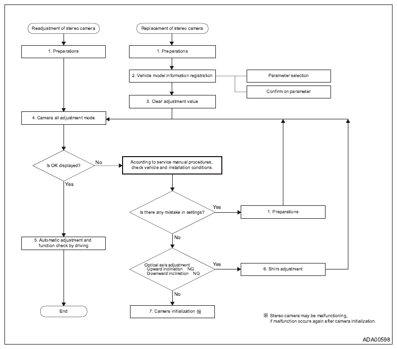
Perform inspection or adjustment according to the following procedures.
- Readjustment of stereo camera Perform the adjustment in the following order: [1. Preparations] → [4. Camera all adjustment mode (replacement/removal)] → [5. Automatic adjustment and function check by driving].
- Replacement of stereo camera Perform the replacement in the following order: [1. Preparations] → [2. Vehicle Model Information Registration] → [3. Adjustment value clear] → [4. Camera all adjustment mode (replacement/removal)] → [5. Automatic adjustment and function check by driving].
NOTE:
- When the stereo camera or windshield glass has been removed or installed, always perform readjustment of the stereo camera .
- If camera adjustment and inspection are started when the model information is not registered, NG termination will occur because the implementation conditions are not met .