lemon-mirror:
Home >> Toyota >> 1984 >> Corolla LE, Standard >> Repair and Diagnosis >> Engine Performance >> System >> Fuel Injection System - Diesel >> Testing >> Glow Plug System >> System Check

System Check

  1. With ignition on, check for battery voltage at terminal 1 of pre-heating timer. See Fig 1 and Fig 2 . If voltage is present, proceed to step 2). If no voltage is present, check for 1 volt at terminals 12 and terminal 9. If 1 volt is not present, replace glow plug current sensor. If 1 volt is present, replace pre-heating timer.
    Fig 1: Camry Glow Plug System Wiring Diagram
    G35043Courtesy of © TOYOTA, LICENSE AGREEMENT TMS1002
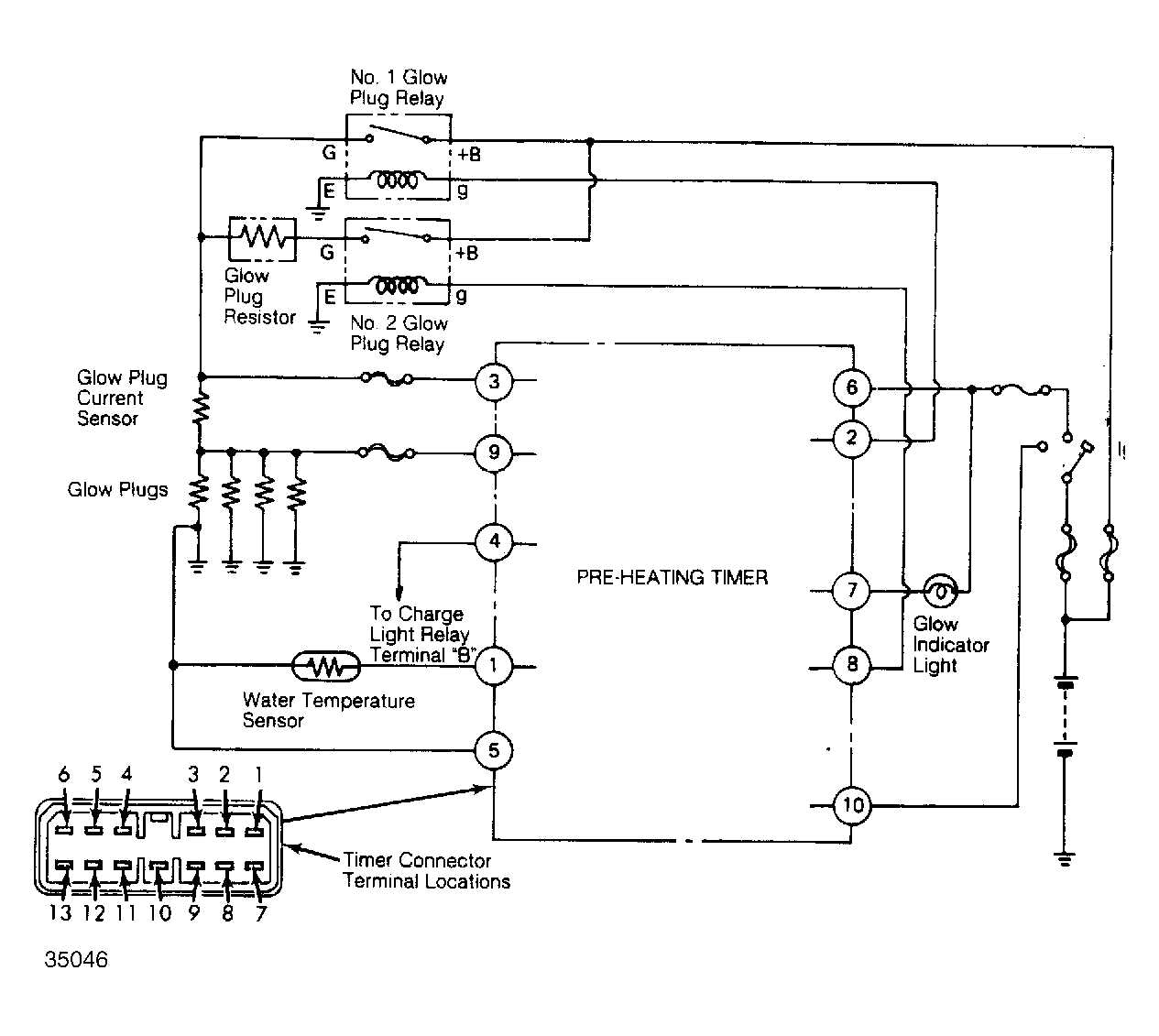
    Fig 2: Corolla FWD Glow Plug System Wiring Diagram
    G35046Courtesy of © TOYOTA, LICENSE AGREEMENT TMS1002
  2. Check that voltage at terminal 1 of pre-heating timer is no longer present after engine starts. If not, start engine and check if there is voltage at terminal 9 of timer. If not, repair main charging system. If okay, replace timer.
  3. If voltage is still present at terminal 1 after starting engine, turn ignition off and stop engine. Turn ignition on again and check that current flow to terminal 5 of timer is present according to coolant temperature chart. See Fig 3.
    Fig 3: Pre-Heating Time/Temperature Chart
    G35045Courtesy of © TOYOTA, LICENSE AGREEMENT TMS1002
  4. If no voltage is present, replace timer. If voltage is present for wrong time, disconnect temperature sensor at left rear of engine. Pre-heating duration should be 120 seconds. If connector is directly grounded, there is no continuity. If voltage is present for length of time, as described, replace water temperature sensor. If time is still incorrect, replace timer.
  5. If in step 3), voltage was present at terminal 5 for correct period of time, check for voltage at terminal 5 with ignition at "START" position. If no voltage, replace timer. If voltage is present, turn ignition off.
  6. Turn ignition on again. Check for voltage at glow plugs a few seconds later. If no voltage at all is indicated, check for battery voltage at positive side of glow plug current sensor (resistor side). If present, replace sensor. If not, replace No. 1 glow plug relay.
  7. In step 6), voltage at glow plugs should drop from 12 to 6 volts after a few seconds of operation. If not, check for battery voltage at positive side of resistor (intake manifold side). If present, replace resistor. If not, replace No. 2 glow plug relay.
  8. If all voltage measurements were correct in steps 6) and 7), check glow plug for continuity. If present, glow plug is okay. If no continuity is indicated, replace glow plug.