lemon-mirror:
Home >> Toyota >> 2002 >> Land Cruiser >> Repair and Diagnosis >> Brakes >> Traction Control >> Anti-Lock Brake System >> How To Proceed With Troubleshooting

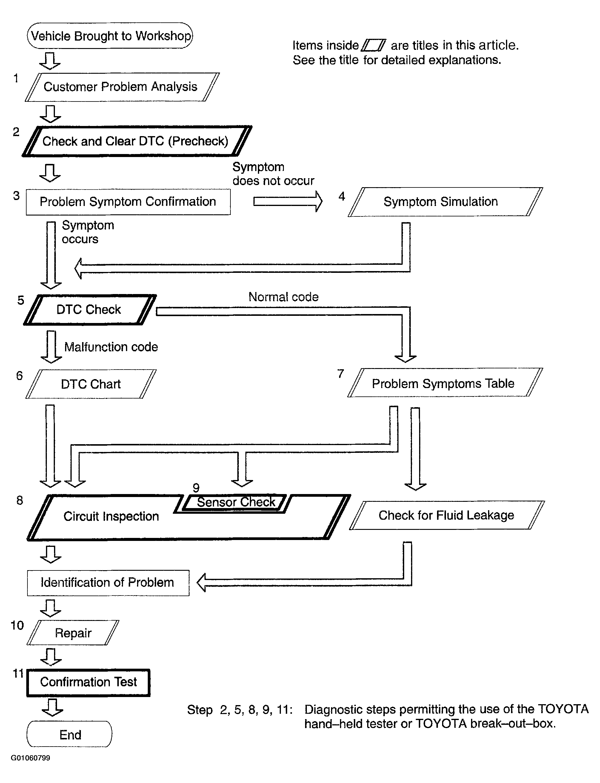
How To Proceed With Troubleshooting

Troubleshoot in accordance with the procedure on the following pages.

Fig 1: Troubleshooting Flow Chart
G01060799Courtesy of © TOYOTA, LICENSE AGREEMENT TMS1002

Fail safe function: When a failure occurs in the ABS system, the ABS warning light is lit and the ABS operation is prohibited.