lemon-mirror:
Home >> Toyota >> 2003 >> Land Cruiser >> Repair and Diagnosis >> Engine Performance >> System >> Engine Controls - System & Component Testing - V6 & V8 >> Computerized Engine Controls >> Engine Control Module Power Source Circuit >> Camry

Engine Control Module Power Source Circuit: Camry

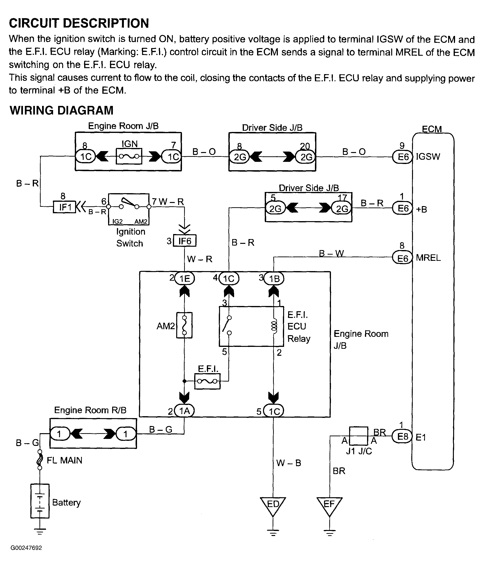
For engine control module power source circuit inspection, see Fig 1-Fig 6 . For circuit identification, see ENGINE PERFORMANCE in appropriate SYSTEM WIRING DIAGRAMS article in ELECTRICAL. Before replacing ECM, check ECM connectors and ground circuits. See ENGINE CONTROL MODULE POWER & GROUND CIRCUITS  under COMPUTERIZED ENGINE CONTROLS. To check EFI main relay, see EFI MAIN RELAY  under MODULES, MOTORS, RELAYS & SOLENOIDS.

Fig 1: Engine Control Module Power Source Circuit Description & Diagram (Camry)
G00247692Courtesy of © TOYOTA, LICENSE AGREEMENT TMS1002
Fig 2: Engine Control Module Power Source Circuit Inspection - Steps 1-3 (Camry)
G00247693Courtesy of © TOYOTA, LICENSE AGREEMENT TMS1002
Fig 3: Engine Control Module Power Source Circuit Inspection - Steps 4-6 (Camry)
G00247694Courtesy of © TOYOTA, LICENSE AGREEMENT TMS1002
Fig 4: Engine Control Module Power Source Circuit Inspection - Steps 7-9 (Camry)
G00247696Courtesy of © TOYOTA, LICENSE AGREEMENT TMS1002
Fig 5: Engine Control Module Power Source Circuit Inspection - Step 10 (Camry)
G00247697Courtesy of © TOYOTA, LICENSE AGREEMENT TMS1002
Fig 6: Identifying Engine Control Module Electrical Connector Terminals (Camry)
G00094797Courtesy of © TOYOTA, LICENSE AGREEMENT TMS1002