lemon-mirror:
Home >> Toyota >> 2003 >> Land Cruiser >> Repair and Diagnosis >> Engine Performance >> System >> Engine Controls - System & Component Testing - V6 & V8 >> Computerized Engine Controls >> Fuel Pump Control Circuit >> Avalon

Fuel Pump Control Circuit: Avalon

For fuel pump control circuit inspection and wiring diagram, see Fig 1-Fig 7 . To check starter signal circuit, see STARTER SIGNAL CIRCUIT . To check ECM power source circuit, see ENGINE CONTROL MODULE POWER SOURCE CIRCUIT . To check circuit opening relay, see CIRCUIT OPENING RELAY  under MODULES, MOTORS, RELAYS & SOLENOIDS. For circuit identification, see ENGINE PERFORMANCE in appropriate SYSTEM WIRING DIAGRAMS article in ELECTRICAL. To check fuel pump operation, see FUEL DELIVERY  under FUEL SYSTEMS. Before replacing ECM, check ECM connectors and ground circuits. See ENGINE CONTROL MODULE POWER & GROUND CIRCUITS  under COMPUTERIZED ENGINE CONTROLS.

Fig 1: Fuel Pump Control Circuit Description & Diagram (Avalon)
G00233485Courtesy of © TOYOTA, LICENSE AGREEMENT TMS1002
Fig 2: Fuel Pump Control Circuit Inspection Using Hand-Held Tester - Step 1 (Avalon)
G00233489Courtesy of © TOYOTA, LICENSE AGREEMENT TMS1002
Fig 3: Fuel Pump Control Circuit Inspection Using Hand-Held Tester - Steps 2-5 (Avalon)
G00233493Courtesy of © TOYOTA, LICENSE AGREEMENT TMS1002
Fig 4: Fuel Pump Control Circuit Inspection Using Hand-Held Tester - Step 6; Using OBD II Scan Tool - Step 1 (Avalon)
G00233497Courtesy of © TOYOTA, LICENSE AGREEMENT TMS1002
Fig 5: Fuel Pump Control Circuit Inspection Using OBD II Scan Tool - Steps 2-4 (Avalon)
G00233501Courtesy of © TOYOTA, LICENSE AGREEMENT TMS1002
Fig 6: Fuel Pump Control Circuit Inspection Using OBD II Scan Tool - Steps 5-6 (Avalon)
G00233505Courtesy of © TOYOTA, LICENSE AGREEMENT TMS1002
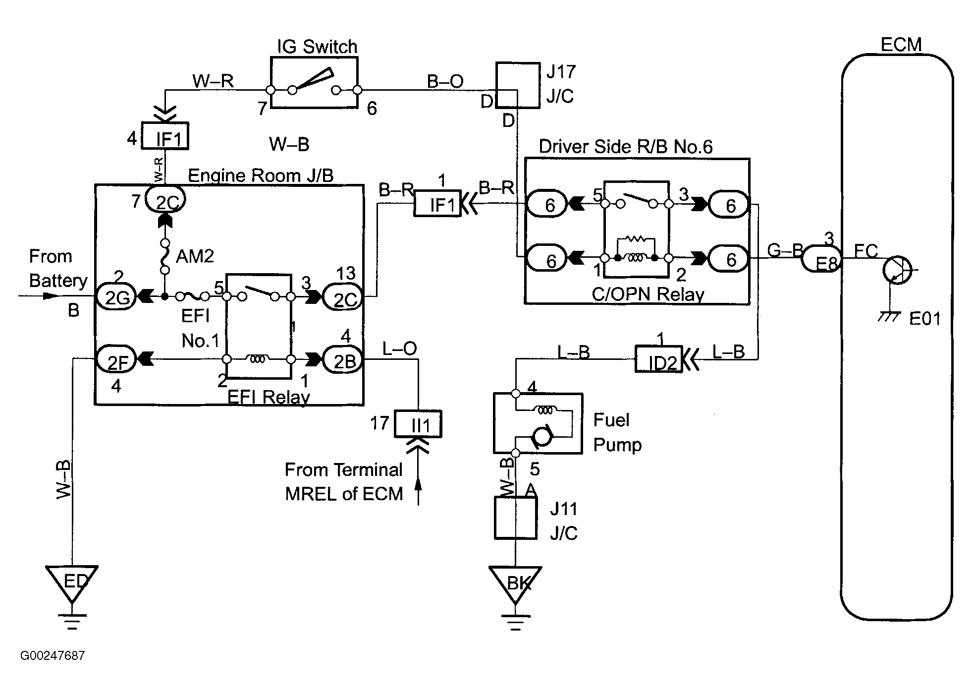
Fig 7: Fuel Pump Control Wiring Diagram (Avalon)
G00247687Courtesy of © TOYOTA, LICENSE AGREEMENT TMS1002