lemon-mirror:
Home >> Toyota >> 2003 >> Matrix Base, 4WD >> Repair and Diagnosis >> Engine Performance >> System >> Engine Controls - System & Component Testing - 4-Cylinder >> Computerized Engine Controls >> Fuel Pump Control Circuit >> Celica

Fuel Pump Control Circuit: Celica

For fuel pump control circuit inspection and wiring diagram, see Fig 1-Fig 6 . Before replacing ECM, check ECM connectors and ground circuits. See ENGINE CONTROL MODULE POWER & GROUND CIRCUITS .

Fig 1: Fuel Pump Control Circuit Description & Diagram (Celica)
G00237277Courtesy of © TOYOTA, LICENSE AGREEMENT TMS1002
Fig 2: Fuel Pump Control Circuit Inspection Using Toyota Hand-Held Tester - Steps 1-3 (Celica)
G00237278Courtesy of © TOYOTA, LICENSE AGREEMENT TMS1002
Fig 3: Fuel Pump Control Circuit Inspection Using Toyota Hand-Held Tester - Steps 4-6 (Celica)
G00237279Courtesy of © TOYOTA, LICENSE AGREEMENT TMS1002
Fig 4: Fuel Pump Control Circuit Inspection Using OBD II Scan Tool - Steps 1-3 (Celica)
G00237280Courtesy of © TOYOTA, LICENSE AGREEMENT TMS1002
Fig 5: Fuel Pump Control Circuit Inspection Using OBD II Scan Tool - Steps 4-6 (Celica)
G00237281Courtesy of © TOYOTA, LICENSE AGREEMENT TMS1002
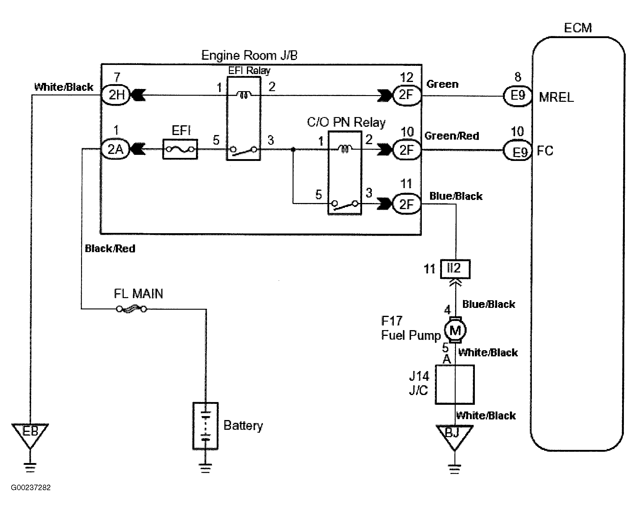
Fig 6: Fuel Pump Control Wiring Diagram (Celica)
G00237282Courtesy of © TOYOTA, LICENSE AGREEMENT TMS1002