lemon-mirror:
Home >> Toyota >> 2003 >> Matrix Base, FWD, Automatic >> Repair and Diagnosis >> Engine Performance >> System >> Engine Controls - System & Component Testing - 4-Cylinder >> Computerized Engine Controls >> Engine Control Module Power Source Circuit >> Corolla

Engine Control Module Power Source Circuit: Corolla

For engine control module power source circuit inspection, see Fig 1-Fig 7 . Before replacing ECM, check ECM connectors and ground circuits. See ENGINE CONTROL MODULE POWER & GROUND CIRCUITS .

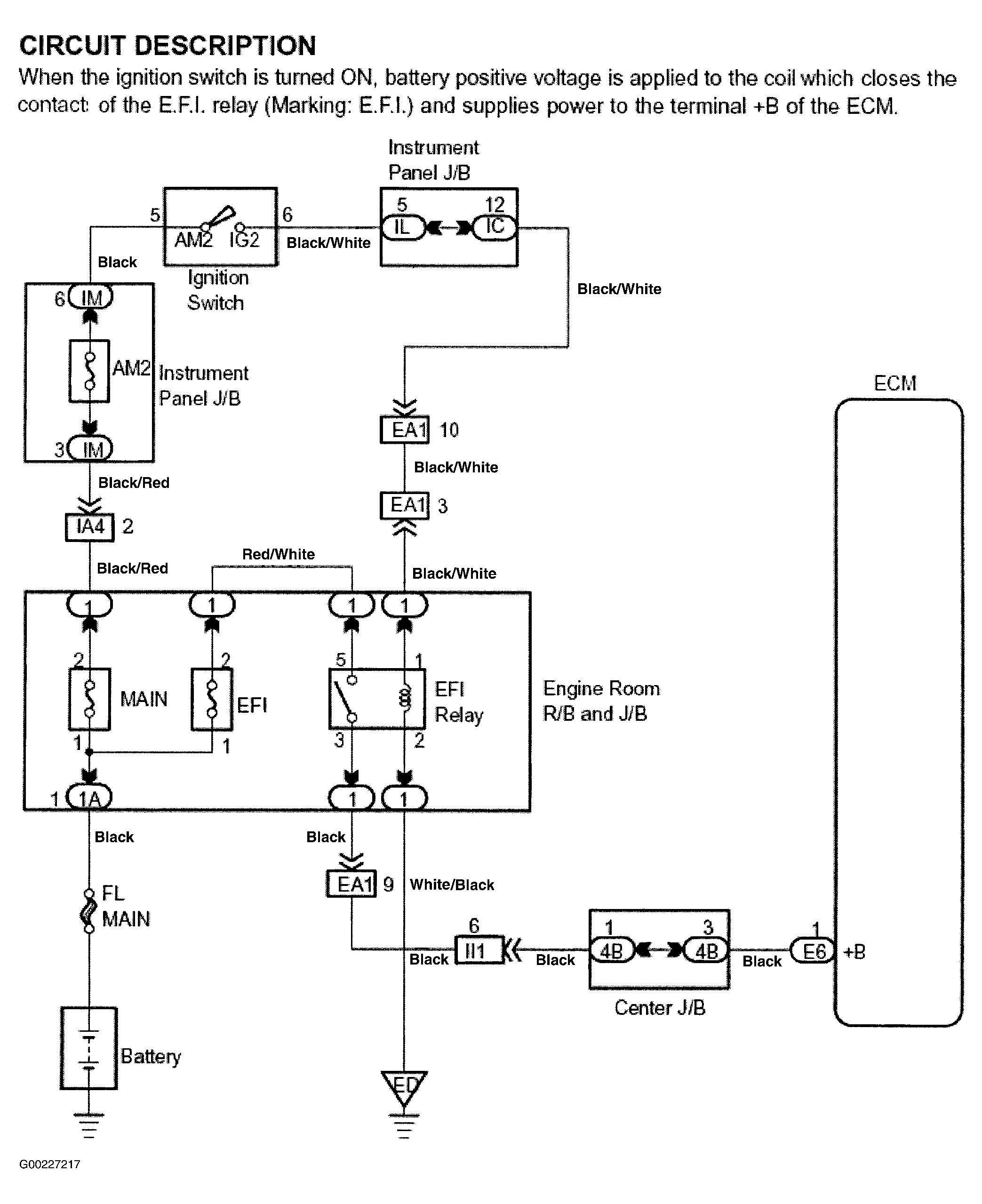
Fig 1: Engine Control Module Power Source Circuit Description & Diagram (Corolla)
G00227217Courtesy of © TOYOTA, LICENSE AGREEMENT TMS1002
Fig 2: Engine Control Module Power Source Circuit Inspection - Steps 1-3 (Corolla)
G00227218Courtesy of © TOYOTA, LICENSE AGREEMENT TMS1002
Fig 3: Engine Control Module Power Source Circuit Inspection - Steps 4-5 (Corolla)
G00227219Courtesy of © TOYOTA, LICENSE AGREEMENT TMS1002
Fig 4: Engine Control Module Power Source Circuit Inspection - Steps 6-7 (Corolla)
G00227220Courtesy of © TOYOTA, LICENSE AGREEMENT TMS1002
Fig 5: Engine Control Module Power Source Circuit Inspection - Steps 8-9 (Corolla)
G00227221Courtesy of © TOYOTA, LICENSE AGREEMENT TMS1002
Fig 6: Identifying Engine Control Module Electrical Connector Terminals (Corolla With 3-Speed A/T Or M/T)
G99H52388Courtesy of © TOYOTA, LICENSE AGREEMENT TMS1002
Fig 7: Identifying Engine Control Module Electrical Connector Terminals (Corolla With 4-Speed A/T)
G99G52387Courtesy of © TOYOTA, LICENSE AGREEMENT TMS1002