lemon-mirror:
Home >> Toyota >> 2003 >> Matrix Base, FWD, Automatic >> Repair and Diagnosis >> Engine Performance >> System >> Engine Controls - System & Component Testing - 4-Cylinder >> Computerized Engine Controls >> Engine Control Module Power Source Circuit >> Echo

Engine Control Module Power Source Circuit: Echo

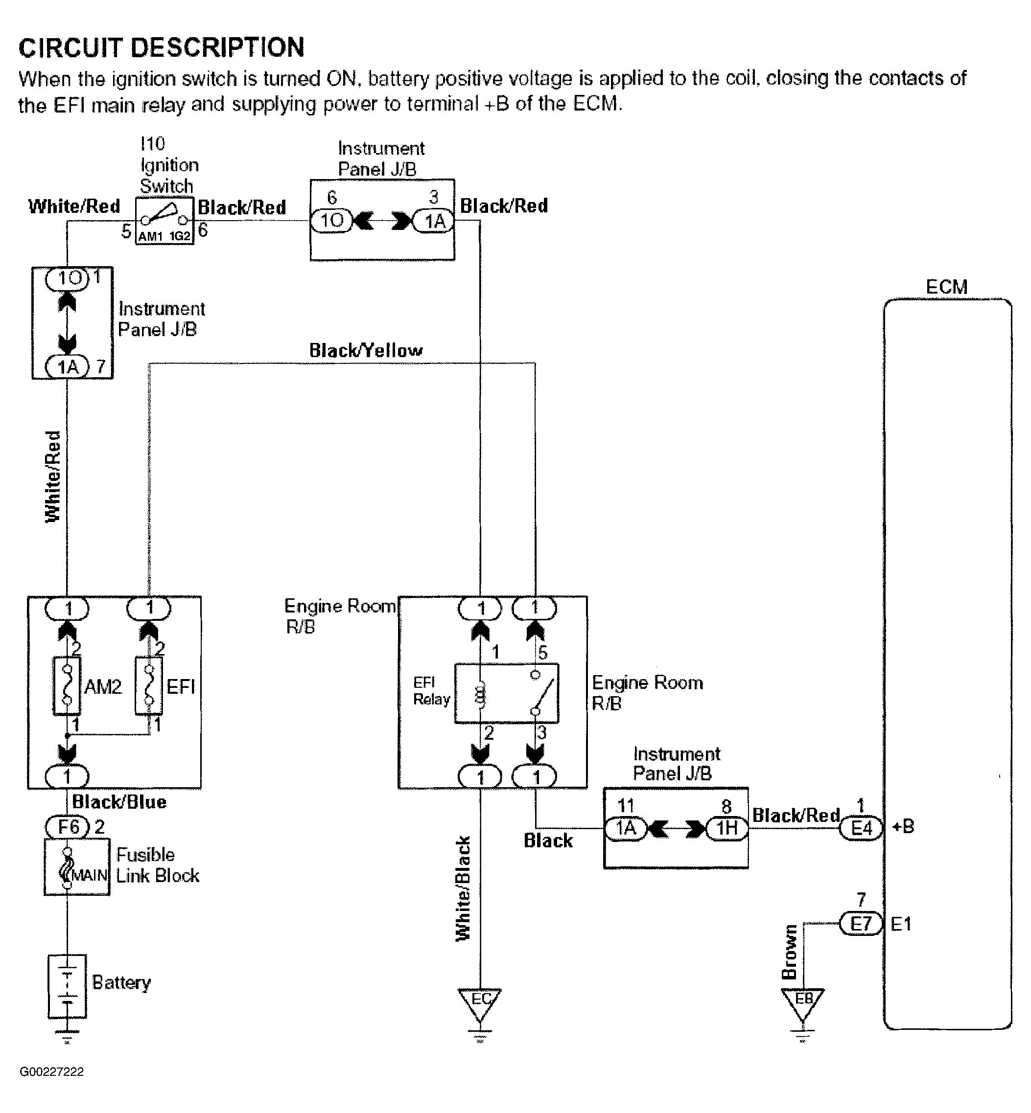
For engine control module power source circuit inspection, see Fig 1-Fig 4 .

Fig 1: Engine Control Module Power Source Circuit Description (ECHO)
G00227222Courtesy of © TOYOTA, LICENSE AGREEMENT TMS1002
Fig 2: Engine Control Module Power Source Circuit Inspection - Steps 1-3 (ECHO)
G00227223Courtesy of © TOYOTA, LICENSE AGREEMENT TMS1002
Fig 3: Engine Control Module Power Source Circuit Inspection - Steps 4-6 (ECHO)
G00227224Courtesy of © TOYOTA, LICENSE AGREEMENT TMS1002
Fig 4: Identifying Engine Control Module Electrical Connector Terminals (ECHO)
G99D52392Courtesy of © TOYOTA, LICENSE AGREEMENT TMS1002