lemon-mirror:
Home >> Toyota >> 2004 >> MR2 C65M >> Repair and Diagnosis >> Engine Performance >> System >> Engine Controls - Diagnostics >> ECM Power Source Circuit >> Wiring Diagram

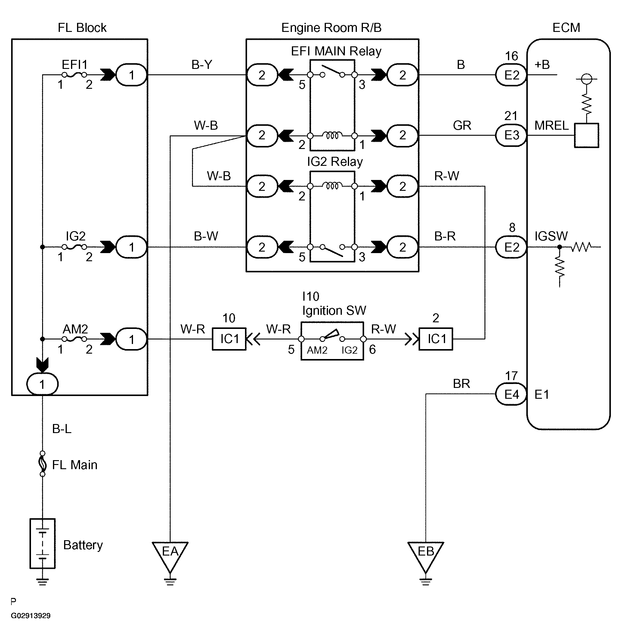
ECM Power Source Circuit: Wiring Diagram

Fig 1: Wiring Diagram - ECM Power Source Circuit
G02913929Courtesy of © TOYOTA, LICENSE AGREEMENT TMS1002