lemon-mirror:
Home >> Toyota >> 2005 >> Avalon XLS >> Repair and Diagnosis >> Engine Performance >> Engine Control System (SFI) >> Active Control Engine Mount >> Wiring Diagram

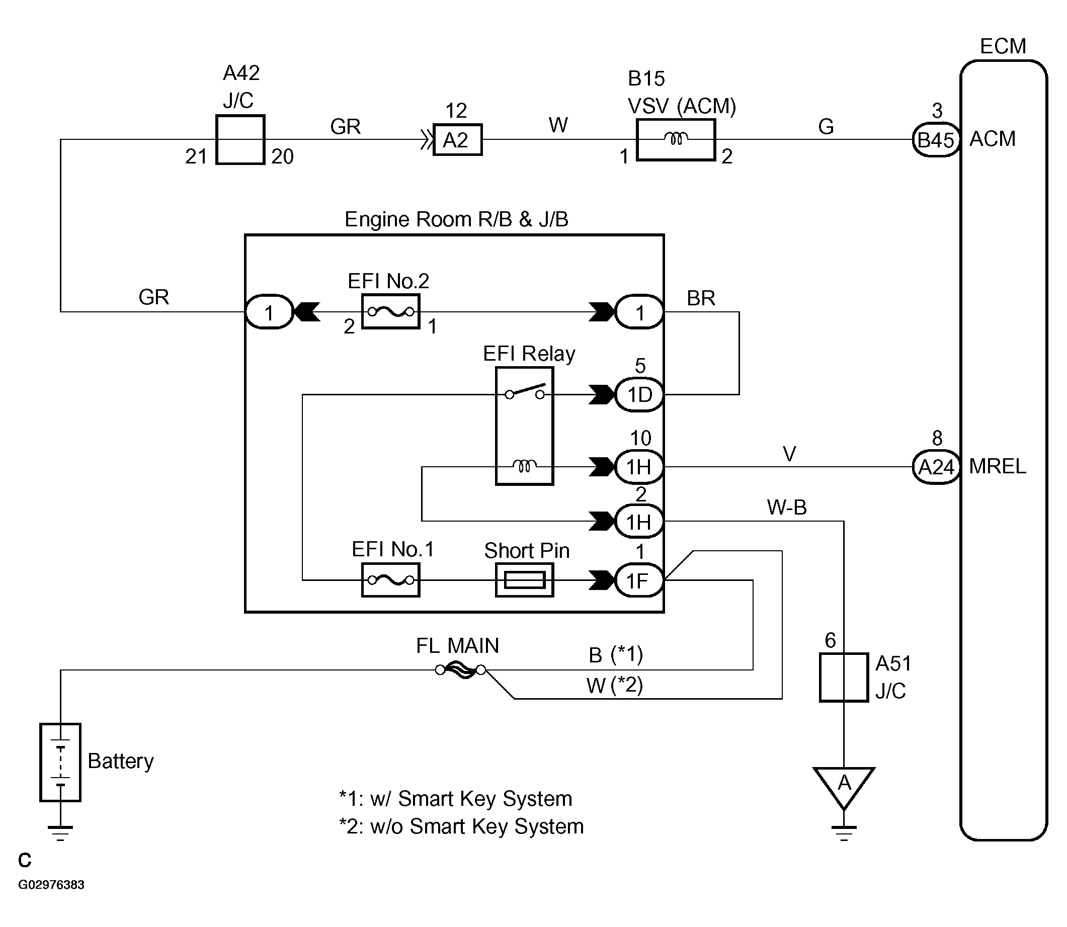
Active Control Engine Mount: Wiring Diagram

Fig 1: Identifying Wiring Diagram
G02976383Courtesy of © TOYOTA, LICENSE AGREEMENT TMS1002